⚠️ 检测到异常访问行为
系统检测到您的访问模式异常,可能触发了安全保护机制
如果您是正常用户,请点击下方按钮继续访问
如需批量获取数据,请联系管理员授权
继续访问网站
首页
视频区
幼小衔接
▼
拼音启蒙
162
数学启蒙
144
学前检测
56
一年级
▼
一上语文
507
一下语文
363
一上数学
691
一下数学
366
二年级
▼
二上语文
271
二下语文
554
二上数学
572
二下数学
739
三年级
▼
三上语文
240
三下语文
539
三上数学
515
三下数学
594
三上英语
292
三下英语
329
四年级
▼
四上语文
763
四下语文
526
四上数学
842
四下数学
534
四上英语
310
四下英语
241
五年级
▼
五上语文
788
五下语文
599
五上数学
849
五下数学
506
五上英语
297
五下英语
325
六年级
▼
六上语文
750
六下语文
510
六上数学
853
六下数学
571
六上英语
397
六下英语
169
搜索
📢
鸡娃题库:永久免费分享小学1-6年级语文、数学、英语等教辅资源!
user_9***h
下载了
一年级上册数学第三单元测试卷《青岛63版》
member_b***2
下载了
二年级上册数学易错易混辨析专项练习《北师版》
student_7***2
下载了
五年级上册苏教版数学【期末复习·终极压轴版】
visitor_2***p
下载了
专题07-整数、小数、分数、百分数计算题(专项突破)-小学数学六年级下册人教版
guest_i***w
下载了
一年级上册北师大版数学【第一单元测试卷2】
guest_7***6
下载了
六年级上册西师版数学【期中检测卷.2】
student_0***m
下载了
24秋冀教版一年级上册数学同步课时练第四单元4.7 游动物园
user_3***i
下载了
语文练习册(54页)
guest_3***a
下载了
五上册25秋拔尖特训英语译林5上拔尖
visitor_n***9
下载了
五年级上册冀教版数学【第一单元方向与路线-常考易错题】
六下数学 (571条资源)
全部资源
六年级数学下册第六单元正比例和反比例检测卷(基础卷)(含答案)苏教版
六年级 > 六下数学
2026-01-18
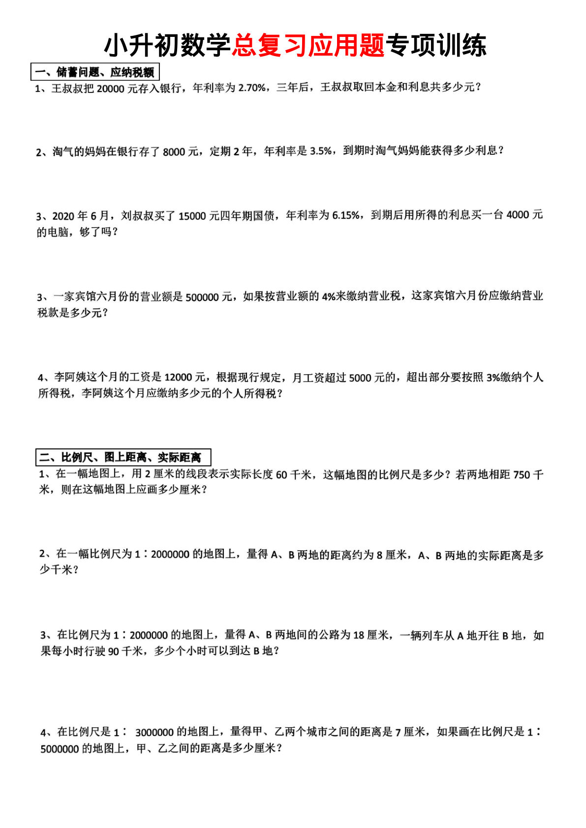
六年级下册数学【总复习应用题】
六年级 > 六下数学
2026-01-18
六年级下册苏教【六年级下册培优】模块26《统计与可能性》
六年级 > 六下数学
2026-01-18
六下册年级第二学期数学名校期末测试卷 (03)含答案 人教版
六年级 > 六下数学
2026-01-18
六年级下册西师版数学【星级口算】
六年级 > 六下数学
2026-01-18
专题01-数的运算(专项突破)-小学数学六年级下册人教版
六年级 > 六下数学
2026-01-18
《绩优名卷》人教版六年级下册数学
六年级 > 六下数学
2026-02-20
专题06-工程、行程问题(专项突破)-小学数学六年级下册人教版
六年级 > 六下数学
2026-01-18
六年级下册数学【计算训练题】
六年级 > 六下数学
2026-01-18
六年级下册苏教版数学(提高卷01)(参考解析)
六年级 > 六下数学
2026-01-18
六年级下册数学【常考易错综合密卷】
六年级 > 六下数学
2026-01-18
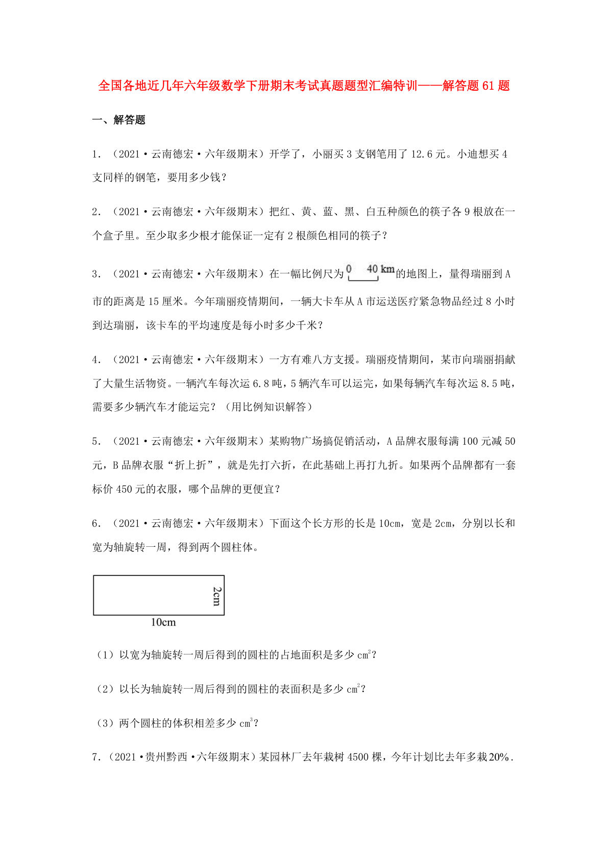
解答题61题-全国各地近几年六年级数学下册期末考试真题题型汇编特训(人教版)
六年级 > 六下数学
2026-01-18
六年级下册数学【圆柱专题培优】
六年级 > 六下数学
2026-01-18
六年级下册数学【重难点易错专项比例的应用】
六年级 > 六下数学
2026-01-18
六年级下册数学终极冲刺20天(11-15天冲刺打卡)(答案解析版)
六年级 > 六下数学
2026-01-18
六年级下册数学【必背公式大全】
六年级 > 六下数学
2026-01-18
六年级下册苏教版专题05 负数与数轴(重点突围)
六年级 > 六下数学
2026-01-18
六年级下册人教版数学【计算《小螺号口算》】
六年级 > 六下数学
2026-01-18
六下册年级第二学期数学名校期末测试卷 (07)含答案 人教版
六年级 > 六下数学
2026-01-18
六年级下册数学【公式每日默写小纸条】
六年级 > 六下数学
2026-01-18
首页
上一页
...
5
6
7
8
9
...
下一页
末页
共 29 页
跳转
×