⚠️ 检测到异常访问行为
系统检测到您的访问模式异常,可能触发了安全保护机制
如果您是正常用户,请点击下方按钮继续访问
如需批量获取数据,请联系管理员授权
继续访问网站
首页
视频区
幼小衔接
▼
拼音启蒙
162
数学启蒙
144
学前检测
56
一年级
▼
一上语文
507
一下语文
363
一上数学
691
一下数学
366
二年级
▼
二上语文
271
二下语文
554
二上数学
572
二下数学
739
三年级
▼
三上语文
240
三下语文
539
三上数学
515
三下数学
594
三上英语
292
三下英语
329
四年级
▼
四上语文
763
四下语文
526
四上数学
842
四下数学
534
四上英语
310
四下英语
241
五年级
▼
五上语文
788
五下语文
599
五上数学
849
五下数学
506
五上英语
297
五下英语
325
六年级
▼
六上语文
750
六下语文
510
六上数学
853
六下数学
571
六上英语
397
六下英语
169
搜索
📢
鸡娃题库:永久免费分享小学1-6年级语文、数学、英语等教辅资源!
member_p***8
下载了
小学生写日记技巧+范文寒假日记参考
member_2***z
下载了
四上册??五单元测试卷(B)
user_7***p
下载了
小学生日记写作指导
student_a***q
下载了
【期中基础知识大闯关(二)(含答案)】四年级上册语文
user_m***2
下载了
二年级下册语文1-8单元基础知识闯关赛(16页)
member_2***r
下载了
2026外研版英语四年级下册英语听写纸6页
visitor_k***4
下载了
六年级上册译林版英语【期末专项-专题07 补全对话或短文专项训练】
member_7***e
下载了
四年级上册数学【期中检测卷】
member_x***a
下载了
三年级上册人教PEP版英语【2024秋-默写单】
user_v***3
下载了
【周周大考卷】六年级上册语文
五下数学 (506条资源)
全部资源
五年级下册苏教版数学【第三单元测试卷.2】
五年级 > 五下数学
2026-01-17
24-25五年级下册翼教版数学期末试卷四(含答案19页)
五年级 > 五下数学
2026-01-17
五年级下册数学【期中复习四大专题精炼(专题一:填空)】
五年级 > 五下数学
2026-01-17
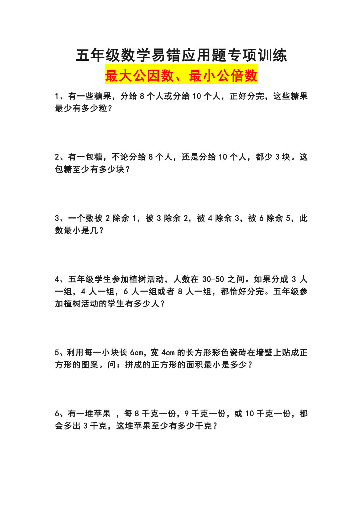
五年级下册数学【易错应用题专项训练(最大公因数 最小公倍数)】
五年级 > 五下数学
2026-01-17
五年级下册青岛63制数学【名校期末卷.4】
五年级 > 五下数学
2026-01-17
五年级下册青岛54制数学【黄冈密卷情景真题卷】
五年级 > 五下数学
2026-01-17
首页
上一页
...
24
25
26
下一页
末页
共 26 页
跳转
×