⚠️ 检测到异常访问行为
系统检测到您的访问模式异常,可能触发了安全保护机制
如果您是正常用户,请点击下方按钮继续访问
如需批量获取数据,请联系管理员授权
继续访问网站
首页
视频区
幼小衔接
▼
拼音启蒙
162
数学启蒙
144
学前检测
56
一年级
▼
一上语文
507
一下语文
363
一上数学
691
一下数学
366
二年级
▼
二上语文
271
二下语文
554
二上数学
572
二下数学
739
三年级
▼
三上语文
240
三下语文
539
三上数学
515
三下数学
594
三上英语
292
三下英语
329
四年级
▼
四上语文
763
四下语文
526
四上数学
842
四下数学
534
四上英语
310
四下英语
241
五年级
▼
五上语文
788
五下语文
599
五上数学
849
五下数学
506
五上英语
297
五下英语
325
六年级
▼
六上语文
750
六下语文
510
六上数学
853
六下数学
571
六上英语
397
六下英语
169
搜索
📢
鸡娃题库:永久免费分享小学1-6年级语文、数学、英语等教辅资源!
student_z***b
下载了
五年级上册数学重点知识汇总第一单元《北师版》
visitor_z***1
下载了
一下册【看图写话范文100篇】一年级语文
visitor_1***t
下载了
【期末复习高频考点每日一练】四年级上册语文
guest_e***7
下载了
一年级下册人教版数学【25春《课堂笔记》48-97页】
guest_n***0
下载了
【期中复习知识背诵默写清单】四年级上册语文
student_u***6
下载了
一年级上册语文阅读专项练习:江南
user_6***k
下载了
二年级上册语文【看图写话提高训练30篇(有答案)】
guest_y***t
下载了
四上册??七单元测试卷(B)
member_p***0
下载了
一年级上册语文第五单元测试卷3
user_7***o
下载了
四年级上册英语阅读第六单元《PEP版》
四下语文 (526条资源)
全部资源
【课文内容填空必背】四年级下册语文
四年级 > 四下语文
2026-01-16
【期中专项考点梳理】四年级下册语文
四年级 > 四下语文
2026-01-16
26春四年级下册语文课堂笔记《53天天练》
四年级 > 四下语文
2026-03-09
【生字组词】四年级下册语文
四年级 > 四下语文
2026-01-16
【一课一练(附答案)】四年级下册语文
四年级 > 四下语文
2026-01-16
【(答案)阅读每日一练(一本)A版】四年级下册语文
四年级 > 四下语文
2026-01-16
【第六单元情境精编自测卷(含答案)】四年级下册语文
四年级 > 四下语文
2026-01-16
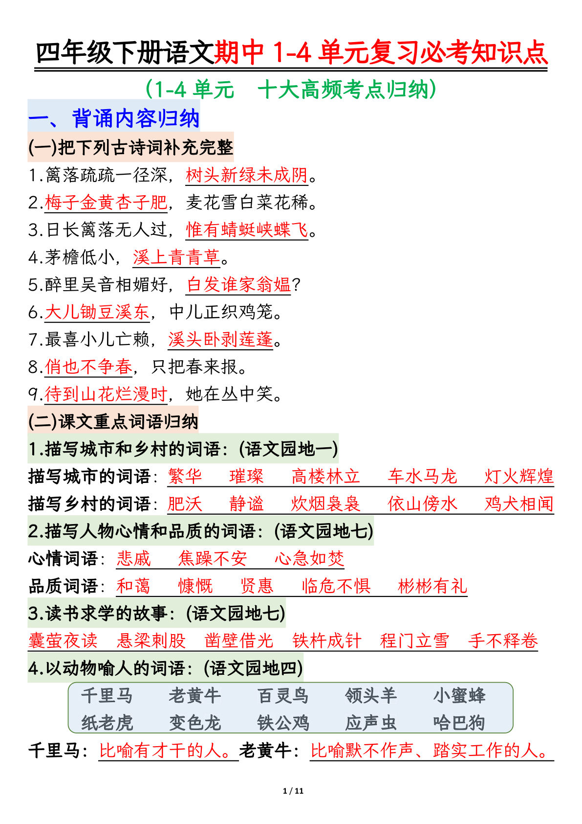
【期中复习1-4单元必考知识点】四年级下册语文
四年级 > 四下语文
2026-01-16
【句式练习拔高训练卷】四年级下册语文
四年级 > 四下语文
2026-01-16
【五一假期练习】四年级下册语文
四年级 > 四下语文
2026-01-16
【古诗词背默填空及阅读集训】四年级下册语文
四年级 > 四下语文
2026-01-16
【第六单元情景卷+答案】四年级下册语文
四年级 > 四下语文
2026-01-16
2025春新四年级下册语文必背课后生字表预习(生字拼音部首结构组词)15页
四年级 > 四下语文
2026-01-16
26春四年级下册语文寒假作业30天每日一练打卡(含答案38页)
四年级 > 四下语文
2026-02-11
【课内阅读理解-每日一练】四年级下册语文
四年级 > 四下语文
2026-01-16
【写字表字帖笔顺】四年级下册语文
四年级 > 四下语文
2026-01-16
【1-4单元重点仿写小练笔】四年级下册语文
四年级 > 四下语文
2026-01-16
【期末真题模拟测试卷7】四年级下册语文
四年级 > 四下语文
2026-01-16
新版四年级语文下册义务教育教科书电子书电子课本
四年级 > 四下语文
2026-01-16
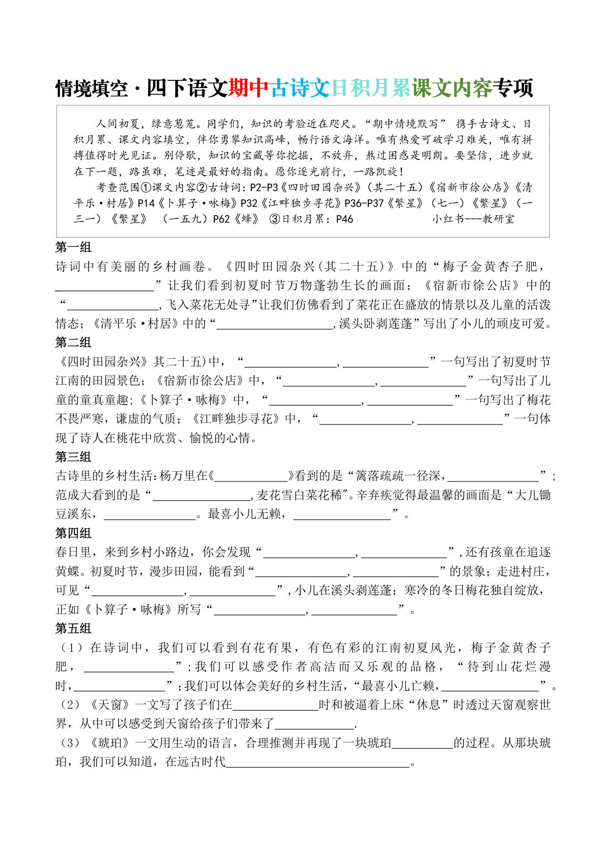
【情境默写·期中情境默写古诗词日积月累专项】四年级下册语文
四年级 > 四下语文
2026-01-16
首页
上一页
1
2
3
...
下一页
末页
共 27 页
跳转
×