⚠️ 检测到异常访问行为
系统检测到您的访问模式异常,可能触发了安全保护机制
如果您是正常用户,请点击下方按钮继续访问
如需批量获取数据,请联系管理员授权
继续访问网站
首页
视频区
幼小衔接
▼
拼音启蒙
162
数学启蒙
144
学前检测
56
一年级
▼
一上语文
507
一下语文
363
一上数学
691
一下数学
366
二年级
▼
二上语文
271
二下语文
554
二上数学
572
二下数学
739
三年级
▼
三上语文
240
三下语文
539
三上数学
515
三下数学
594
三上英语
292
三下英语
329
四年级
▼
四上语文
763
四下语文
526
四上数学
842
四下数学
534
四上英语
310
四下英语
241
五年级
▼
五上语文
788
五下语文
599
五上数学
849
五下数学
506
五上英语
297
五下英语
325
六年级
▼
六上语文
750
六下语文
510
六上数学
853
六下数学
571
六上英语
397
六下英语
169
搜索
📢
鸡娃题库:永久免费分享小学1-6年级语文、数学、英语等教辅资源!
student_9***c
下载了
二年级下册数学试卷-《期末专题精选卷》冀教JJ版
visitor_9***6
下载了
三年级下册青岛63制数学【期中考试试卷.1】
guest_i***v
下载了
四年级上册数学【必备公式大全】
member_3***7
下载了
25春四年级下册人教数学王朝霞期末活页卷(含答案)
member_2***6
下载了
一年级上册语文【25秋-单元基础小测(有答案)】
guest_9***z
下载了
六年级上册语文【第一次月考测试卷】
visitor_b***8
下载了
二年级下册北师大版数学【第五单元测试卷.1】(1)
member_6***4
下载了
五年级上册数学知识点汇总《苏教版》
visitor_a***a
下载了
三年级下册人教PEP版英语U1-U6 连词成句专项训练-12页-含答案 (1)
member_3***2
下载了
25秋二年级上册北师数学课时练《练习帮》
四下数学 (534条资源)
全部资源
四年级下册青岛63制数学【第六、七单元过关检测卷】
四年级 > 四下数学
2026-01-16
四年级下册《数学综合算式(树状图)》
四年级 > 四下数学
2026-01-16
四年级下册青岛63制数学【第七单元达标测试卷】
四年级 > 四下数学
2026-01-16
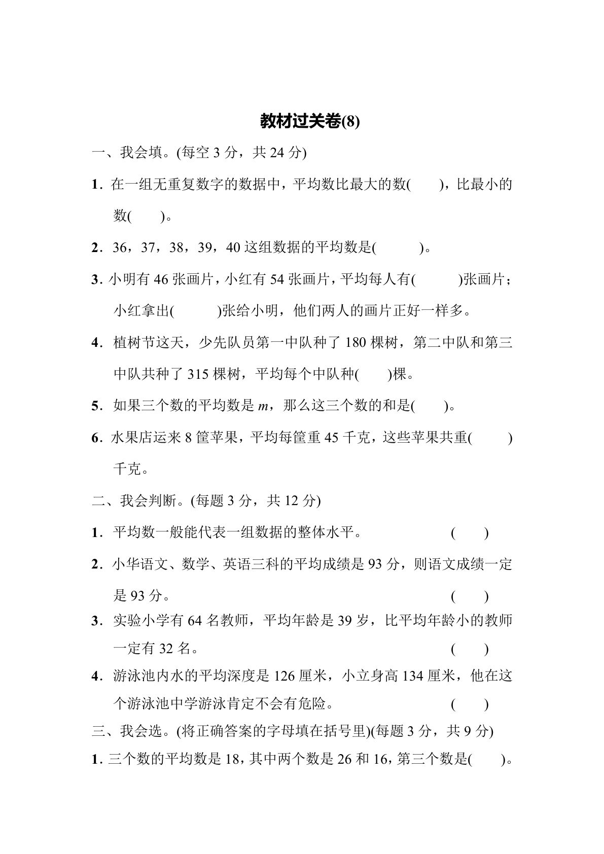
四年级下册青岛63制数学【教材过关卷(8)】
四年级 > 四下数学
2026-01-16
西师大版四年级下册数学电子课本电子书
四年级 > 四下数学
2026-01-16
四年级下册北师版数学【第一单元小数的加减法和应用(解析版)】
四年级 > 四下数学
2026-01-16
青岛五四版四年级下册数学预习卡
四年级 > 四下数学
2026-02-27
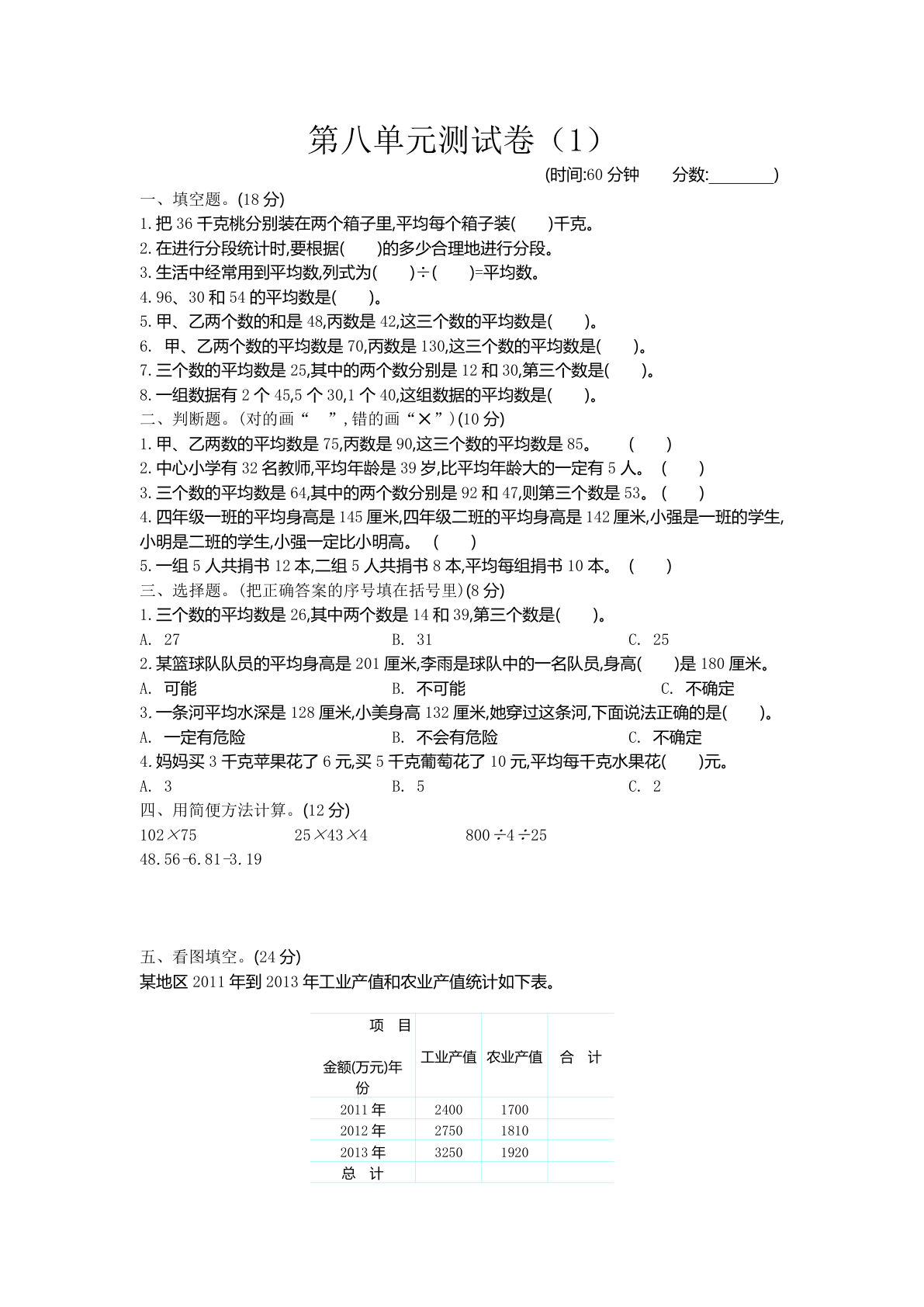
四年级下册青岛63制数学【第八单元测试卷.2】
四年级 > 四下数学
2026-01-16
四年级下册西师版数学【跟踪检测卷】
四年级 > 四下数学
2026-01-16
四年级下册数学【1-8单元高频考点易错真题专项训练(空白)】
四年级 > 四下数学
2026-01-16
四年级下册人教版数学【知识点汇总】
四年级 > 四下数学
2026-01-16
四年级下册青岛54版数学知识点总结
四年级 > 四下数学
2026-02-23
第36讲 二进制—四年级下册奥数
四年级 > 四下数学
2026-01-16
24-25四年级下册数学(冀教版)期末试卷4
四年级 > 四下数学
2026-01-16
四年级下册数学期末专项拔尖测试卷《冀教版》
四年级 > 四下数学
2026-01-16
四下册0613五下青岛版数学期末真题卷4(54制)
四年级 > 四下数学
2026-01-16
四年级下册数学期末模拟测试卷《青岛54版》
四年级 > 四下数学
2026-01-16
第28讲 周期问题—四年级下册奥数
四年级 > 四下数学
2026-01-16
四年级下册数学期末测试卷.3《苏教版》
四年级 > 四下数学
2026-01-16
四年级下册丨数学 应用题专项训练71道
四年级 > 四下数学
2026-03-12
首页
上一页
1
2
3
...
下一页
末页
共 27 页
跳转
×