⚠️ 检测到异常访问行为
系统检测到您的访问模式异常,可能触发了安全保护机制
如果您是正常用户,请点击下方按钮继续访问
如需批量获取数据,请联系管理员授权
继续访问网站
首页
视频区
幼小衔接
▼
拼音启蒙
162
数学启蒙
144
学前检测
56
一年级
▼
一上语文
507
一下语文
363
一上数学
691
一下数学
366
二年级
▼
二上语文
271
二下语文
554
二上数学
572
二下数学
739
三年级
▼
三上语文
240
三下语文
539
三上数学
515
三下数学
594
三上英语
292
三下英语
329
四年级
▼
四上语文
763
四下语文
526
四上数学
842
四下数学
534
四上英语
310
四下英语
241
五年级
▼
五上语文
788
五下语文
599
五上数学
849
五下数学
506
五上英语
297
五下英语
325
六年级
▼
六上语文
750
六下语文
510
六上数学
853
六下数学
571
六上英语
397
六下英语
169
搜索
📢
鸡娃题库:永久免费分享小学1-6年级语文、数学、英语等教辅资源!
guest_b***3
下载了
六年级下册语文典型真题:句子大练兵
member_2***2
下载了
三年级上册语文期中情景测试卷1
member_4***3
下载了
二年级下册语文第三单元测试卷 (2)
member_9***5
下载了
新译林三年级下册英语单元过关检测(答案)
student_i***8
下载了
【25秋二年级上册语文1-8单元优秀范文合集(22页)
guest_7***1
下载了
五年级上册译林版英语【知识点20页】
guest_d***p
下载了
三年级下册人教PEP版英语【25春-《教材帮》】
guest_1***3
下载了
三年级下册人教版数学【第一次月考摸底测试卷】
member_5***8
下载了
四年级上册人教PEP版英语【Unit3-音标记忆】
member_8***z
下载了
【海豚试卷】二年级上册语文全册高频考点汇总
五上数学 (849条资源)
全部资源
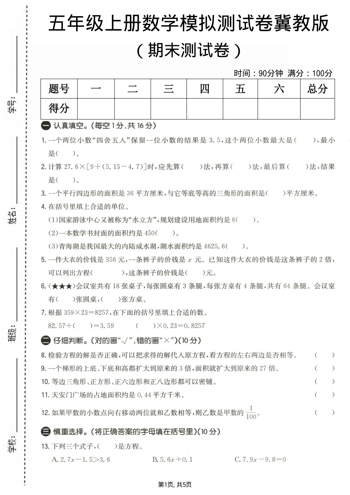
五年级上册冀教版数学【期中模拟卷(提升卷)】
五年级 > 五上数学
2026-01-17
五年级上册冀教版数学【期末测试卷1】
五年级 > 五上数学
2026-01-17
五年级上册西师版数学【期末试卷(3)】
五年级 > 五上数学
2026-01-17
五年级上册数学试卷《黄冈100分》54QD打印版
五年级 > 五上数学
2026-01-17
五年级上册苏教版数学【期中测试卷2】
五年级 > 五上数学
2026-01-17
五年级上册人教版数学【名师面对面】
五年级 > 五上数学
2026-01-17
(苏教数学易错专项练)第5练 统计表和条形统计图(二) 解答题常考易错题专项汇编(试题)小学数学五年级上册(苏教版)
五年级 > 五上数学
2026-01-17
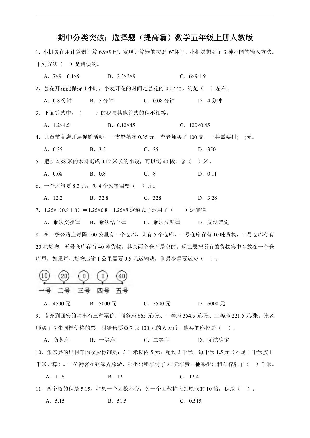
五年级上册人教版数学【期中专项:选择题提高篇(含答案)】
五年级 > 五上数学
2026-01-17
五年级上册数学【植树问题-重难点奥数专题(40题)】
五年级 > 五上数学
2026-01-17
五年级上册人教版数学【解方程专项训练(含答案)】
五年级 > 五上数学
2026-01-17
五年级上册人教版数学【2024秋-期中押题试卷】
五年级 > 五上数学
2026-01-17
五年级上册苏教版数学【课堂练习测试卷+答案】
五年级 > 五上数学
2026-01-17
五上册25秋 典中点 五年级数学上(QD版)54制 测试卷
五年级 > 五上数学
2026-01-17
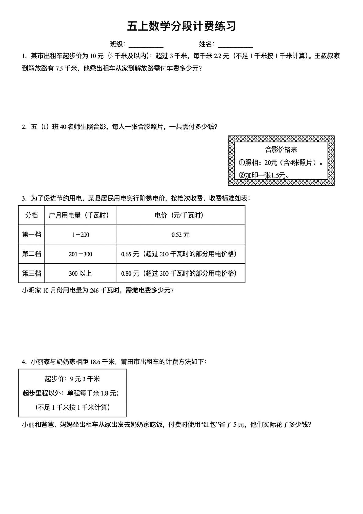
五年级上册数学【分段计费应用题练习】
五年级 > 五上数学
2026-01-17
五上册25版数学XS5上-练习帮
五年级 > 五上数学
2026-01-17
五年级上册通用版数学【期末冲刺每日一练】
五年级 > 五上数学
2026-01-17
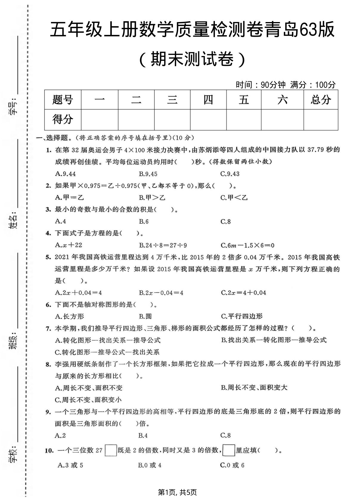
五年级上册青岛63制数学【期末质量检测卷2】
五年级 > 五上数学
2026-01-17
五年级上册数学第一单元测试卷1《西师版》
五年级 > 五上数学
2026-01-17
五年级上册人教版数学【同步达标检测卷】
五年级 > 五上数学
2026-01-17
五年级上册苏教版数学【易错题和应用题练习】
五年级 > 五上数学
2026-01-17
首页
上一页
1
2
3
...
下一页
末页
共 43 页
跳转
×