⚠️ 检测到异常访问行为
系统检测到您的访问模式异常,可能触发了安全保护机制
如果您是正常用户,请点击下方按钮继续访问
如需批量获取数据,请联系管理员授权
继续访问网站
首页
视频区
幼小衔接
▼
拼音启蒙
162
数学启蒙
144
学前检测
56
一年级
▼
一上语文
507
一下语文
363
一上数学
691
一下数学
366
二年级
▼
二上语文
271
二下语文
554
二上数学
572
二下数学
739
三年级
▼
三上语文
240
三下语文
539
三上数学
515
三下数学
594
三上英语
292
三下英语
329
四年级
▼
四上语文
763
四下语文
526
四上数学
842
四下数学
534
四上英语
310
四下英语
241
五年级
▼
五上语文
788
五下语文
599
五上数学
849
五下数学
506
五上英语
297
五下英语
325
六年级
▼
六上语文
750
六下语文
510
六上数学
853
六下数学
571
六上英语
397
六下英语
169
搜索
📢
鸡娃题库:永久免费分享小学1-6年级语文、数学、英语等教辅资源!
user_v***5
下载了
五年级上册数学数的运算专项测试卷《北师版》
member_0***j
下载了
五年级上册英语期末测试卷2《PEP版》
member_1***g
下载了
四年级上册数学【2024秋-期末复习21天冲刺计划(每日5道题)】
member_c***b
下载了
【1-8单元看图写话练习】一年级下册语文
visitor_7***8
下载了
六年级下册译林版英语【单元默写单】
member_7***6
下载了
五下册年级湘少版英语【寒假作业-假期天天练】
visitor_0***k
下载了
二年级上册语文期末情景测试卷3
visitor_t***u
下载了
六上册升六数学【暑假天天练(30套)带答案】
member_0***3
下载了
五年级上册数学【暑假作业-五大类型每日一练(30套)】
member_6***p
下载了
二年级下册数学口算-《星级口算》西师XS版
四下语文 (526条资源)
全部资源
【2025版《识字表》二类字字帖】四年级下册语文
四年级 > 四下语文
2026-01-16
【2023春语文园地必备考点-思维导图】四年级下册语文
四年级 > 四下语文
2026-01-16
四年级下册语文1-28课每课知识晨读单(35页)
四年级 > 四下语文
2026-01-26
【最新版课课贴】四年级下册语文
四年级 > 四下语文
2026-01-16
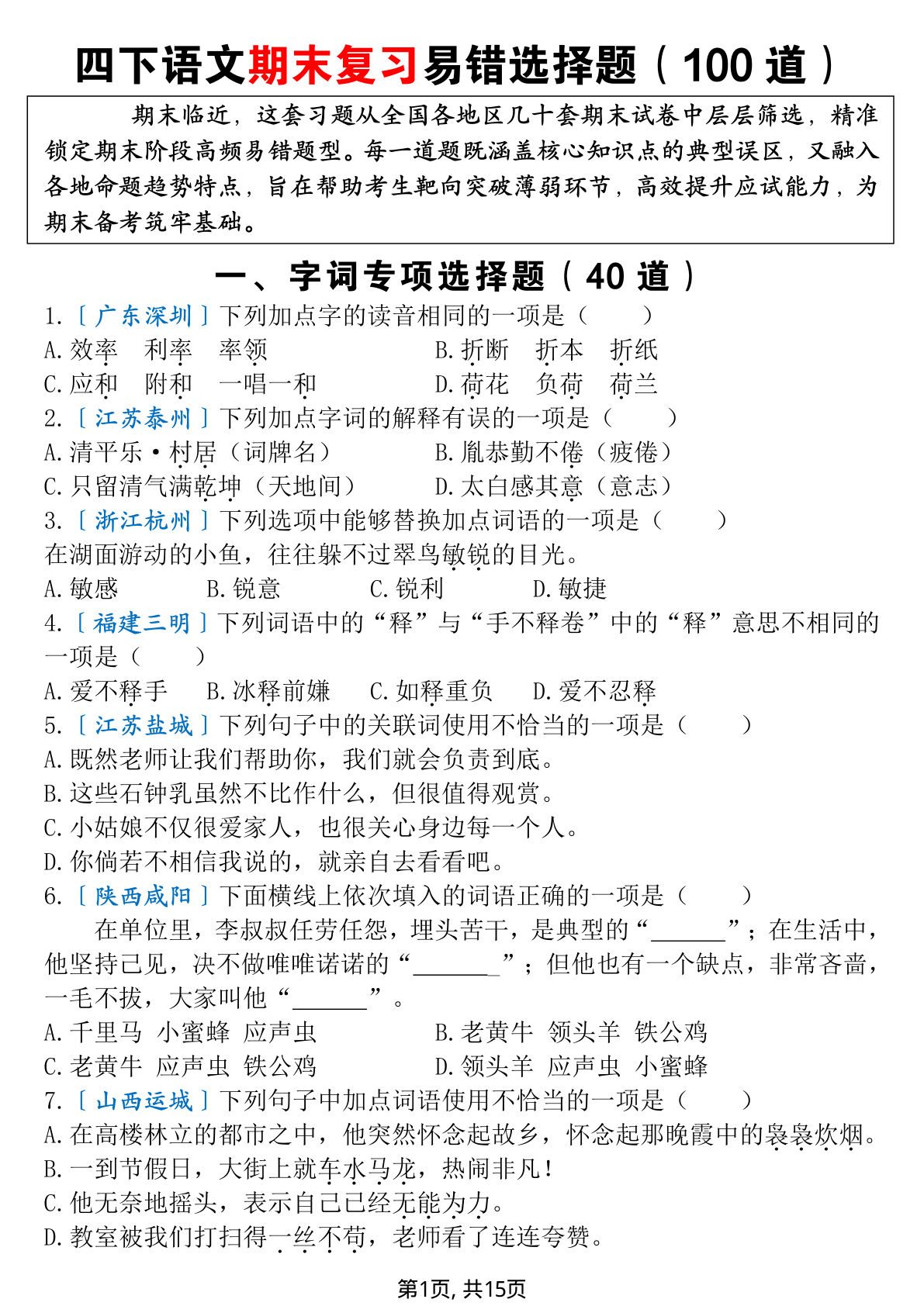
【期末复习易错选择题(100道)】四年级下册语文
四年级 > 四下语文
2026-01-16
【黄冈小复习】四年级下册语文
四年级 > 四下语文
2026-01-16
【写字表字帖】四年级下册语文
四年级 > 四下语文
2026-01-16
【每日词语默写+情景填空专练】四年级下册语文
四年级 > 四下语文
2026-01-16
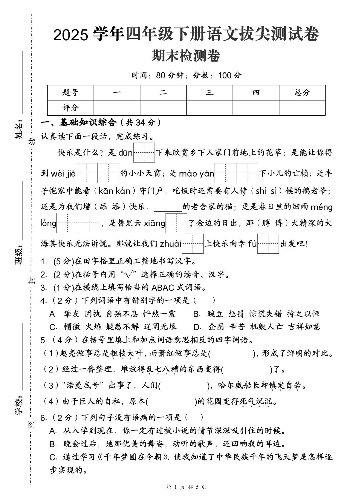
【拔尖测试卷(期末检测卷二)】四年级下册语文
四年级 > 四下语文
2026-01-16
【金考100分】四年级下册语文
四年级 > 四下语文
2026-01-16
【同步课时练小卷】四年级下册语文
四年级 > 四下语文
2026-01-16
四年级下册语文1-8单元同步作文仿写范文8页
四年级 > 四下语文
2026-02-06
【课程探究大试卷】四年级下册语文
四年级 > 四下语文
2026-01-16
【25学年度第二学期期末真题模拟测试卷3】四年级下册语文
四年级 > 四下语文
2026-01-16
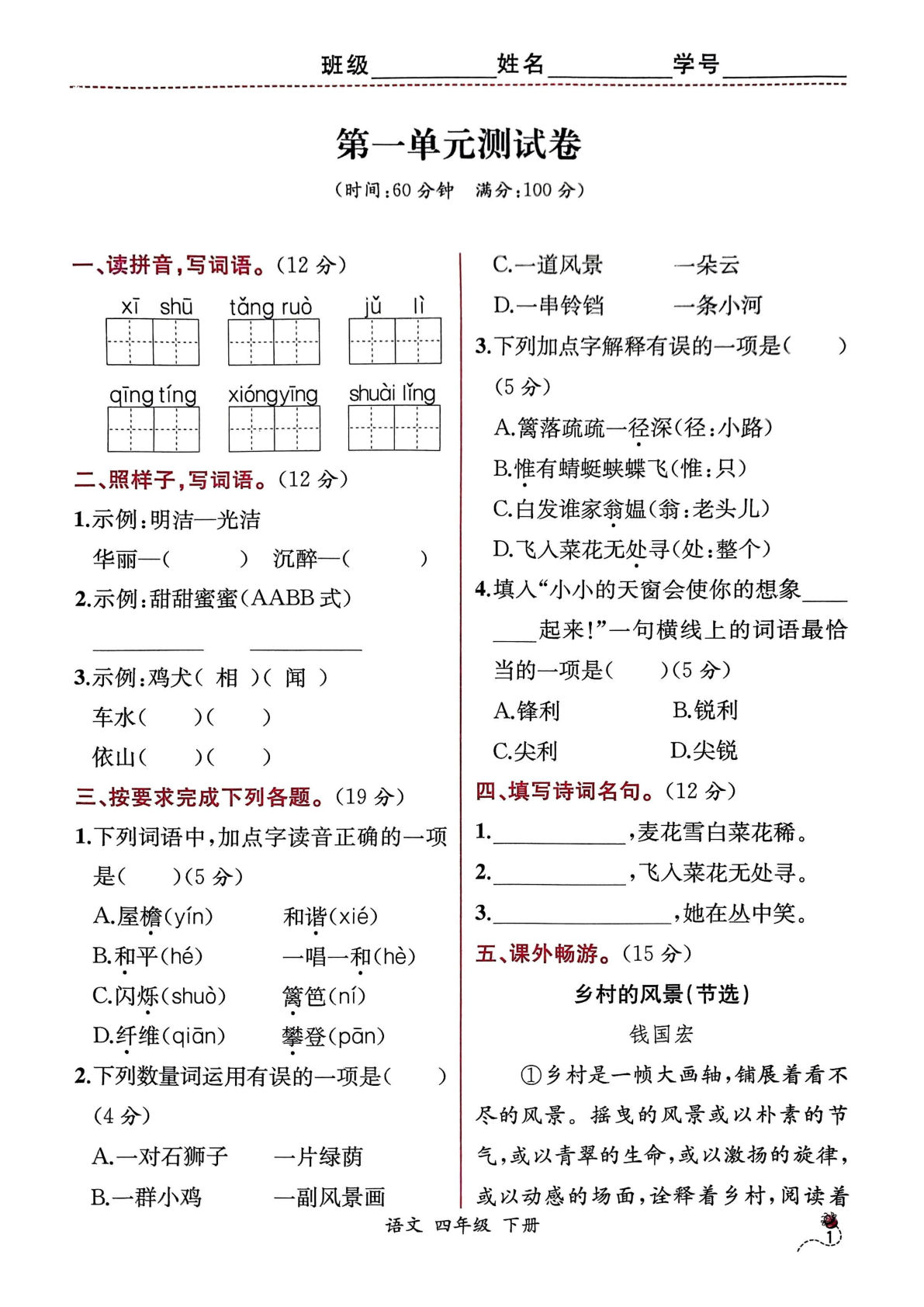
【第一单元知识复习要点练习(附答案)】四年级下册语文
四年级 > 四下语文
2026-01-16
【2024-2025学年第一次月考测试卷】四年级下册语文
四年级 > 四下语文
2026-01-16
【生字组词】四年级下册语文
四年级 > 四下语文
2026-01-16
【阳光训练活页1+1单元测试卷】四年级下册语文
四年级 > 四下语文
2026-01-16
【期末专项考点梳理(1-8单元高频考点)】四年级下册语文
四年级 > 四下语文
2026-01-16
【期末词句段考点】四年级下册语文
四年级 > 四下语文
2026-01-16
首页
上一页
1
2
3
...
下一页
末页
共 27 页
跳转
×