⚠️ 检测到异常访问行为
系统检测到您的访问模式异常,可能触发了安全保护机制
如果您是正常用户,请点击下方按钮继续访问
如需批量获取数据,请联系管理员授权
继续访问网站
首页
视频区
幼小衔接
▼
拼音启蒙
162
数学启蒙
144
学前检测
56
一年级
▼
一上语文
507
一下语文
363
一上数学
691
一下数学
366
二年级
▼
二上语文
271
二下语文
554
二上数学
572
二下数学
739
三年级
▼
三上语文
240
三下语文
539
三上数学
515
三下数学
594
三上英语
292
三下英语
329
四年级
▼
四上语文
763
四下语文
526
四上数学
842
四下数学
534
四上英语
310
四下英语
241
五年级
▼
五上语文
788
五下语文
599
五上数学
849
五下数学
506
五上英语
297
五下英语
325
六年级
▼
六上语文
750
六下语文
510
六上数学
853
六下数学
571
六上英语
397
六下英语
169
搜索
📢
鸡娃题库:永久免费分享小学1-6年级语文、数学、英语等教辅资源!
guest_5***4
下载了
(苏教数学易错专项练)第5练 统计表和条形统计图(二) 解答题常考易错题专项汇编(试题)小学数学五年级上册(苏教版)
student_a***2
下载了
一年级上册语文第五单元测试卷
visitor_2***l
下载了
六年级上册青岛版数学【第一单元检测卷.1】
student_6***b
下载了
四年级下册数学期末测试卷《青岛54版》4页
visitor_g***t
下载了
六年级上册语文【第二单元课文内容填空及相关拓展记忆-含答案】
visitor_0***i
下载了
三上册每日晨读--21天打卡内容
member_7***8
下载了
人教版五年级下册数学1-8单元知识点汇总(共计37页)
member_o***8
下载了
【课内句子仿写】二年级下册语文(1)
student_m***a
下载了
六年级下册英语【优秀范文每日一练15天】
student_y***h
下载了
【试卷《研优大考卷》】六年级下册语文
四下数学 (534条资源)
全部资源
四年级下册青岛63制数学【第八单元达标测试卷】
四年级 > 四下数学
2026-01-16
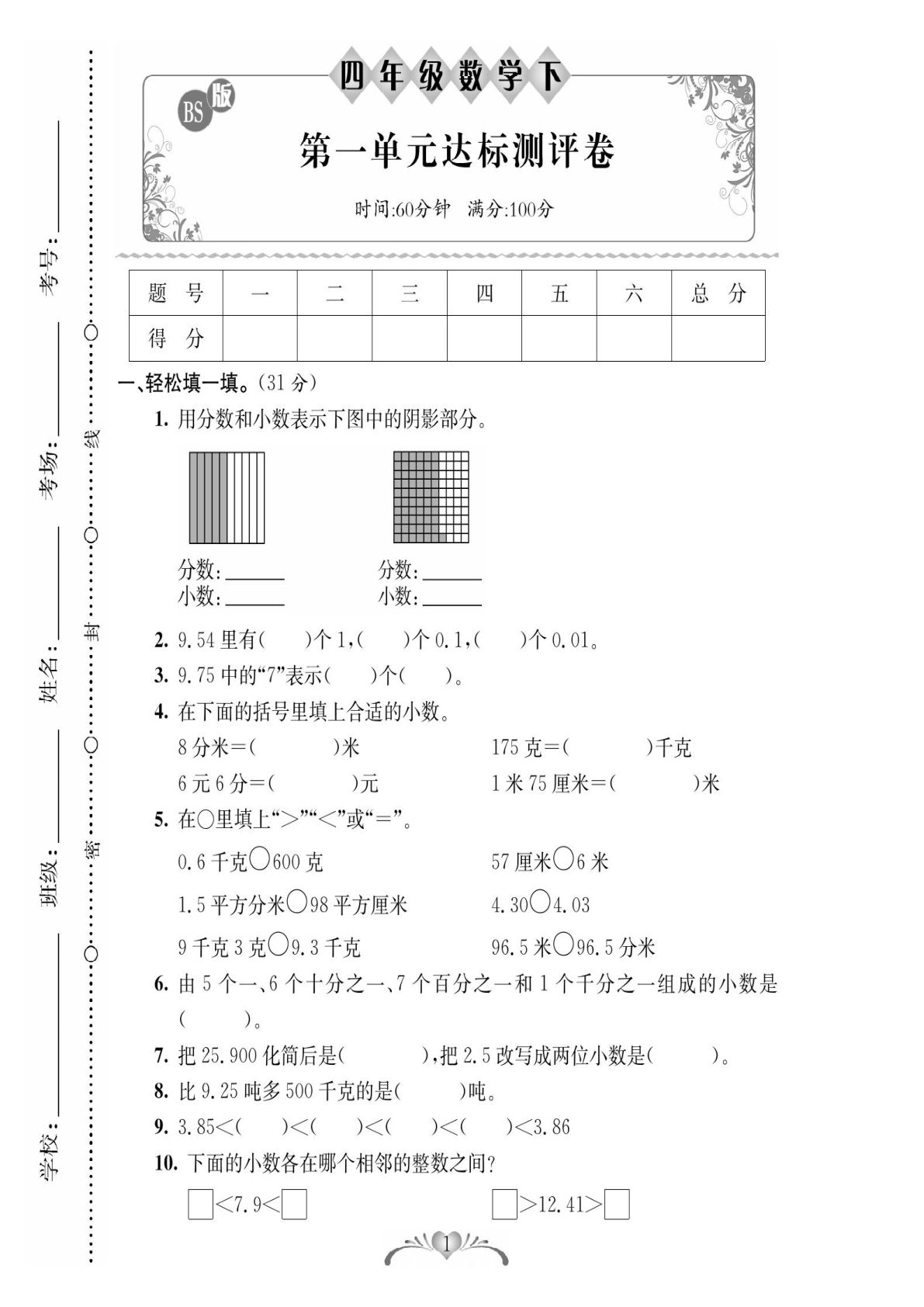
四年级下册 数学期中测试卷.-RJ
四年级 > 四下数学
2026-01-16
四年级下册数学期末测试卷《苏教版》
四年级 > 四下数学
2026-01-16
四年级下册西师版数学【第七单元测试卷.1】
四年级 > 四下数学
2026-01-16
四年级下册数学第八单元测试卷《西师版》2(4页)
四年级 > 四下数学
2026-01-16
四年级下册数学期末测试卷.3《西师版》
四年级 > 四下数学
2026-01-16
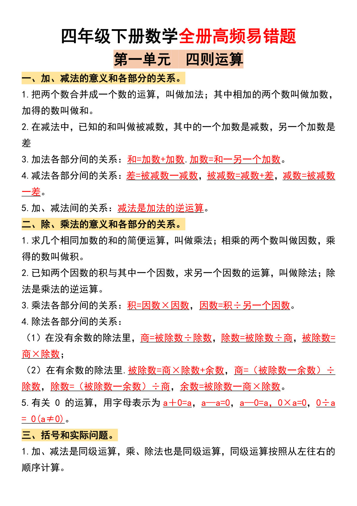
四年级下册人教版数学【1-9单元高频易错题】
四年级 > 四下数学
2026-01-16
四年级下册人教版数学【期末全册高频易错题-空白】
四年级 > 四下数学
2026-01-16
25春四年级下册人教版数学期末名校真题卷6套含答案
四年级 > 四下数学
2026-01-16
四年级下册北师大版数学【第六单元测试卷.1】
四年级 > 四下数学
2026-01-16
四年级下册苏教版数学【期中复习·终极压轴版(解析版)23页】
四年级 > 四下数学
2026-01-16
四年级下册北师大版数学【必考100分卷】
四年级 > 四下数学
2026-01-16
四年级下册冀教版数学【七彩练霸】
四年级 > 四下数学
2026-01-16
※四年级下册数学 【苏教】【2025学年期中真题模拟卷】
四年级 > 四下数学
2026-01-16
四年级下册北师版数学【第一单元小数的加减法和应用(解析版)】
四年级 > 四下数学
2026-01-16
第37讲 应用题(三)—四年级下册奥数
四年级 > 四下数学
2026-01-16
四年级下册人教版数学【期中专项复习(十大专项)含答案138页】
四年级 > 四下数学
2026-01-16
四年级下册苏教版数学【25春《53全优卷》】
四年级 > 四下数学
2026-01-16
四年级下册数学【八大专项重点资料合集】
四年级 > 四下数学
2026-01-16
人教四年级下册数学-第三单元运算律·实践应用篇【六大考点】-含答案‘
四年级 > 四下数学
2026-01-16
首页
上一页
1
2
3
...
下一页
末页
共 27 页
跳转
×