⚠️ 检测到异常访问行为
系统检测到您的访问模式异常,可能触发了安全保护机制
如果您是正常用户,请点击下方按钮继续访问
如需批量获取数据,请联系管理员授权
继续访问网站
首页
视频区
幼小衔接
▼
拼音启蒙
162
数学启蒙
144
学前检测
56
一年级
▼
一上语文
507
一下语文
363
一上数学
691
一下数学
366
二年级
▼
二上语文
271
二下语文
554
二上数学
572
二下数学
739
三年级
▼
三上语文
240
三下语文
539
三上数学
515
三下数学
594
三上英语
292
三下英语
329
四年级
▼
四上语文
763
四下语文
526
四上数学
842
四下数学
534
四上英语
310
四下英语
241
五年级
▼
五上语文
788
五下语文
599
五上数学
849
五下数学
506
五上英语
297
五下英语
325
六年级
▼
六上语文
750
六下语文
510
六上数学
853
六下数学
571
六上英语
397
六下英语
169
搜索
📢
鸡娃题库:永久免费分享小学1-6年级语文、数学、英语等教辅资源!
user_e***8
下载了
五年级上册青岛63制数学【期中测试卷】
visitor_p***2
下载了
25年五年级上册语文 全册必背内容
student_y***z
下载了
25年三年级上册数学(人教版)第二单元培优检测卷
student_0***8
下载了
2.4 10的认识(分层作业)-一年级上册数学同步练习(青岛版63学制·2024秋)
guest_i***d
下载了
一年级下册数学【附加题练习二】
visitor_1***m
下载了
三年级下册人教版数学【第一单元检测卷②】
student_6***n
下载了
五年级下册外研版三起点英语【快乐通关卷】
guest_3***o
下载了
【阅读理解小卡片】四年级上册语文
member_d***n
下载了
五年级上册青岛54制数学【期中检测(A)】
guest_3***9
下载了
六上册6上《形近字组词专项练习》
一下语文 (363条资源)
全部资源
【1-4单元情境看拼音写词语】一年级下册语文
一年级 > 一下语文
2026-01-14
【七彩阅读专项训练】一年级下册语文
一年级 > 一下语文
2026-01-14
【三字经翻译版】一年级下册语文
一年级 > 一下语文
2026-01-14
26春一年级下册语文写字表练字帖(生字拼音笔顺组词)34页
一年级 > 一下语文
2026-01-18
(新版)一年级下册语文写字表一类字贴
一年级 > 一下语文
2026-01-18
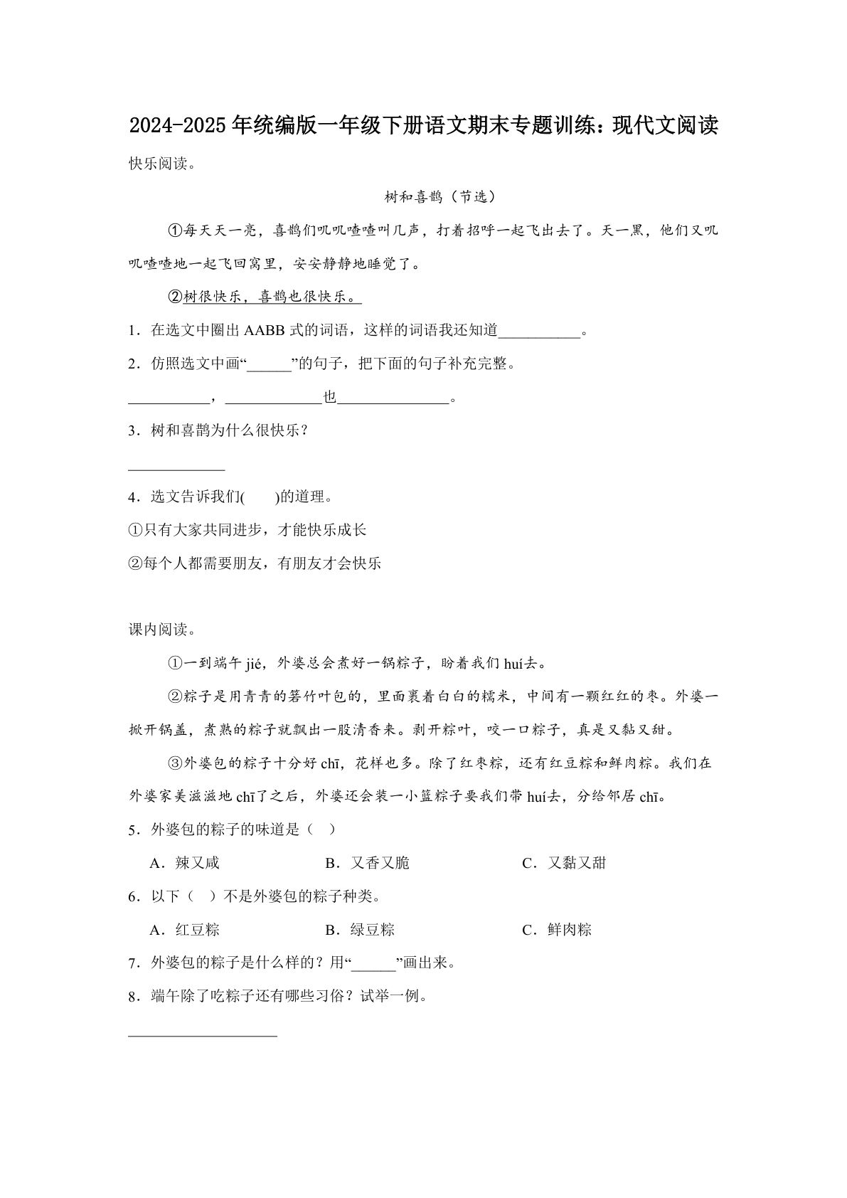
【2024-2025年期末专题训练:现代文阅读(含答案)】一年级下册语文
一年级 > 一下语文
2026-01-14
一年级下册语文常考看图写话范文汇总
一年级 > 一下语文
2026-01-14
【25春-试卷《典中点》】一年级下册语文
一年级 > 一下语文
2026-01-14
25一年级下册语文期末押题卷2(4页)
一年级 > 一下语文
2026-01-14
【阅读理解练习打卡28天】一年级下册语文
一年级 > 一下语文
2026-01-14
【素养评测】统编版语文一年级下册第八单元提优卷(含答案)
一年级 > 一下语文
2026-01-14
一年级下册语文期中考试3】
一年级 > 一下语文
2026-01-14
【2025新-重点知识梳理】一年级下册语文
一年级 > 一下语文
2026-01-14
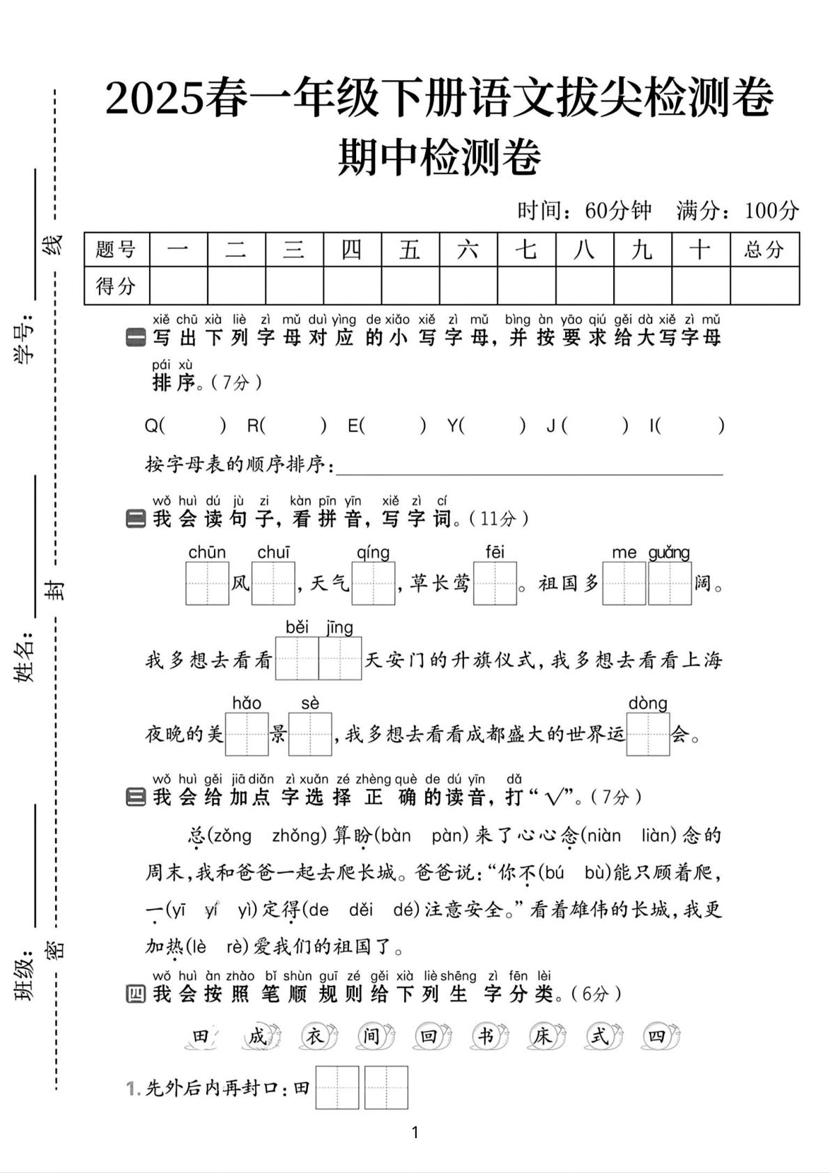
【25春-期中拔尖检测卷(含答案)】一年级下册语文
一年级 > 一下语文
2026-01-14
【25新一年级下册语文全册1-20课同步学习单(14页)
一年级 > 一下语文
2026-01-14
一年级下册语文 课文背诵+默写表
一年级 > 一下语文
2026-03-12
【2025春-看拼音写词语】一年级下册语文
一年级 > 一下语文
2026-01-14
【25学年一年级下册语文第一次月考拔尖检测卷-火车字母表(含答案5页)
一年级 > 一下语文
2026-01-14
【25春新一年级下册语文教科书里的看图写话(拼音版范文+练习)14页
一年级 > 一下语文
2026-01-14
【2025学年期中检测卷】一年级下册语文
一年级 > 一下语文
2026-01-14
首页
上一页
1
2
3
...
下一页
末页
共 19 页
跳转
×