⚠️ 检测到异常访问行为
系统检测到您的访问模式异常,可能触发了安全保护机制
如果您是正常用户,请点击下方按钮继续访问
如需批量获取数据,请联系管理员授权
继续访问网站
首页
视频区
幼小衔接
▼
拼音启蒙
162
数学启蒙
144
学前检测
56
一年级
▼
一上语文
507
一下语文
369
一上数学
691
一下数学
366
二年级
▼
二上语文
271
二下语文
554
二上数学
572
二下数学
739
三年级
▼
三上语文
240
三下语文
540
三上数学
515
三下数学
594
三上英语
292
三下英语
329
四年级
▼
四上语文
763
四下语文
526
四上数学
842
四下数学
534
四上英语
310
四下英语
241
五年级
▼
五上语文
788
五下语文
599
五上数学
849
五下数学
506
五上英语
297
五下英语
325
六年级
▼
六上语文
750
六下语文
510
六上数学
853
六下数学
571
六上英语
397
六下英语
169
搜索
📢
鸡娃题库:永久免费分享小学1-6年级语文、数学、英语等教辅资源!
visitor_0***u
下载了
【2025新-重点知识梳理】一年级下册语文
member_4***t
下载了
三年级下册数学课内每日应用题小纸条
guest_j***6
下载了
四年级上册通用版数学【运算律·简便计算篇【十九大考点】含答案44页】
visitor_k***3
下载了
四年级上册语文九大常考句式专项练习(含答案12页)
guest_7***d
下载了
六年级上册语文+语文园地重点归纳
visitor_u***1
下载了
六年级数学下册第三单元圆柱与圆锥检测卷(拓展卷)(含答案)人教版
student_u***m
下载了
25春二年级下册语文期末检测卷 (4)
guest_3***c
下载了
25春一年级下册语文第一单元测试卷—(游人)
member_c***6
下载了
四年级下册湘少版英语【导学练习-测试卷+答案】
member_u***0
下载了
2024秋一年级上册数学拔尖测试卷第五单元
三下语文 (540条资源)
全部资源
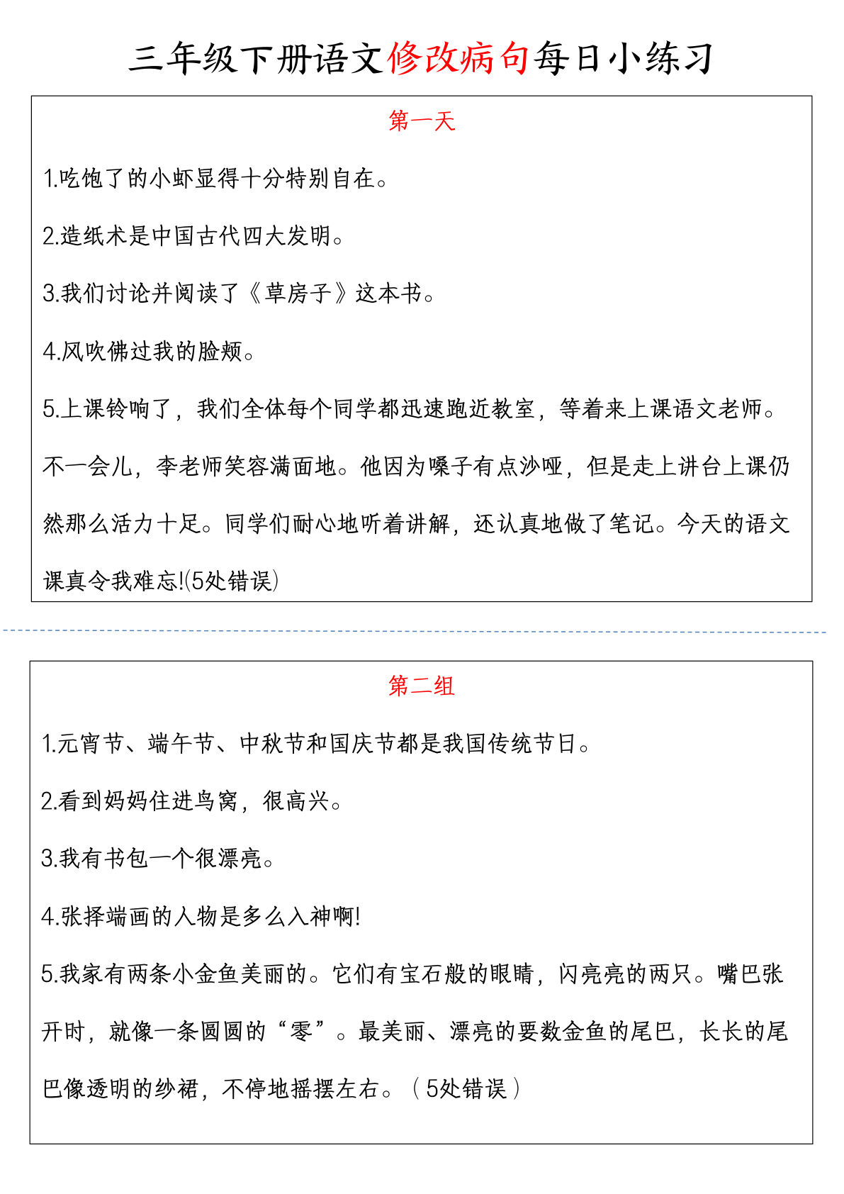
【修改病句每日小练习】三年级下册语文
三年级 > 三下语文
2026-01-15
三下册年级语文阅读专练21篇(精选范文)
三年级 > 三下语文
2026-01-15
【1-8单元期末复习考点:根据课文内容填空(必刷27题)】三年级下册语文
三年级 > 三下语文
2026-01-15
【期末复习-按课文内容填空及相关拓展】三年级下册语文
三年级 > 三下语文
2026-01-15
【1-8单元课文内容填空及相关拓展考查(答案)】三年级下册语文
三年级 > 三下语文
2026-01-15
【期末常考七大重点题型专项训练】三年级下册语文
三年级 > 三下语文
2026-01-15
三年级下册语文课内同步学习单
三年级 > 三下语文
2026-01-15
【期中真题模拟卷.1】三年级下册语文
三年级 > 三下语文
2026-01-15
三年级下册语文期末复习1-8单元情景默写(20页)
三年级 > 三下语文
2026-01-15
人教版三年级下册语文第八单元测试卷3
三年级 > 三下语文
2026-01-15
三年级下册语文1-8单元默写通关练习(含答案20页)
三年级 > 三下语文
2026-01-15
【课时练-课代表(答案)】三年级下册语文
三年级 > 三下语文
2026-01-15
26春新定版三年级下册语文写字表课课贴(250字)9页
三年级 > 三下语文
2026-01-25
【第三阶段月考卷】三年级下册语文
三年级 > 三下语文
2026-01-15
三年级下册语文期中常考七大重点题型专项训练(含答案31页)
三年级 > 三下语文
2026-01-15
【1-8单元写作范文梳理】三年级下册语文
三年级 > 三下语文
2026-01-15
【期末名校调研测试卷】三年级下册语文
三年级 > 三下语文
2026-01-15
三年级下册语文期中测试卷2
三年级 > 三下语文
2026-01-15
三年级下册语文 期末学情调研测试卷2
三年级 > 三下语文
2026-01-15
【生字描红】三年级下册语文
三年级 > 三下语文
2026-01-15
首页
上一页
...
17
18
19
20
21
...
下一页
末页
共 27 页
跳转
×