⚠️ 检测到异常访问行为
系统检测到您的访问模式异常,可能触发了安全保护机制
如果您是正常用户,请点击下方按钮继续访问
如需批量获取数据,请联系管理员授权
继续访问网站
首页
视频区
幼小衔接
▼
拼音启蒙
162
数学启蒙
144
学前检测
56
一年级
▼
一上语文
507
一下语文
369
一上数学
691
一下数学
366
二年级
▼
二上语文
271
二下语文
554
二上数学
572
二下数学
739
三年级
▼
三上语文
240
三下语文
540
三上数学
515
三下数学
594
三上英语
292
三下英语
329
四年级
▼
四上语文
763
四下语文
526
四上数学
842
四下数学
534
四上英语
310
四下英语
241
五年级
▼
五上语文
788
五下语文
599
五上数学
849
五下数学
506
五上英语
297
五下英语
325
六年级
▼
六上语文
750
六下语文
510
六上数学
853
六下数学
571
六上英语
397
六下英语
169
搜索
📢
鸡娃题库:永久免费分享小学1-6年级语文、数学、英语等教辅资源!
visitor_m***6
下载了
六上册升六暑期数学计算题(1000题)
student_0***e
下载了
三年级下册青岛63制数学【好卷-周培+专项+题型】
student_3***p
下载了
五年级上册青岛63制数学【统计与解决问题专项检测卷】
student_m***e
下载了
六年级上册通用版数学【圆的周长和面积专项提升】
visitor_f***q
下载了
六年级下册北师版数学【学霸提优卷】
visitor_j***y
下载了
五年级上册语文积累运用 专项 答案
visitor_3***9
下载了
2025 二年级下册数学期末押题卷 北师大
visitor_4***g
下载了
【考点填空背诵】六年级下册语文
member_1***6
下载了
二年级下册数学【应用题解决问题】
member_q***y
下载了
六年级上册语文【暑假必背全册重点知识梳理】
四上语文 (763条资源)
全部资源
【阅读专项提升-专题08.理解句子的含义】四年级上册语文
四年级 > 四上语文
2026-01-16
四年级上册语文【期末情境题自测卷(含答案)】
四年级 > 四上语文
2026-01-15
【重点必备知识点】四年级上册语文
四年级 > 四上语文
2026-01-16
【1-8单元八大考点默写通关(答案)】四年级上册语文
四年级 > 四上语文
2026-01-16
【期末试卷(17)】四年级上册语文
四年级 > 四上语文
2026-01-16
四年级上册语文【基础知识默写单】
四年级 > 四上语文
2026-01-15
四年级上册语文1-8单元基础巩固训练(含答案22页)
四年级 > 四上语文
2026-01-15
【1-8单元习作仿写填空(空白)】四年级上册语文
四年级 > 四上语文
2026-01-16
四年级上册语文【同步《词语表》晨读晚默】
四年级 > 四上语文
2026-01-15
【2024-2025学年第一学期期末培优检测卷】四年级上册语文
四年级 > 四上语文
2026-01-16
【期末1-8单元情景古诗默写单-含答案】四年级上册语文
四年级 > 四上语文
2026-01-15
四年级上册语文按课文内容填空及相关拓展(含答案60页)
四年级 > 四上语文
2026-01-15
四年级上册语文期末质量调研试卷(含答案6页)
四年级 > 四上语文
2026-01-15
四年级上册语文期末综合测试卷(含答案8页)
四年级 > 四上语文
2026-01-15
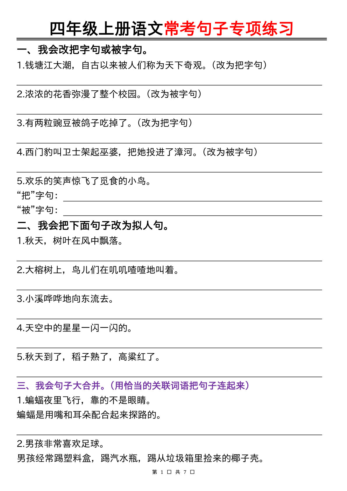
【句子专项练习(空白)】四年级上册语文
四年级 > 四上语文
2026-01-16
【期中复习:要点背记卡,附配套拔高习题】四年级上册语文
四年级 > 四上语文
2026-01-16
【单元考点清单】四年级上册语文
四年级 > 四上语文
2026-01-16
人教版四年级上册语文课课贴
四年级 > 四上语文
2026-01-15
四年级上册语文【25年新版暑假练习(识字表)字帖46页】
四年级 > 四上语文
2026-01-15
25年四年级上册语文1-8单元全册重点知识归类汇总
四年级 > 四上语文
2026-01-15
首页
上一页
...
17
18
19
20
21
...
下一页
末页
共 39 页
跳转
×