⚠️ 检测到异常访问行为
系统检测到您的访问模式异常,可能触发了安全保护机制
如果您是正常用户,请点击下方按钮继续访问
如需批量获取数据,请联系管理员授权
继续访问网站
首页
视频区
幼小衔接
▼
拼音启蒙
162
数学启蒙
144
学前检测
56
一年级
▼
一上语文
507
一下语文
363
一上数学
691
一下数学
366
二年级
▼
二上语文
271
二下语文
554
二上数学
572
二下数学
739
三年级
▼
三上语文
240
三下语文
539
三上数学
515
三下数学
594
三上英语
292
三下英语
329
四年级
▼
四上语文
763
四下语文
526
四上数学
842
四下数学
534
四上英语
310
四下英语
241
五年级
▼
五上语文
788
五下语文
599
五上数学
849
五下数学
506
五上英语
297
五下英语
325
六年级
▼
六上语文
750
六下语文
510
六上数学
853
六下数学
571
六上英语
397
六下英语
169
搜索
📢
鸡娃题库:永久免费分享小学1-6年级语文、数学、英语等教辅资源!
visitor_5***o
下载了
四上册??学暑假40天英语美文晨读+练笔(Day1-15)28页 (2)
user_s***0
下载了
二年级上册青岛五四制数学【第三单元测试卷2】
member_1***p
下载了
【海豚试卷】一年级上册语文每课拼音词语默写单
visitor_a***t
下载了
【幼小衔接 语文基础训练题】
user_2***5
下载了
二年级下册数学 有余数的除法口算题900道
guest_x***a
下载了
【六年级下册常考易错题-文言文阅读检测卷(1)】六年级下册语文
member_9***4
下载了
三年级下册苏教版数学【第二单元千米和克专项练习二】
member_g***1
下载了
四年级上册数学期末测试卷八《苏教版》
member_a***1
下载了
六下册??学阶段必背的328个文学常识和古诗词
guest_c***i
下载了
六年级上册苏教版数学【第六单元测试卷.2】
五下数学 (506条资源)
全部资源
【精品推荐】54制青岛版数学五年级下册期末检测题附答案(二)
五年级 > 五下数学
2026-01-17
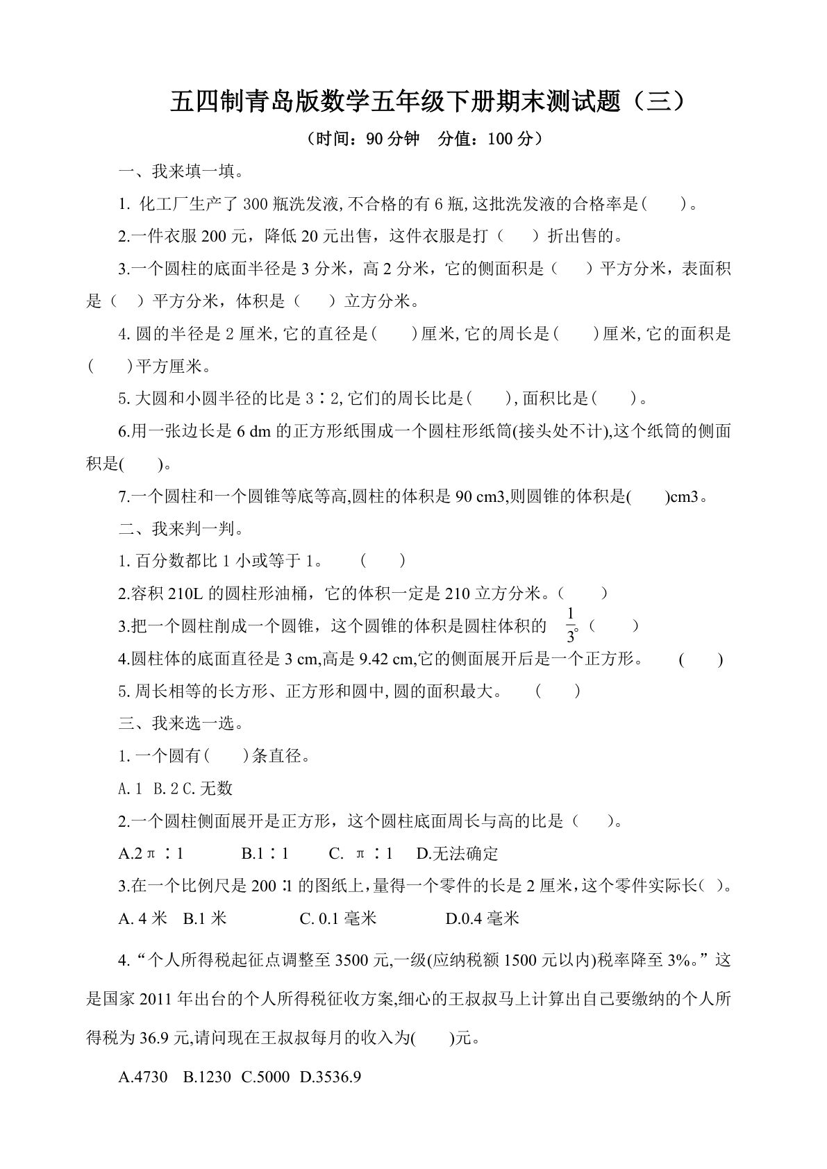
【精品推荐】54制青岛版数学五年级下册期末测试题附答案(三)
五年级 > 五下数学
2026-01-17
五年级下册人教版数学【睡前计算64天-口算笔算应用题(含答案)】
五年级 > 五下数学
2026-01-17
五年级下册数学【期中常考易错应用题汇总】
五年级 > 五下数学
2026-01-17
24-25五年级下册苏教版数学期末试卷四(含答案16页)
五年级 > 五下数学
2026-01-17
冀教版五年级下册数学预习卡
五年级 > 五下数学
2026-03-28
人教版26春五年级数学下册思维通关《小学学霸作业本》
五年级 > 五下数学
2026-03-24
五年级下册人教版数学【期末专项复习1-8单元(13大专项)共61页(原卷版)】
五年级 > 五下数学
2026-01-17
25春苏教版五年级下册数学第五单元测试卷含答案
五年级 > 五下数学
2026-01-17
苏教版五年级下册数学预习卡
五年级 > 五下数学
2026-02-06
五下册??学数学【公式大全】
五年级 > 五下数学
2026-01-17
五年级下册数学【期中必考长方体和正方体解决问题】
五年级 > 五下数学
2026-01-17
五年级下册数学【思维、奥数练习(含答案)】
五年级 > 五下数学
2026-01-17
五年级下册苏教版数学【易错考点清单(核心课堂)】
五年级 > 五下数学
2026-01-17
五年级下册北师版数学【《分数除法》口算专项练习】
五年级 > 五下数学
2026-01-17
【精品推荐】54制青岛版数学五年级下册期末检测题附答案(一)
五年级 > 五下数学
2026-01-17
五年级下册(54制)青岛版数学期中真题卷.2
五年级 > 五下数学
2026-01-17
五年级下册西师版数学第一单元检测.1
五年级 > 五下数学
2026-01-17
五下册【期末真题】2024-2025学年第二学期期末真题优选卷【63版】
五年级 > 五下数学
2026-01-17
五年级下册数学【水中浸物问题20道】
五年级 > 五下数学
2026-01-17
首页
上一页
...
18
19
20
21
22
...
下一页
末页
共 26 页
跳转
×