⚠️ 检测到异常访问行为
系统检测到您的访问模式异常,可能触发了安全保护机制
如果您是正常用户,请点击下方按钮继续访问
如需批量获取数据,请联系管理员授权
继续访问网站
首页
视频区
幼小衔接
▼
拼音启蒙
162
数学启蒙
144
学前检测
56
一年级
▼
一上语文
507
一下语文
363
一上数学
691
一下数学
366
二年级
▼
二上语文
271
二下语文
554
二上数学
572
二下数学
739
三年级
▼
三上语文
240
三下语文
539
三上数学
515
三下数学
594
三上英语
292
三下英语
329
四年级
▼
四上语文
763
四下语文
526
四上数学
842
四下数学
534
四上英语
310
四下英语
241
五年级
▼
五上语文
788
五下语文
599
五上数学
849
五下数学
506
五上英语
297
五下英语
325
六年级
▼
六上语文
750
六下语文
510
六上数学
853
六下数学
571
六上英语
397
六下英语
169
搜索
📢
鸡娃题库:永久免费分享小学1-6年级语文、数学、英语等教辅资源!
member_m***i
下载了
五年级上册语文期末复习拔尖突破训练
guest_l***2
下载了
三年级上册数学期末复习易错专项(北师大)98页
guest_0***j
下载了
三年级下册语文【1-8单元作文支架】含范文34页
member_9***i
下载了
人教pep六年级下册英语全册必背考点梳理
member_2***9
下载了
25年一年级下册语文期末《口语交际与写作》专项练习卷 (1)
visitor_4***1
下载了
25年三年级上册语文期末真题卷精选1
student_m***0
下载了
一年级上册数学数的组成必考重点专项练习10页
user_1***e
下载了
【期末作文专项复习】五年级下册语文
visitor_s***7
下载了
每日打卡【写字表2】三年级下册语文
user_m***u
下载了
【期末类型题复习 现代文阅读(课内 课外)一(含答案)】六年级下册语文
六下数学 (571条资源)
全部资源
六年级下册数学【复习的重点公式归纳整理】
六年级 > 六下数学
2026-01-18
六年级下册数学【状元天天练-口算题卡】
六年级 > 六下数学
2026-01-18
六年级下册人教版数学【好卷】
六年级 > 六下数学
2026-01-18
六年级下册青岛六三制数学【第一单元重点】
六年级 > 六下数学
2026-01-18
《绩优名卷》人教版六年级下册数学
六年级 > 六下数学
2026-02-20
六年级下册苏教版数学【第五单元测试卷.2】
六年级 > 六下数学
2026-01-18
期中综合测试卷(02)青岛63版六年级数学下册(含答案)
六年级 > 六下数学
2026-01-18
六年级下册数学【圆面积易错题整理】
六年级 > 六下数学
2026-01-18
六年级下册苏教版数学(提高卷01)(答题卡)
六年级 > 六下数学
2026-01-18
六年级下册苏教【六年级下册培优】模块17《观察物体》
六年级 > 六下数学
2026-01-18
第三四单元月考综合试卷(月考)六年级下册数学常考易错题(人教版)
六年级 > 六下数学
2026-01-18
六年级下册数学课时《作业帮》北师大A4版
六年级 > 六下数学
2026-02-28
六年级下册苏教版数学【第二单元测试卷.1】
六年级 > 六下数学
2026-01-18
卷】满分冲刺夺冠卷(基础应用篇)六年级下册数学学霸全能同步双基双练测 人教版(含答案)
六年级 > 六下数学
2026-01-18
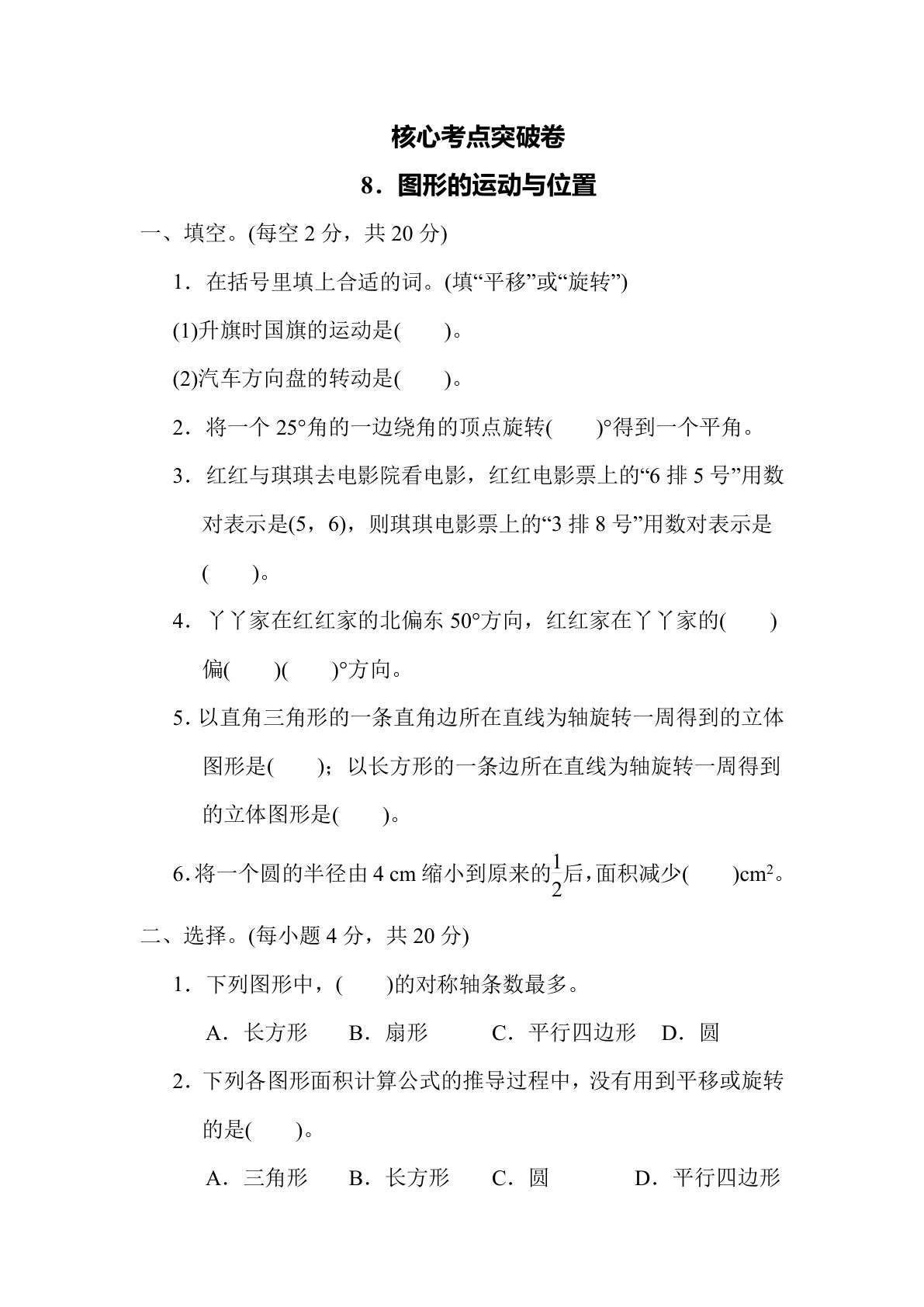
【核心考点】8.图形的运动与位置(冀教版)六年级数学下册(含答案)
六年级 > 六下数学
2026-01-18
六年级下册青岛六三制数学【第五单元检测卷.2】
六年级 > 六下数学
2026-01-18
六年级下册苏教版数学【第四单元测试卷.1】
六年级 > 六下数学
2026-01-18
六年级下册数学【必考易错真题汇编】
六年级 > 六下数学
2026-01-18
《聚优练考卷》数学六年级下册人教版
六年级 > 六下数学
2026-02-17
六年级下册北师版数学【期末检测卷(含答案)】
六年级 > 六下数学
2026-01-18
首页
上一页
...
19
20
21
22
23
...
下一页
末页
共 29 页
跳转
×