⚠️ 检测到异常访问行为
系统检测到您的访问模式异常,可能触发了安全保护机制
如果您是正常用户,请点击下方按钮继续访问
如需批量获取数据,请联系管理员授权
继续访问网站
首页
视频区
幼小衔接
▼
拼音启蒙
162
数学启蒙
144
学前检测
56
一年级
▼
一上语文
507
一下语文
363
一上数学
691
一下数学
366
二年级
▼
二上语文
271
二下语文
554
二上数学
572
二下数学
739
三年级
▼
三上语文
240
三下语文
539
三上数学
515
三下数学
594
三上英语
292
三下英语
329
四年级
▼
四上语文
763
四下语文
526
四上数学
842
四下数学
534
四上英语
310
四下英语
241
五年级
▼
五上语文
788
五下语文
599
五上数学
849
五下数学
506
五上英语
297
五下英语
325
六年级
▼
六上语文
750
六下语文
510
六上数学
853
六下数学
571
六上英语
397
六下英语
169
搜索
📢
鸡娃题库:永久免费分享小学1-6年级语文、数学、英语等教辅资源!
guest_4***9
下载了
二年级语文寒假阅读打卡
guest_l***q
下载了
【一年级上册语文人教版】2024-2025年第一学期期末综合过关验收卷
visitor_b***4
下载了
五年级上册数学【期末常考求阴影部分面积】
visitor_w***3
下载了
【教材帮《阅读要素专项训练》】六年级上册语文
member_5***0
下载了
25年一年级上册数学(人教版)第三单元达标测试卷
user_1***l
下载了
【期末全册知识点梳理】六年级上册语文
visitor_8***u
下载了
三年级上册西师版数学【期末模拟测试卷1】
student_3***6
下载了
五年级下册冀教版数学【2024-2025学年期末素养测评试卷(基础卷01)】
user_3***z
下载了
三下册年级青岛63制数学【寒假计算题每日一练】
user_w***0
下载了
六年级上册译林版英语【句型转换】
六下语文 (510条资源)
全部资源
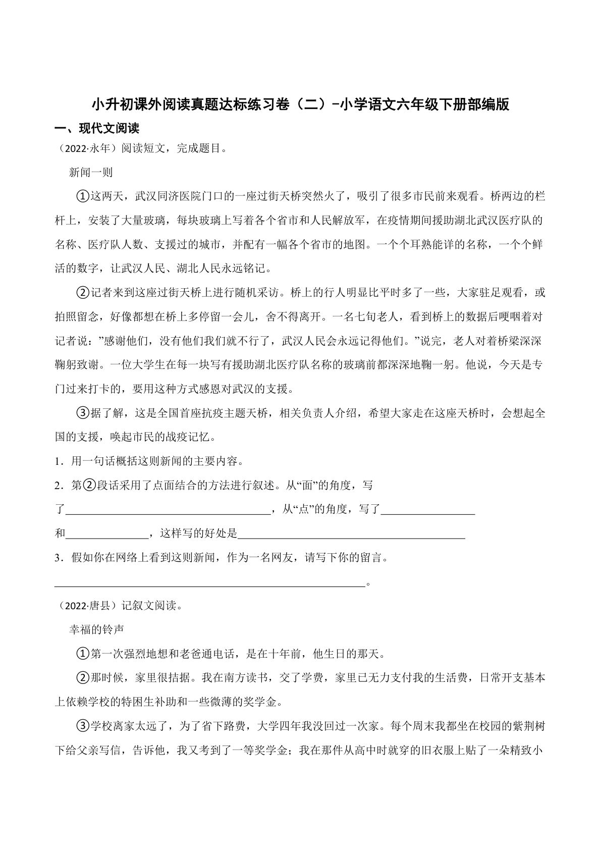
【六年级下册课外阅读真题达标练习卷(2)】六年级下册语文
六年级 > 六下语文
2026-01-17
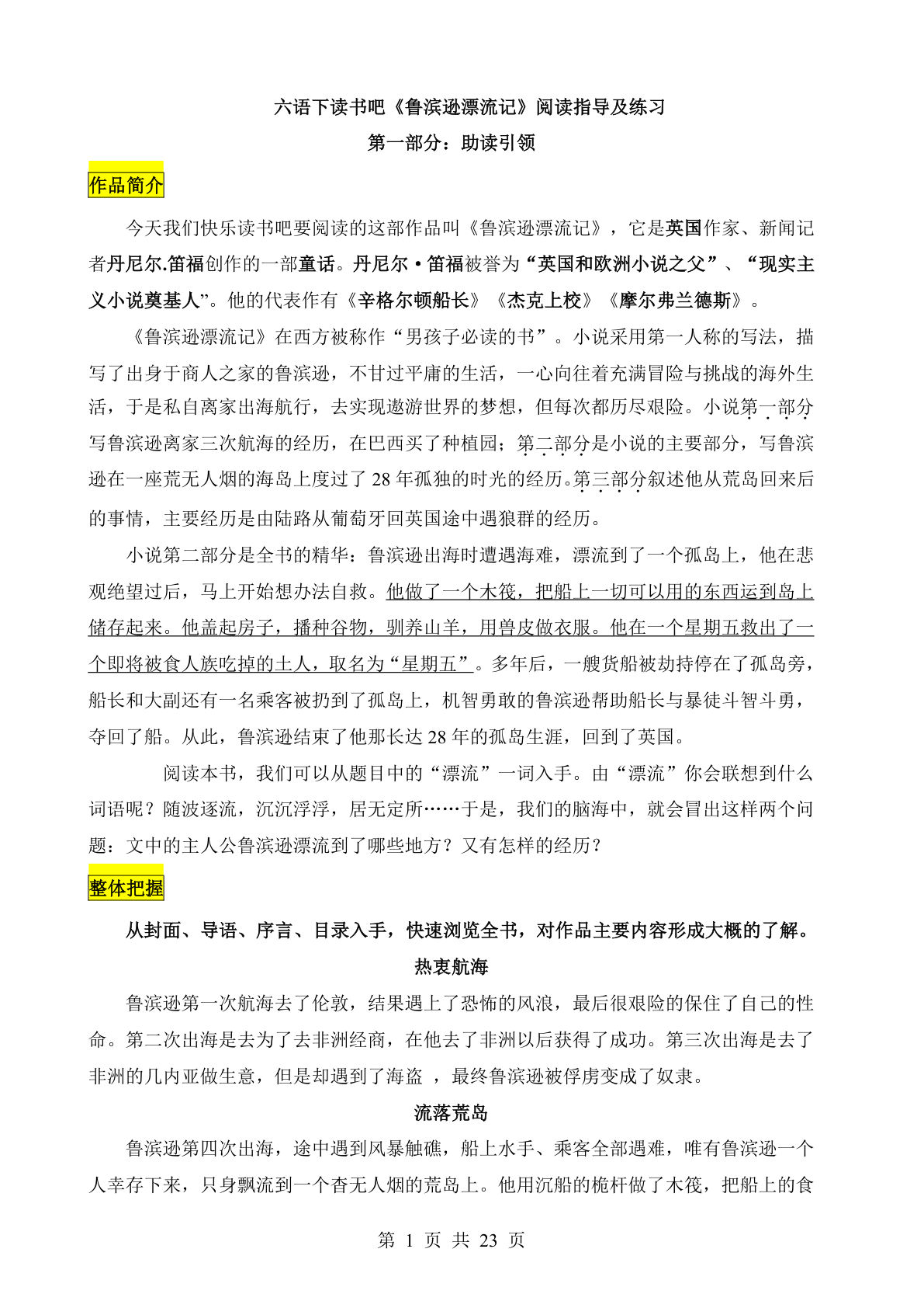
【《鲁滨逊漂流记》阅读指导及练习】六年级下册语文
六年级 > 六下语文
2026-01-17
【阅读知识点汇总】六年级下册语文
六年级 > 六下语文
2026-01-17
【六年级下册课外阅读真题达标练习卷】六年级下册语文
六年级 > 六下语文
2026-01-17
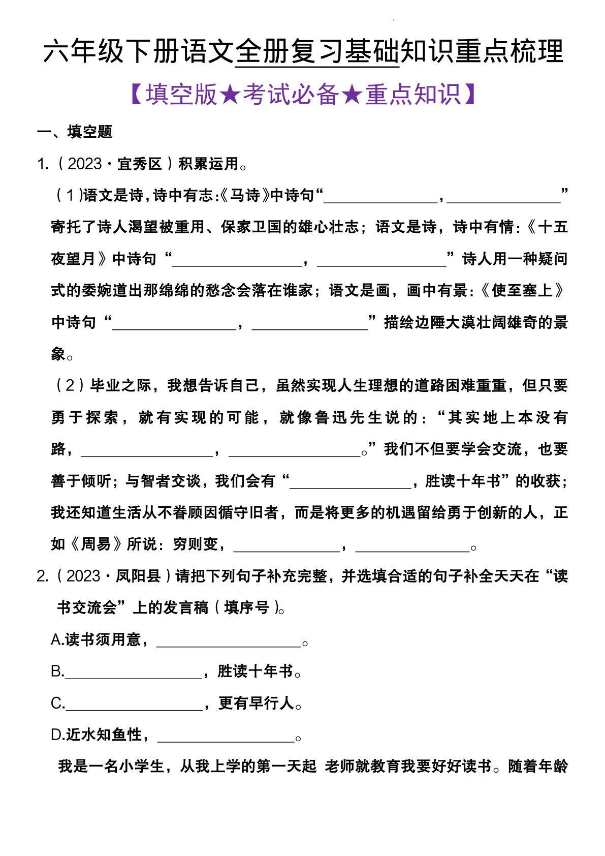
【全册复习基础知识重点梳理】六年级下册语文
六年级 > 六下语文
2026-01-17
【阅读理解万能答题模板】六年级下册语文
六年级 > 六下语文
2026-01-17
【期末类型题复习 句子训练B(含答案)】六年级下册语文
六年级 > 六下语文
2026-01-18
【2024-2025学年-期中综合创新卷】六年级下册语文
六年级 > 六下语文
2026-01-17
【2024-2025学年第二单元教学质量调研卷(一)】六年级下册语文
六年级 > 六下语文
2026-01-17
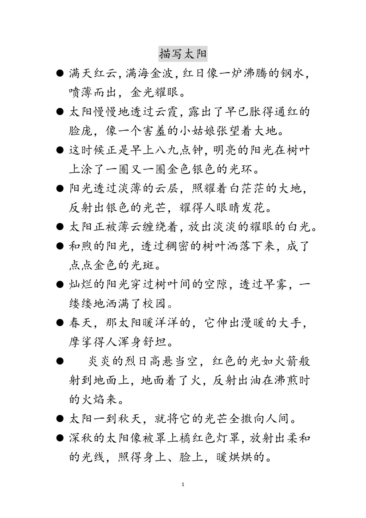
六年级下册语文【作文素材】20类作文开头+结尾的优美段落
六年级 > 六下语文
2026-03-03
【注音练习(写字表)】六年级下册语文
六年级 > 六下语文
2026-01-17
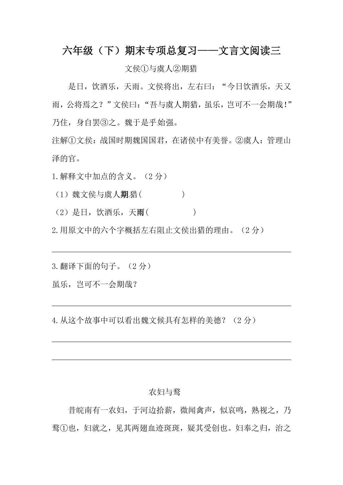
【期末复习:文言文阅读专项训练(三)(含答案)】六年级下册语文
六年级 > 六下语文
2026-01-17
【期末类型题复习 句子练习一(含答案)】六年级下册语文
六年级 > 六下语文
2026-01-17
六年级下册丨语文 小升初文言文专项每日一练 (1)
六年级 > 六下语文
2026-01-28
六下册教你写好(记事作文)讲义
六年级 > 六下语文
2026-01-17
六下册每日晨读不带拼音版(全)
六年级 > 六下语文
2026-01-17
【期末类型题复习 句子练习二(含答案)】六年级下册语文
六年级 > 六下语文
2026-01-17
【词句段运用练习】六年级下册语文
六年级 > 六下语文
2026-01-17
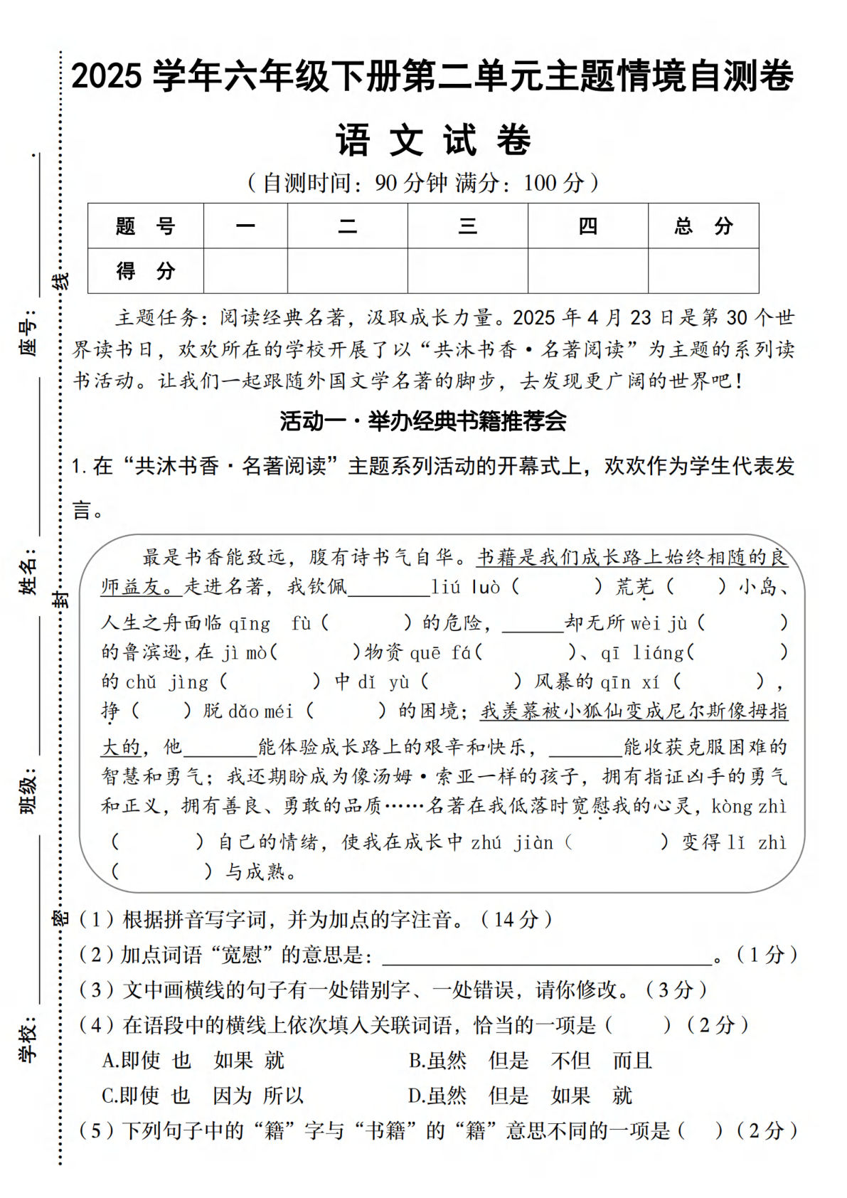
【2025学年第二单元主题情境自测卷】六年级下册语文
六年级 > 六下语文
2026-01-17
六下册每日晨读苏荷篇
六年级 > 六下语文
2026-01-17
首页
上一页
...
21
22
23
24
25
...
下一页
末页
共 26 页
跳转
×