⚠️ 检测到异常访问行为
系统检测到您的访问模式异常,可能触发了安全保护机制
如果您是正常用户,请点击下方按钮继续访问
如需批量获取数据,请联系管理员授权
继续访问网站
首页
视频区
幼小衔接
▼
拼音启蒙
162
数学启蒙
144
学前检测
56
一年级
▼
一上语文
507
一下语文
363
一上数学
691
一下数学
366
二年级
▼
二上语文
271
二下语文
554
二上数学
572
二下数学
739
三年级
▼
三上语文
240
三下语文
539
三上数学
515
三下数学
594
三上英语
292
三下英语
329
四年级
▼
四上语文
763
四下语文
526
四上数学
842
四下数学
534
四上英语
310
四下英语
241
五年级
▼
五上语文
788
五下语文
599
五上数学
849
五下数学
506
五上英语
297
五下英语
325
六年级
▼
六上语文
750
六下语文
510
六上数学
853
六下数学
571
六上英语
397
六下英语
169
搜索
📢
鸡娃题库:永久免费分享小学1-6年级语文、数学、英语等教辅资源!
visitor_y***b
下载了
二年级上册数学第七单元质量测试卷1《青岛54版》
member_4***i
下载了
【每日词语句子背诵默写单1-12课(附答案)】二年级下册语文
user_a***b
下载了
【期末复习资料】四年级上册语文
user_o***4
下载了
四年级下册数学期末综合拔尖测试卷.2《冀教版》
guest_p***6
下载了
五年级上册苏教版数学【一线调研卷】(1)
member_i***v
下载了
【第二单元基础知识练习】四年级上册语文
guest_0***m
下载了
25学年一年级上册语文期末冲刺复习总结
student_0***d
下载了
2025秋外研英语四年级上册 单元重点知识 Unit 03(5页)
member_z***w
下载了
四年级下册数学【2025版-简便100题含答案-12页】
member_z***n
下载了
【第六单元同步字词专项练习】二年级下册语文
六下数学 (571条资源)
全部资源
六年级下册苏教【六年级下册培优】模块17《观察物体》
六年级 > 六下数学
2026-01-18
解答题-负数-六年级数学下册专项突破测试(人教版)
六年级 > 六下数学
2026-01-18
六年级下册数学【典型例题式与方程专项练习】
六年级 > 六下数学
2026-01-18
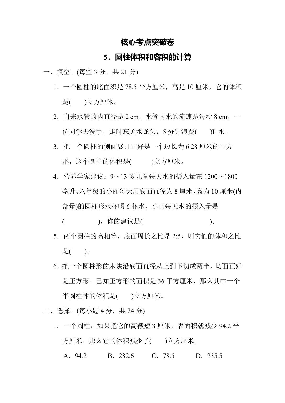
【核心考点】5.圆柱体积和容积的计算(冀教版)六年级数学下册(含答案)
六年级 > 六下数学
2026-01-18
六年级下册西师版数学【试卷《课时测评卷》】
六年级 > 六下数学
2026-01-18
六年级下册冀教版数学【预习卡】
六年级 > 六下数学
2026-01-18
北师大版六年级下册数学电子课本电子书
六年级 > 六下数学
2026-01-18
六年级下册数学【复习的重点公式归纳整理】
六年级 > 六下数学
2026-01-18
六年级下册数学【圆柱专题培优】
六年级 > 六下数学
2026-01-18
期末综合测试卷(09)青岛63版六年级数学下册(含答案)
六年级 > 六下数学
2026-01-18
六年级下册数学【冲刺计算每日一练】
六年级 > 六下数学
2026-01-18
青岛63版六年级下册数学电子课本电子书
六年级 > 六下数学
2026-01-18
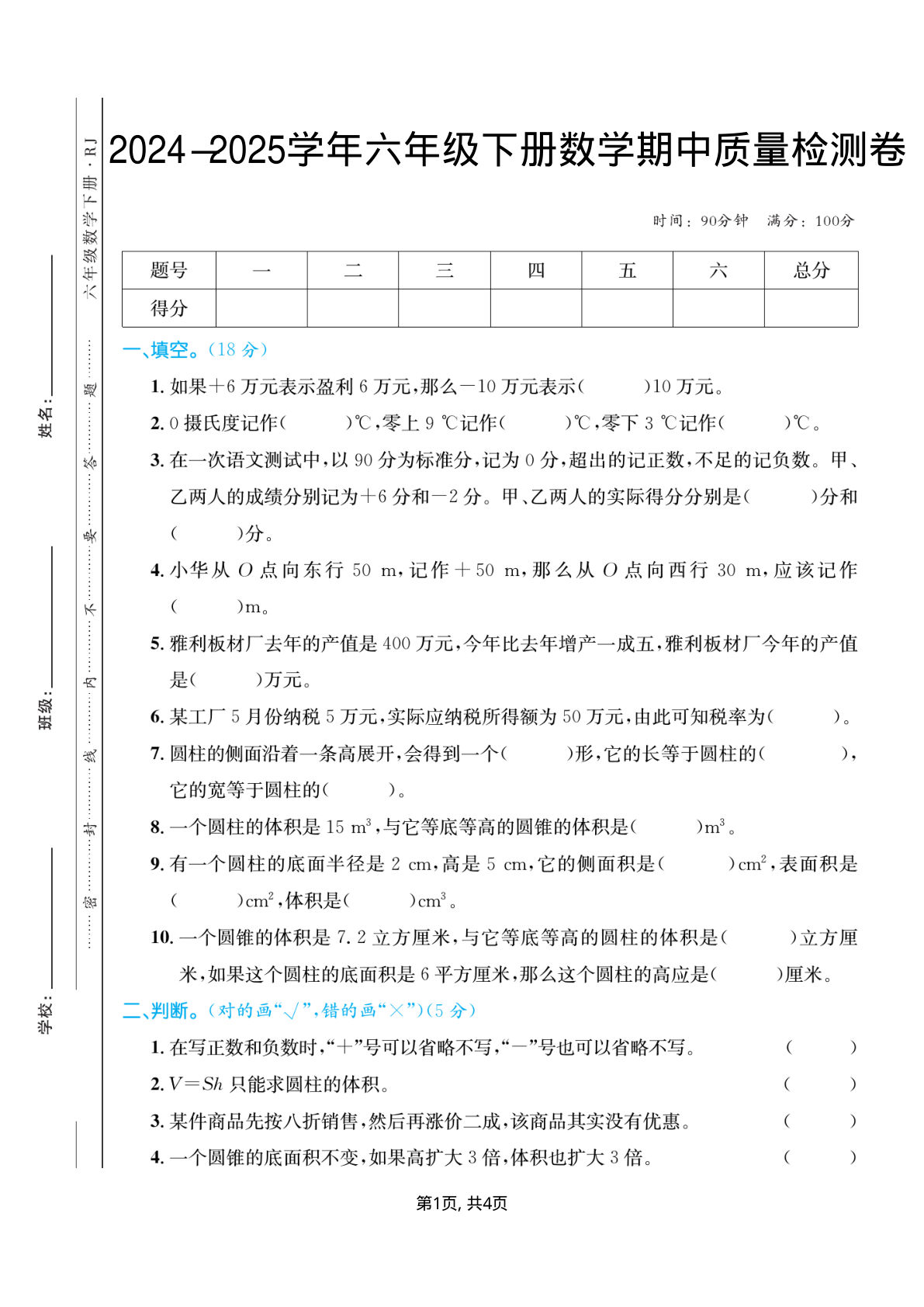
【精品优选】冀教版六年级下册数学期中质量检测试卷(2)(含答案)
六年级 > 六下数学
2026-01-18
六年级数学下册第四单元比例检测卷(提高卷)(卷一)(含答案)人教版
六年级 > 六下数学
2026-01-18
六年级下册数学第二次月考 青岛版(含答案)
六年级 > 六下数学
2026-01-18
六年级下册北师版数学【教材习题答案】
六年级 > 六下数学
2026-01-18
【核心考点】3.式与方程(冀教版)六年级数学下册(含答案)
六年级 > 六下数学
2026-01-18
六年级下册人教版数学【25春-期中测试卷(5套)】
六年级 > 六下数学
2026-01-18
六年级下册数学【计算每日一练】
六年级 > 六下数学
2026-01-18
六下册年级第二学期数学名校期末测试卷 (02)含答案 人教版
六年级 > 六下数学
2026-01-18
首页
上一页
...
22
23
24
25
26
...
下一页
末页
共 29 页
跳转
×