⚠️ 检测到异常访问行为
系统检测到您的访问模式异常,可能触发了安全保护机制
如果您是正常用户,请点击下方按钮继续访问
如需批量获取数据,请联系管理员授权
继续访问网站
首页
视频区
幼小衔接
▼
拼音启蒙
162
数学启蒙
144
学前检测
56
一年级
▼
一上语文
507
一下语文
363
一上数学
691
一下数学
366
二年级
▼
二上语文
271
二下语文
554
二上数学
572
二下数学
739
三年级
▼
三上语文
240
三下语文
539
三上数学
515
三下数学
594
三上英语
292
三下英语
329
四年级
▼
四上语文
763
四下语文
526
四上数学
842
四下数学
534
四上英语
310
四下英语
241
五年级
▼
五上语文
788
五下语文
599
五上数学
849
五下数学
506
五上英语
297
五下英语
325
六年级
▼
六上语文
750
六下语文
510
六上数学
853
六下数学
571
六上英语
397
六下英语
169
搜索
📢
鸡娃题库:永久免费分享小学1-6年级语文、数学、英语等教辅资源!
visitor_9***l
下载了
五年级上册沪教牛津版(试用本)英语【期中专项】
member_8***8
下载了
五年级上册语文期中复习1-4单元高频考点知识点汇总19页
student_6***q
下载了
三年级上册语文快乐读书吧读书笔记+知识点(格林童话、安徒生童话、稻草人)35页
member_5***m
下载了
2024-2025学年六年级语文下册六年级下册情境卷(一)(A4版)(题目版)
visitor_o***2
下载了
2024北师大版一年级数学上册第三单元试卷 1(含答案8页)
visitor_7***d
下载了
三年级上册北师大版数学【2025-2026学年期中试卷2】
user_4***2
下载了
一年级下册语文第三单元测试卷 (3)
student_b***9
下载了
二年级下册数学【期中常考重点易错题】
member_8***m
下载了
三年级上册数学【求周长的应用题】
user_q***3
下载了
三年级上册青岛54版数学期中真题测试卷2
六下数学 (571条资源)
全部资源
六年级下册北师版数学【期末真题检测卷】
六年级 > 六下数学
2026-01-18
六年级下册青岛六三制数学【第四单元重点】
六年级 > 六下数学
2026-01-18
六年级下册苏教版数学【四则混合运算突破特训】
六年级 > 六下数学
2026-01-18
【精品优选】冀教版六年级下册数学期中质量检测试卷(4)(含答案)
六年级 > 六下数学
2026-01-18
六年级下册数学【高分压轴题综合密卷】
六年级 > 六下数学
2026-01-18
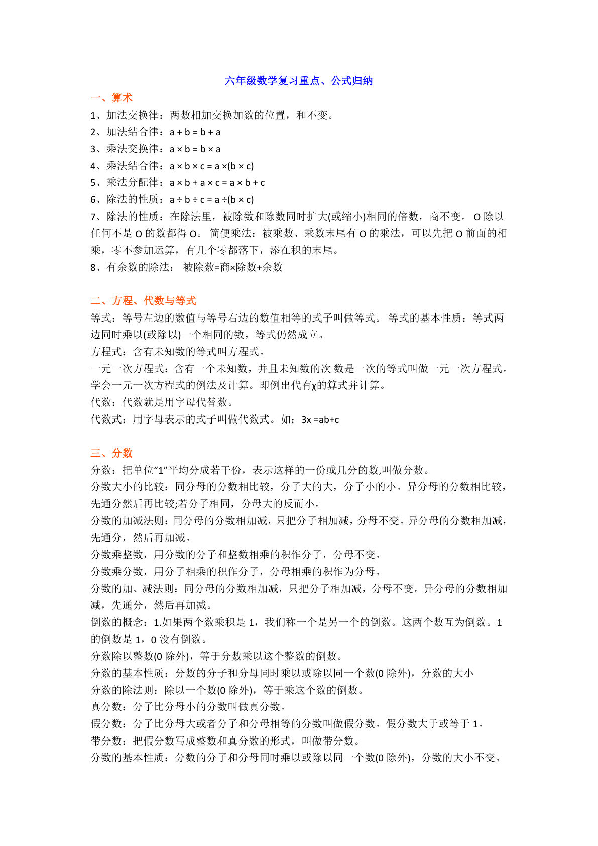
六年级下册数学【复习的重点公式归纳整理】
六年级 > 六下数学
2026-01-18
六年级下册青岛六三制数学【第五单元检测卷.1】
六年级 > 六下数学
2026-01-18
六年级数学下册第四单元比例检测卷(基础卷)(含答案)人教版
六年级 > 六下数学
2026-01-18
六年级下册数学《圆柱与圆锥》图形计算
六年级 > 六下数学
2026-02-09
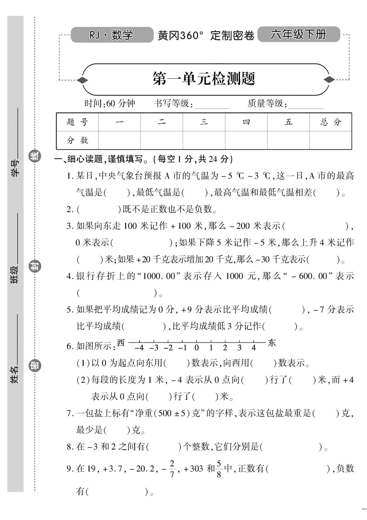
六年级下册人教版数学【黄冈360°定制密卷】
六年级 > 六下数学
2026-01-18
常见的量---六年级数学下册高频考点专项测试(人教版)
六年级 > 六下数学
2026-01-18
六年级下册数学【25春《精选100题》】
六年级 > 六下数学
2026-01-18
六年级下册苏教版数学(提高卷01)(答题卡)
六年级 > 六下数学
2026-01-18
解答题-数学广角-鸽巢问题-六年级数学下册专项突破测试(人教版)
六年级 > 六下数学
2026-01-18
六年级下册数学【圆面积易错题整理】
六年级 > 六下数学
2026-01-18
六年级数学下册:7. 图形的认识与测量(立体图形)(青岛63版 含答案)
六年级 > 六下数学
2026-01-18
六年级下册苏教版专题07 小数四则混合运(重点突围)
六年级 > 六下数学
2026-01-18
六年级下册数学【口算、竖式计算、脱式计算、列式计算、应用题-专项练习大汇总】
六年级 > 六下数学
2026-01-18
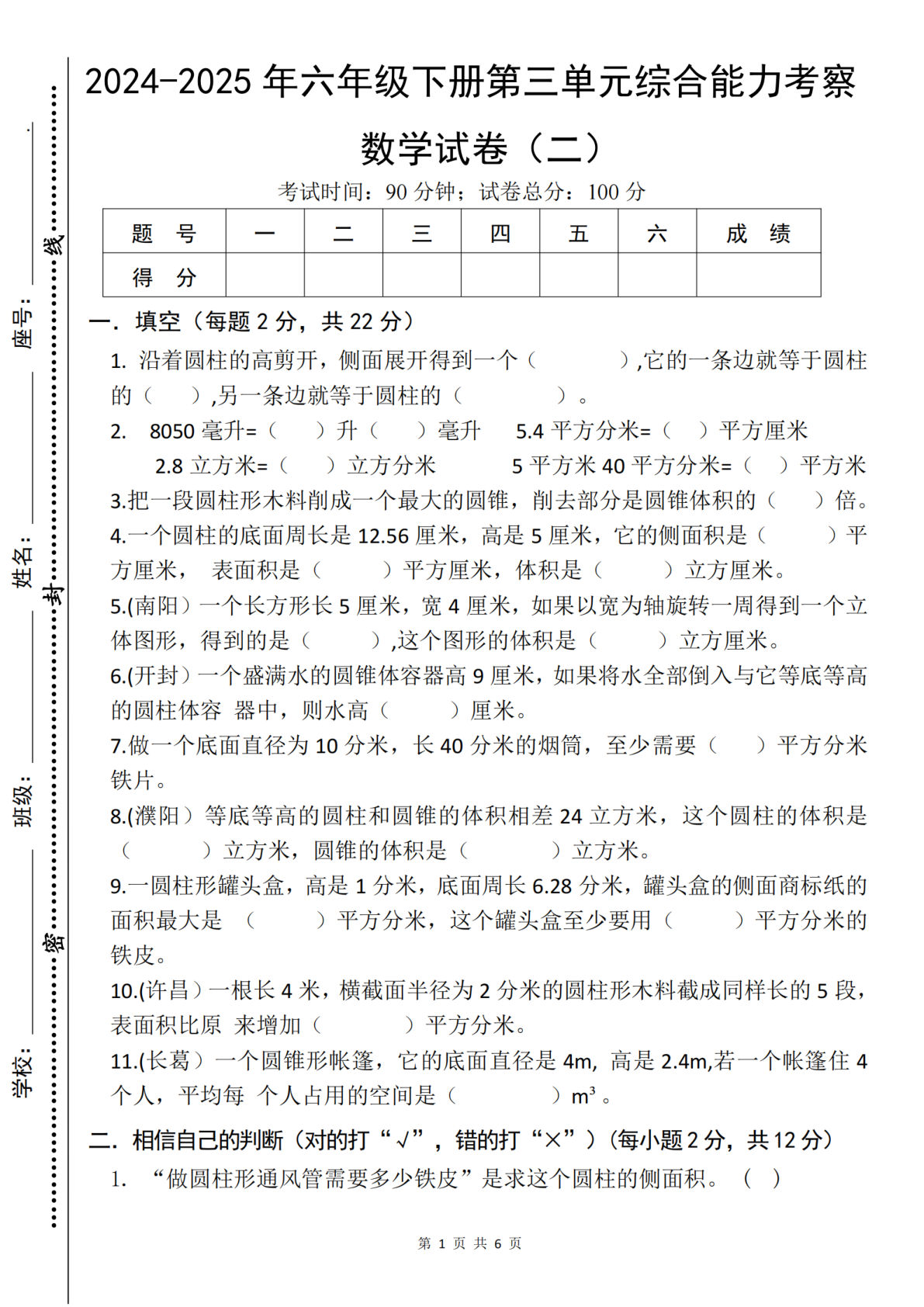
六年级下册人教版数学【第三单元综合能力考察】
六年级 > 六下数学
2026-01-18
六年级下册数学真题易错题--六年级下册考前冲刺提高卷3(人教版 含答案)
六年级 > 六下数学
2026-01-18
首页
上一页
...
25
26
27
28
29
下一页
末页
共 29 页
跳转
×