⚠️ 检测到异常访问行为
系统检测到您的访问模式异常,可能触发了安全保护机制
如果您是正常用户,请点击下方按钮继续访问
如需批量获取数据,请联系管理员授权
继续访问网站
首页
视频区
幼小衔接
▼
拼音启蒙
162
数学启蒙
144
学前检测
56
一年级
▼
一上语文
507
一下语文
363
一上数学
691
一下数学
366
二年级
▼
二上语文
271
二下语文
554
二上数学
572
二下数学
739
三年级
▼
三上语文
240
三下语文
539
三上数学
515
三下数学
594
三上英语
292
三下英语
329
四年级
▼
四上语文
763
四下语文
526
四上数学
842
四下数学
534
四上英语
310
四下英语
241
五年级
▼
五上语文
788
五下语文
599
五上数学
849
五下数学
506
五上英语
297
五下英语
325
六年级
▼
六上语文
750
六下语文
510
六上数学
853
六下数学
571
六上英语
397
六下英语
169
搜索
📢
鸡娃题库:永久免费分享小学1-6年级语文、数学、英语等教辅资源!
member_q***6
下载了
六年级下册真题汇编:平面图形的周长和表面积(专项训练)-小学数学六年级下册青岛版
visitor_d***g
下载了
六年级下册英语【必考专项练习(形容词和副词)】
member_4***0
下载了
4.3【满分必刷应用题《三角形》专项训练】四年级下册数学(1)
user_s***k
下载了
三年级下册译林版英语【2025春-单词晨读晚默小纸条】
user_l***w
下载了
二年级上册语文【期中总复习重点必练】
guest_5***5
下载了
五年级上册数学期末测试卷1《北师版》
visitor_j***z
下载了
【25新一年级下册数学附加思维训练(精编训练12天)含答案24页
guest_5***h
下载了
好卷 五年级英语下册(JJ版)
student_7***4
下载了
四年级下册语文情境式命题真题精选
user_d***0
下载了
二年级下册语文第一次月考评测卷-4 (1)
三下数学 (594条资源)
全部资源
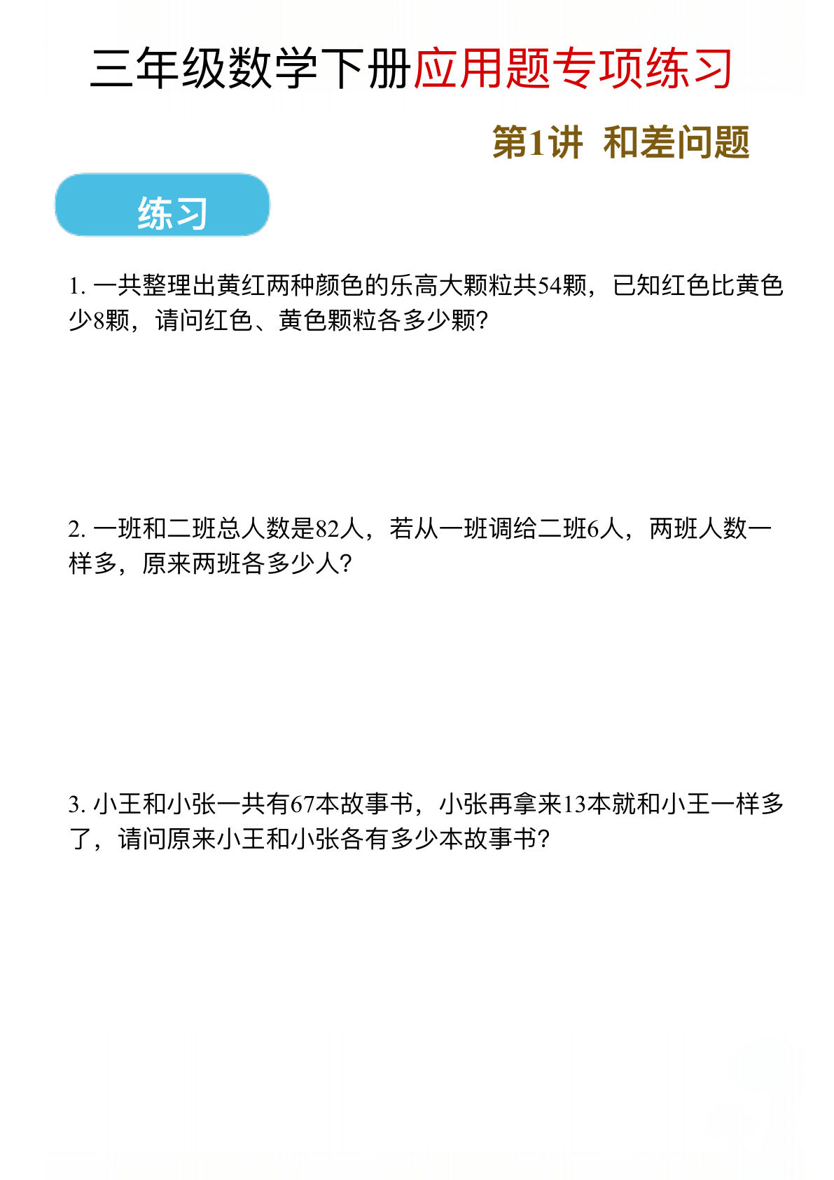
三年级下册数学【应用题练习题】
三年级 > 三下数学
2026-01-15
三年级下册苏教版数学【25春-练习帮】
三年级 > 三下数学
2026-01-15
【25学年人教版三年级下册数学期末拔尖测试卷二(含答案5页)
三年级 > 三下数学
2026-01-15
三年级下册数学【《面积周长应用题》每日一练】
三年级 > 三下数学
2026-01-15
三年级下册苏教版数学【期中综合检测卷】
三年级 > 三下数学
2026-01-15
三年级下册数学【列式计算及答案】
三年级 > 三下数学
2026-01-15
三年级下册苏教版数学【期中测试卷(1)】
三年级 > 三下数学
2026-01-15
三年级下册人教版数学【期末押题卷】
三年级 > 三下数学
2026-01-15
三年级下册冀教版数学【试卷《新思维》】
三年级 > 三下数学
2026-01-15
三年级下册数学期中复习·终极压轴版(解析版)苏教版
三年级 > 三下数学
2026-01-15
三年级下册青岛版数学第七单元检测.2(54制)
三年级 > 三下数学
2026-01-15
三年级下册苏教版数学【第一单元模拟卷】
三年级 > 三下数学
2026-01-15
三年级下册青岛54制数学【试卷《典中点》】
三年级 > 三下数学
2026-01-15
西南三年级下册数学期末
三年级 > 三下数学
2026-01-15
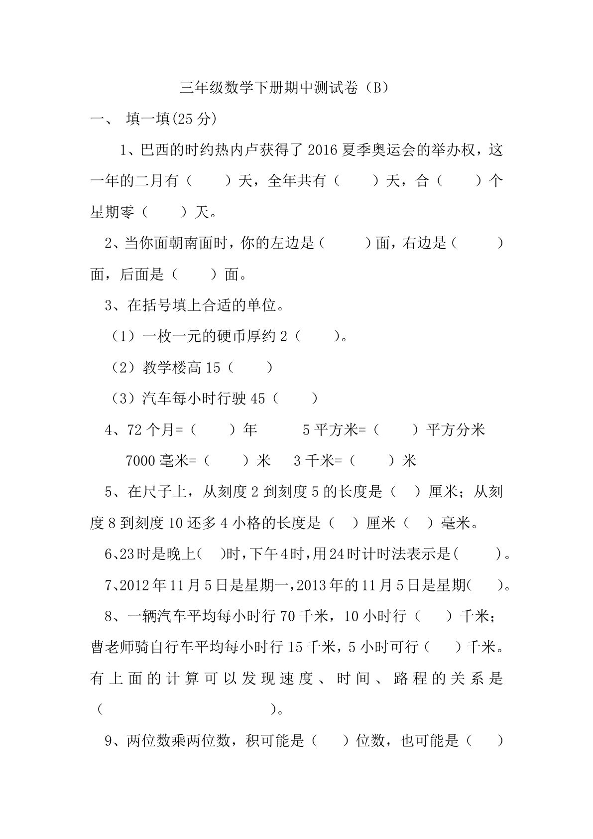
三年级下册苏教版数学【期中检测卷2】
三年级 > 三下数学
2026-01-15
三年级下册青岛63制数学【2024-2025学年第二学期期末真题卷(三)】
三年级 > 三下数学
2026-01-15
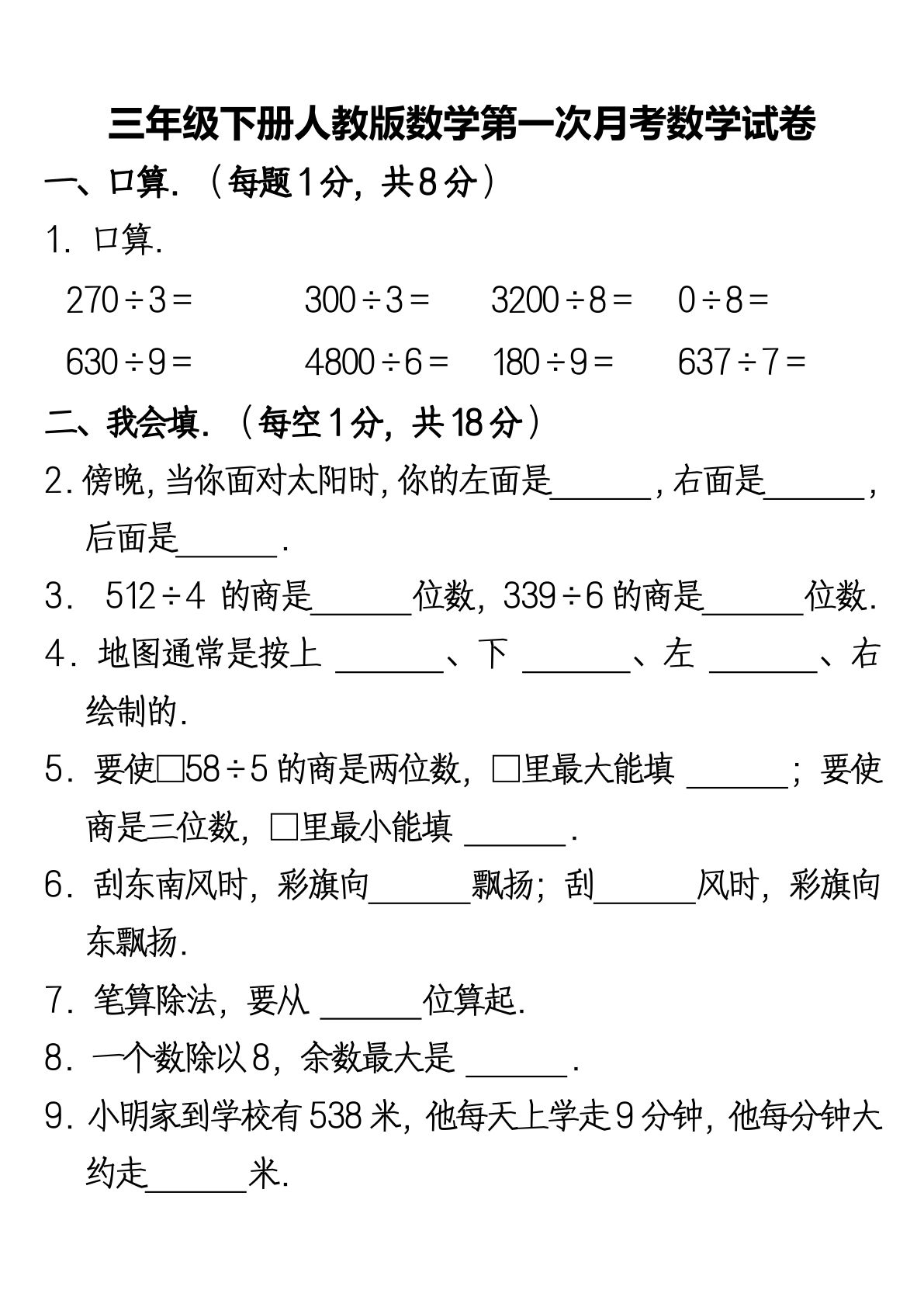
三年级下册人教版数学第一次月考卷.2
三年级 > 三下数学
2026-01-15
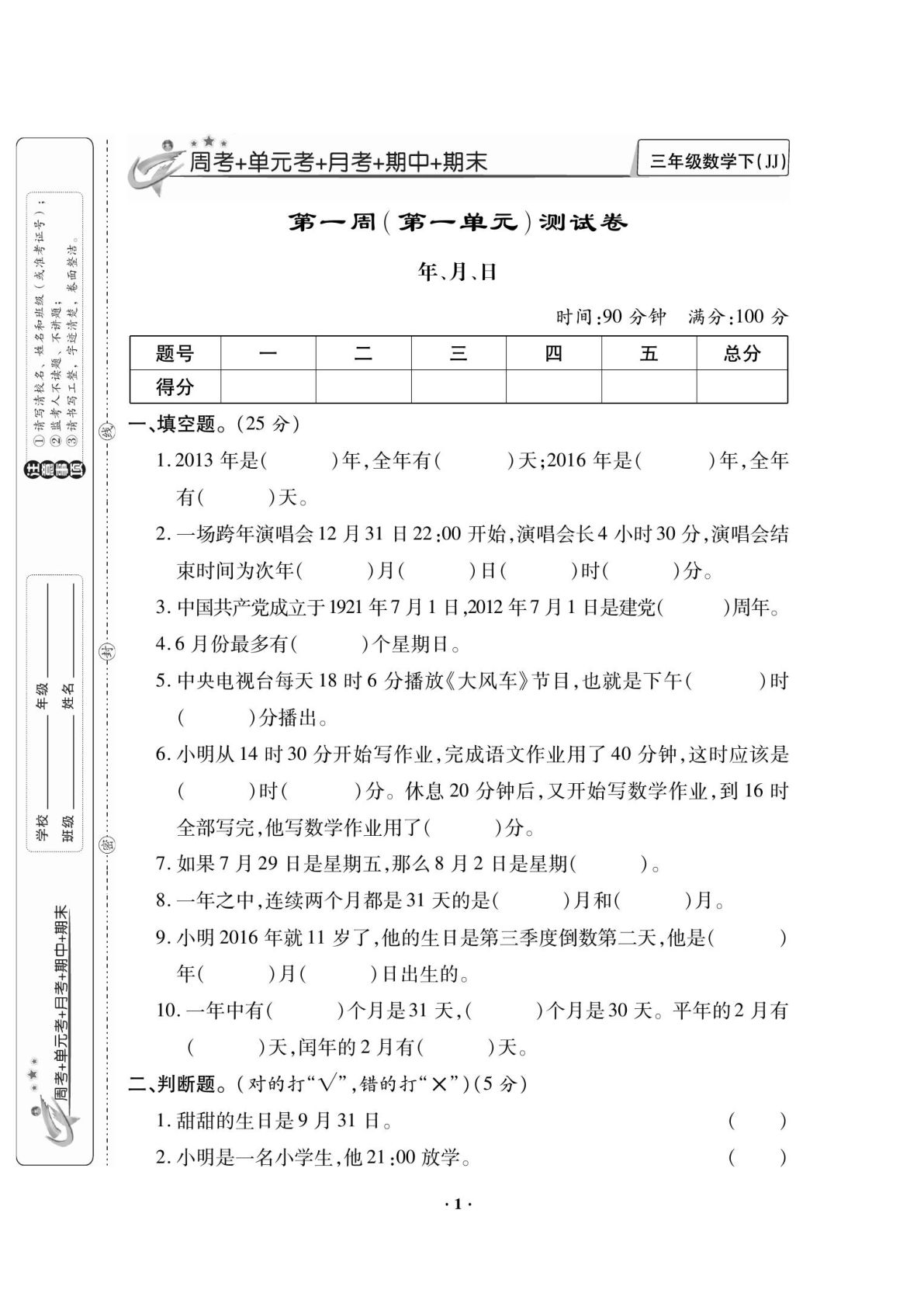
三年级下册苏教版数学【第一单元基础测评卷】
三年级 > 三下数学
2026-01-15
三年级下册冀教版数学【期中考试卷.2】
三年级 > 三下数学
2026-01-15
人教版三年级下册数学第七单元测试卷 (2)
三年级 > 三下数学
2026-01-15
首页
上一页
1
2
3
4
5
...
下一页
末页
共 30 页
跳转
×