⚠️ 检测到异常访问行为
系统检测到您的访问模式异常,可能触发了安全保护机制
如果您是正常用户,请点击下方按钮继续访问
如需批量获取数据,请联系管理员授权
继续访问网站
首页
视频区
幼小衔接
▼
拼音启蒙
162
数学启蒙
144
学前检测
56
一年级
▼
一上语文
507
一下语文
363
一上数学
691
一下数学
366
二年级
▼
二上语文
271
二下语文
554
二上数学
572
二下数学
739
三年级
▼
三上语文
240
三下语文
539
三上数学
515
三下数学
594
三上英语
292
三下英语
329
四年级
▼
四上语文
763
四下语文
526
四上数学
842
四下数学
534
四上英语
310
四下英语
241
五年级
▼
五上语文
788
五下语文
599
五上数学
849
五下数学
506
五上英语
297
五下英语
325
六年级
▼
六上语文
750
六下语文
510
六上数学
853
六下数学
571
六上英语
397
六下英语
169
搜索
📢
鸡娃题库:永久免费分享小学1-6年级语文、数学、英语等教辅资源!
member_5***u
下载了
二年级下册数学试卷-《周测+专项(好卷)》北师大BS版
member_4***1
下载了
2025春新版三年级下册人教pep版单词衡水体字帖-Useful expressions1-6
user_9***w
下载了
六年级上册语文课时练:27 有的人——纪念鲁迅有感
member_j***a
下载了
四年级下册冀教版英语【全易通-知识清单】
visitor_1***0
下载了
六上册升六数学《暑假作业》35页
guest_9***3
下载了
【1-8单元阅读要素(知识考点)】五年级下册语文
guest_i***u
下载了
三年级下册青岛63制数学【第七单元检测卷.1】
member_5***4
下载了
【第2次月考试卷(02)】五年级下册语文
user_g***4
下载了
三年级下册外研版英语知识点清单12页
member_9***f
下载了
五年级上册冀教版数学【第四单元可能性-常考易错题】
五下语文 (599条资源)
全部资源
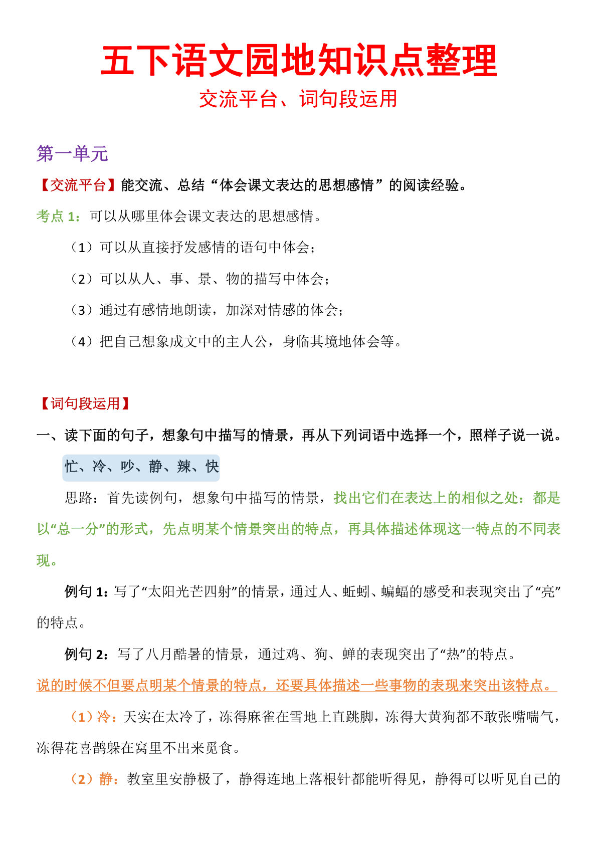
【语文园地知识点整理】五年级下册语文
五年级 > 五下语文
2026-01-18
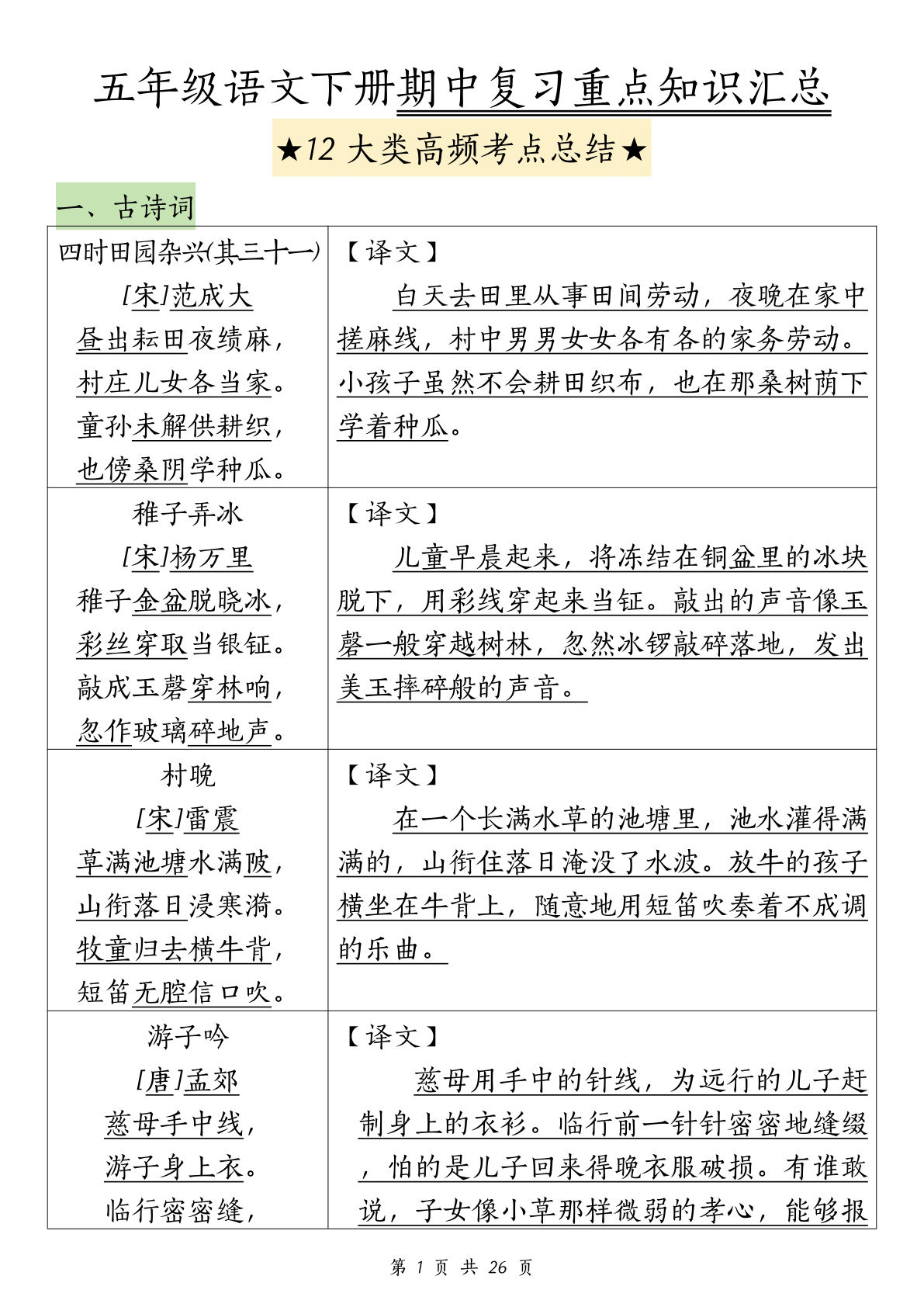
【期中高频考点总结(12大高频考点)(古诗+译文)】五年级下册语文
五年级 > 五下语文
2026-01-18
五年级下册语文期中必考《日积月累》拔尖练习
五年级 > 五下语文
2026-01-18
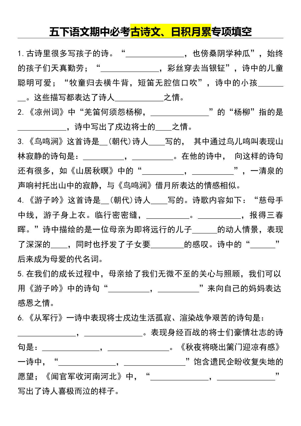
五年级下册语文期中必考古诗文、日积月累专项填空
五年级 > 五下语文
2026-01-18
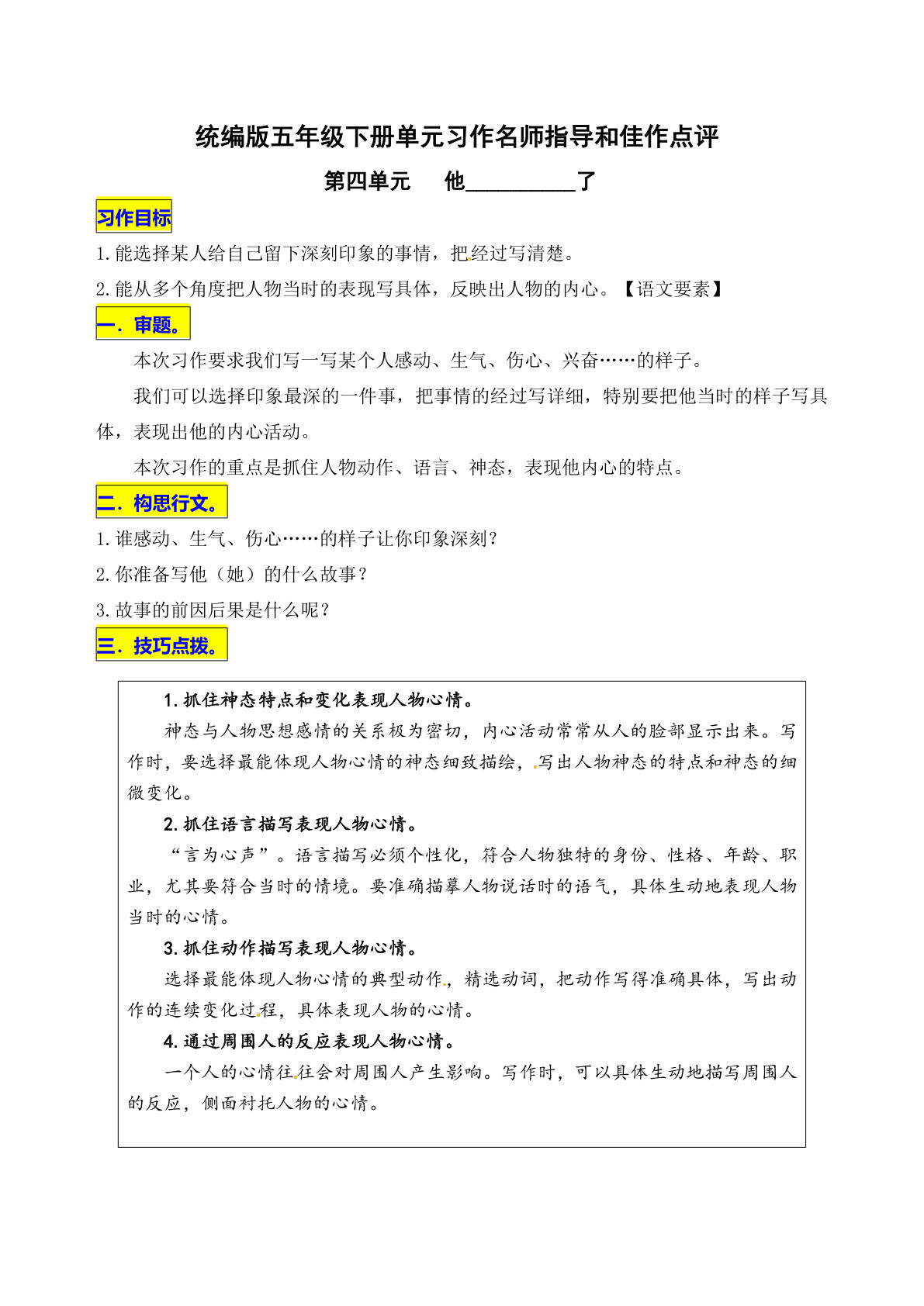
【第四单元习作《他__________了》名师指导和佳作点评】五年级下册语文
五年级 > 五下语文
2026-01-18
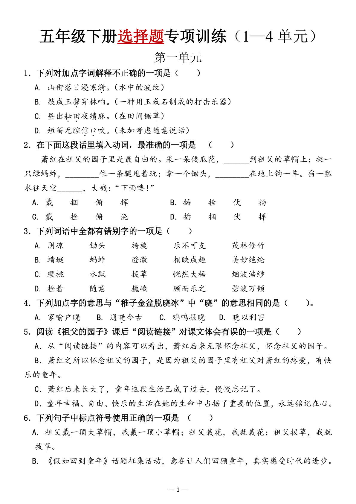
【1-4单元选择题专项训练(空白)】五年级下册语文
五年级 > 五下语文
2026-01-18
【第二单元解析】五年级下册语文
五年级 > 五下语文
2026-01-18
【写字表-注音练习】五年级下册语文
五年级 > 五下语文
2026-01-18
五年级下册语文四大专项考点精炼(专题一:字词句段)
五年级 > 五下语文
2026-03-16
【期末课文、古诗情景默写专练(答案)】五年级下册语文
五年级 > 五下语文
2026-01-18
【期中复习口语交际】五年级下册语文
五年级 > 五下语文
2026-01-18
五年级下册语文字词学习单
五年级 > 五下语文
2026-01-29
【期中复习重点知识汇总(八大专题分类)】五年级下册语文
五年级 > 五下语文
2026-01-18
【黄冈小复习】五年级下册语文
五年级 > 五下语文
2026-01-18
【期中复习重点知识填空】五年级下册语文
五年级 > 五下语文
2026-01-18
【必读书目练习题(答案)】五年级下册语文
五年级 > 五下语文
2026-01-18
【课文背诵闯关表】五年级下册语文
五年级 > 五下语文
2026-01-18
部编版五年级下册语文期中测试卷(含答案)
五年级 > 五下语文
2026-01-18
如何给作文选题材讲义(1)
五年级 > 五下语文
2026-01-18
五年级下册必背内容默写单答案
五年级 > 五下语文
2026-03-09
首页
上一页
1
2
3
4
5
...
下一页
末页
共 30 页
跳转
×