⚠️ 检测到异常访问行为
系统检测到您的访问模式异常,可能触发了安全保护机制
如果您是正常用户,请点击下方按钮继续访问
如需批量获取数据,请联系管理员授权
继续访问网站
首页
视频区
幼小衔接
▼
拼音启蒙
162
数学启蒙
144
学前检测
56
一年级
▼
一上语文
507
一下语文
369
一上数学
691
一下数学
366
二年级
▼
二上语文
271
二下语文
554
二上数学
572
二下数学
739
三年级
▼
三上语文
240
三下语文
540
三上数学
515
三下数学
594
三上英语
292
三下英语
329
四年级
▼
四上语文
763
四下语文
526
四上数学
842
四下数学
534
四上英语
310
四下英语
241
五年级
▼
五上语文
788
五下语文
599
五上数学
849
五下数学
506
五上英语
297
五下英语
325
六年级
▼
六上语文
750
六下语文
510
六上数学
853
六下数学
571
六上英语
397
六下英语
169
搜索
📢
鸡娃题库:永久免费分享小学1-6年级语文、数学、英语等教辅资源!
student_8***9
下载了
【25新一年级上册语文期末复习十大专项练习(含答案51页)
user_z***8
下载了
荣兴德口算人教版六年级下册
guest_7***7
下载了
三年级下册语文期末冲刺训练1-8单元基础知识闯关
visitor_8***l
下载了
六年级上册北师大版数学【试卷《一线调研卷》】
student_2***4
下载了
六下册??学阶段必背的328个文学常识和古诗词
guest_4***h
下载了
一年级上册??学生看图说话写话天天练与技巧点拨
student_0***0
下载了
【每课词语精编田字格版本】二年级下册语文
user_x***u
下载了
【第三单元习作:让真情自然流露】六年级下册语文
student_6***9
下载了
六年级下册数学北师大BS版易错考点清单(核心课堂)
visitor_7***3
下载了
四年级上册数学【思维应用题合集】
六上语文 (750条资源)
全部资源
【1-8单元课文填空归类整合卷(基础+提升)共11页】六年级上册语文
六年级 > 六上语文
2026-01-17
【第五单元核心考点清单】六年级上册语文
六年级 > 六上语文
2026-01-17
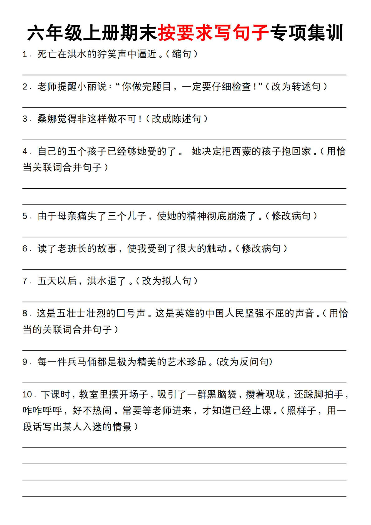
《六年级上册期末按要求写句子专项集训》统编版
六年级 > 六上语文
2026-01-17
六年级上册语文暑假必背课文重点背诵闯关
六年级 > 六上语文
2026-01-17
六年级上册语文【25秋-必背内容+默写表】
六年级 > 六上语文
2026-01-17
【第23课《京剧趣谈》重点及主题归纳】六年级上册语文
六年级 > 六上语文
2026-01-17
六年级上册语文全册1-8单元达标测试卷(含答案64页)
六年级 > 六上语文
2026-01-17
六年级上册语文第五单元情景卷+答案7页
六年级 > 六上语文
2026-01-17
【试卷《黄冈360度》定制密卷】六年级上册语文
六年级 > 六上语文
2026-01-17
六年级上册语文【期末课内重点日积月累专项训练】
六年级 > 六上语文
2026-01-17
六年级上册语文1-8单元基础知识通关-含答案
六年级 > 六上语文
2026-01-17
【第五单元综合冲刺卷】六年级上册语文
六年级 > 六上语文
2026-01-17
【田字格写字表描红】六年级上册语文
六年级 > 六上语文
2026-01-17
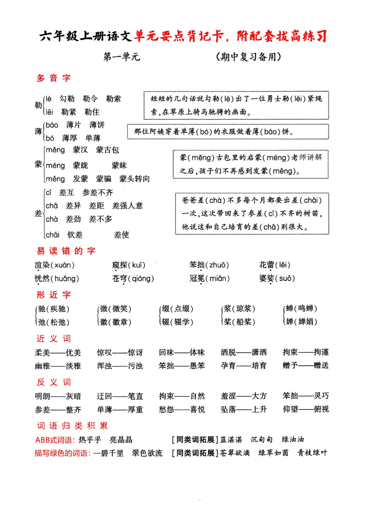
六年级上册语文【期中复习(单元要点背记卡,附拔高练习】
六年级 > 六上语文
2026-01-17
【第三单元综合测评卷一】六年级上册语文
六年级 > 六上语文
2026-01-17
六年级上册语文【期末学能质量评估卷】
六年级 > 六上语文
2026-01-17
六上册??学3-6年级阅读理解万能答题公式(30页)
六年级 > 六上语文
2026-01-17
【期末真题分类复习(3)句子句法应用】六年级上册语文
六年级 > 六上语文
2026-01-17
六年级上册语文【单元句子仿写+小练笔(空白)】
六年级 > 六上语文
2026-01-17
六年级上册语文第三单元情景卷+答案6页
六年级 > 六上语文
2026-01-17
首页
上一页
...
28
29
30
31
32
...
下一页
末页
共 38 页
跳转
×