⚠️ 检测到异常访问行为
系统检测到您的访问模式异常,可能触发了安全保护机制
如果您是正常用户,请点击下方按钮继续访问
如需批量获取数据,请联系管理员授权
继续访问网站
首页
视频区
幼小衔接
▼
拼音启蒙
162
数学启蒙
144
学前检测
56
一年级
▼
一上语文
507
一下语文
369
一上数学
691
一下数学
366
二年级
▼
二上语文
271
二下语文
554
二上数学
572
二下数学
739
三年级
▼
三上语文
240
三下语文
540
三上数学
515
三下数学
594
三上英语
292
三下英语
329
四年级
▼
四上语文
763
四下语文
526
四上数学
842
四下数学
534
四上英语
310
四下英语
241
五年级
▼
五上语文
788
五下语文
599
五上数学
849
五下数学
506
五上英语
297
五下英语
325
六年级
▼
六上语文
750
六下语文
510
六上数学
853
六下数学
571
六上英语
397
六下英语
169
搜索
📢
鸡娃题库:永久免费分享小学1-6年级语文、数学、英语等教辅资源!
student_k***q
下载了
二年级上册数学《表内除法》易错必考填空题解决问题(15页)
guest_t***5
下载了
三年级上册青岛63制数学【期末模拟测试卷1】
visitor_7***5
下载了
2.1 6和7的认识(分层作业)-一年级上册数学同步练习(青岛版63学制·2024秋)
student_1***k
下载了
三年级上册语文【25秋-必背内容+默写表】
member_s***3
下载了
【第一次月考测试卷】四年级下册语文
visitor_e***6
下载了
五上册年级英语【语法汇总】
user_o***6
下载了
25年一年级上册语文期中素养达标卷
visitor_8***p
下载了
五年级上册语文【2025年-默写词语表(含答案14页)】
visitor_u***o
下载了
【每日词语句子背诵默写单1-12课(附答案)】二年级下册语文
member_d***6
下载了
五年级下册人教精通版英语【Unit 2 知识清单】
四上数学 (842条资源)
全部资源
四年级上册通用版数学【典型思维图形计算100题(含答案29页)】
四年级 > 四上数学
2026-01-16
四年级上册数学期末真题测试卷2《人教版》
四年级 > 四上数学
2026-01-16
四年级上册数学【暑假预习30天背诵表】
四年级 > 四上数学
2026-01-16
四年级上册数学青岛54制知识要点
四年级 > 四上数学
2026-01-16
四年级上册人教版数学期中名校真题测试卷5
四年级 > 四上数学
2026-01-16
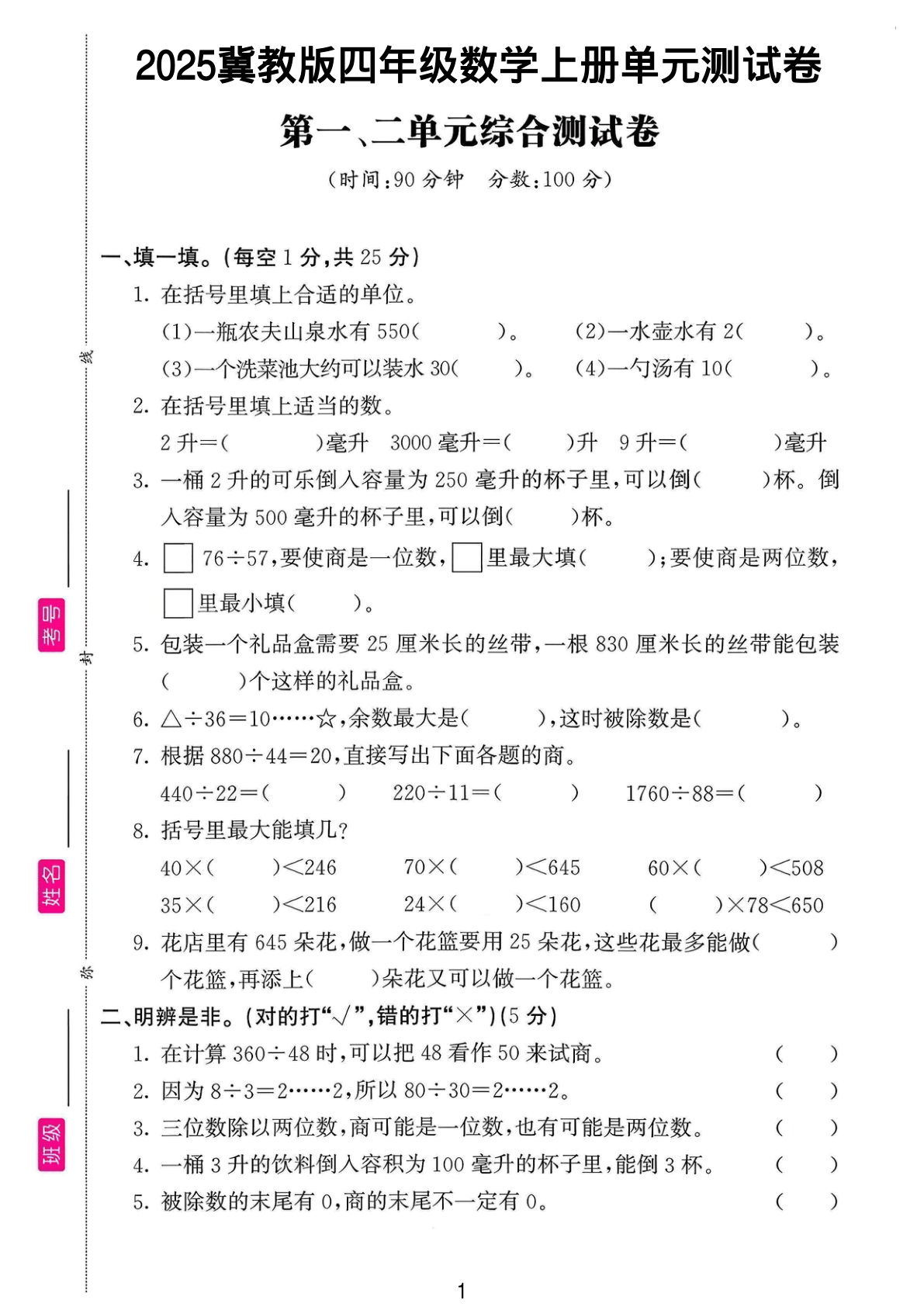
四年级上册冀教版数学第一-二单元测试卷
四年级 > 四上数学
2026-01-16
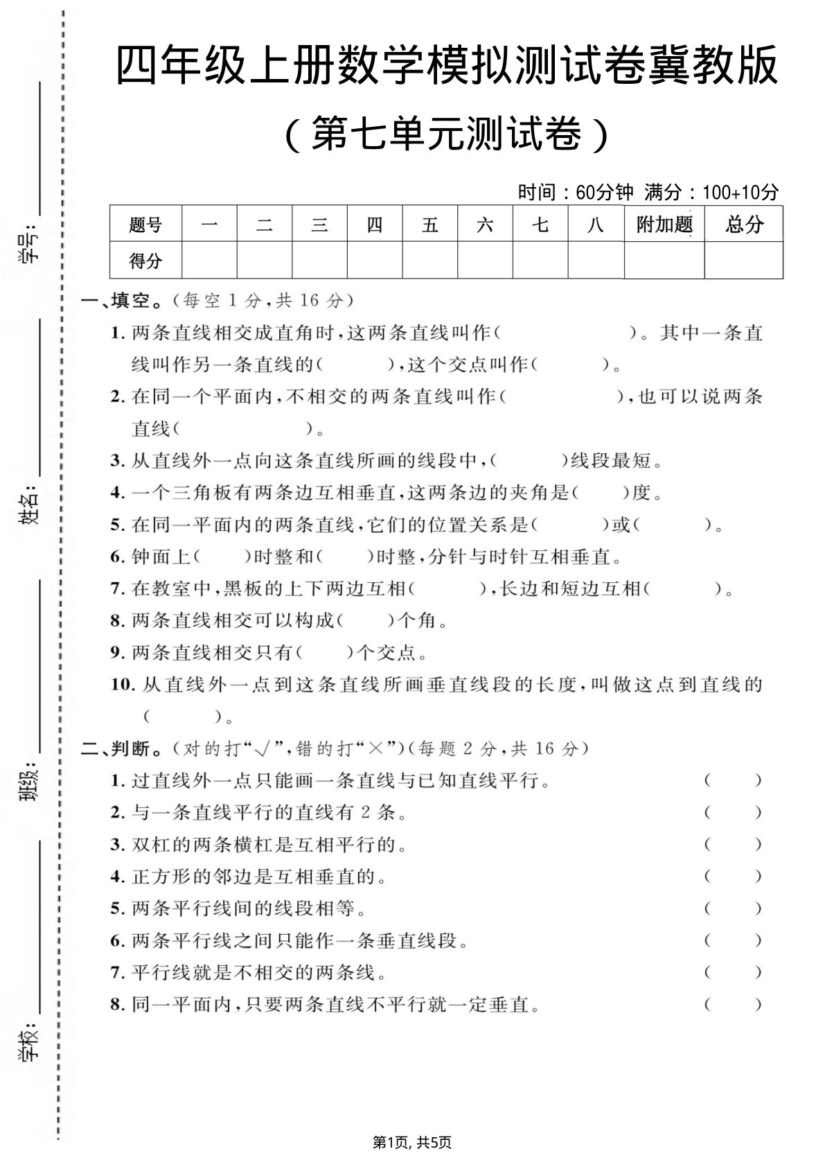
四年级上册数学第七单元测试卷1《冀教版》
四年级 > 四上数学
2026-01-16
四年级上册数学【平行四边形与梯形(典型思维应用题专项)】
四年级 > 四上数学
2026-01-16
四年级上册青岛54制数学【第六、七单元拔尖测试卷】
四年级 > 四上数学
2026-01-16
四年级上册数学【必背重点晨读晚默】
四年级 > 四上数学
2026-01-16
四年级上册数学【7大类型应用题归类训练】
四年级 > 四上数学
2026-01-16
四年级上册青岛版63版数学【知识点总结】
四年级 > 四上数学
2026-01-16
四年级上册冀教版数学【期末试卷百分首选·期末冲刺】
四年级 > 四上数学
2026-01-16
四年级上册苏教版数学【课时-53天天练(答案)】
四年级 > 四上数学
2026-01-16
四年级上册数学【期末满分计划之图形计算篇】
四年级 > 四上数学
2026-01-16
四年级上册数学第七单元测试卷《冀教版》
四年级 > 四上数学
2026-01-16
四年级上册冀教版数学【课时《培优课堂》】
四年级 > 四上数学
2026-01-16
四年级上册54制青岛版数学十单元课时.4
四年级 > 四上数学
2026-01-16
四年级上册54制青岛版数学 期中检测(A)
四年级 > 四上数学
2026-01-16
四年级上册数学运算律突破练习
四年级 > 四上数学
2026-01-16
首页
上一页
...
30
31
32
33
34
...
下一页
末页
共 43 页
跳转
×