⚠️ 检测到异常访问行为
系统检测到您的访问模式异常,可能触发了安全保护机制
如果您是正常用户,请点击下方按钮继续访问
如需批量获取数据,请联系管理员授权
继续访问网站
首页
视频区
幼小衔接
▼
拼音启蒙
162
数学启蒙
144
学前检测
56
一年级
▼
一上语文
507
一下语文
363
一上数学
691
一下数学
366
二年级
▼
二上语文
271
二下语文
554
二上数学
572
二下数学
739
三年级
▼
三上语文
240
三下语文
539
三上数学
515
三下数学
594
三上英语
292
三下英语
329
四年级
▼
四上语文
763
四下语文
526
四上数学
842
四下数学
534
四上英语
310
四下英语
241
五年级
▼
五上语文
788
五下语文
599
五上数学
849
五下数学
506
五上英语
297
五下英语
325
六年级
▼
六上语文
750
六下语文
510
六上数学
853
六下数学
571
六上英语
397
六下英语
169
搜索
📢
鸡娃题库:永久免费分享小学1-6年级语文、数学、英语等教辅资源!
member_4***h
下载了
三年级下册英语期中测试卷《译林版》
student_9***2
下载了
四年级上册人教版数学【典型真题解决问题80题】
student_t***4
下载了
【精品优选】冀教版六年级下册数学期中测试卷B卷(含答案)
user_f***8
下载了
【注音练习(识字表)】三年级下册语文
student_g***4
下载了
二年级上册青岛54版数学阶段素养测试卷
member_n***j
下载了
新外研版三年级上册上寒假特色作业单16页
user_9***7
下载了
六年级上册北师版数学第一月考真题卷
student_m***5
下载了
25秋一年级上册苏教数学核心考点精炼(通城学典)
member_n***g
下载了
一年级上册人教版数学期末拔尖检测卷
student_q***1
下载了
三年级下册冀教版数学【第六单元测试卷B】
五上语文 (788条资源)
全部资源
【期末总复习重点知识晨读晚默】五年级上册语文
五年级 > 五上语文
2026-01-17
五年级上册语文【25秋-期末复习每日一练21天】
五年级 > 五上语文
2026-01-16
五年级上册语文【生字黑白(每日打卡)】
五年级 > 五上语文
2026-01-16
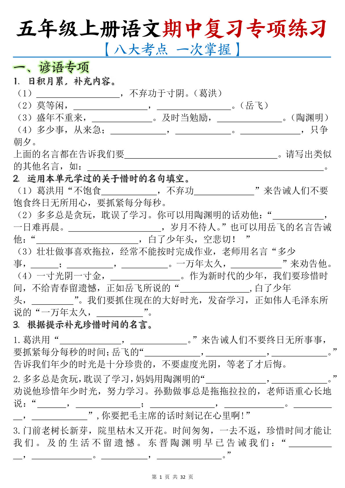
五年级上册语文【期中复习专项练习(八大考点)】
五年级 > 五上语文
2026-01-16
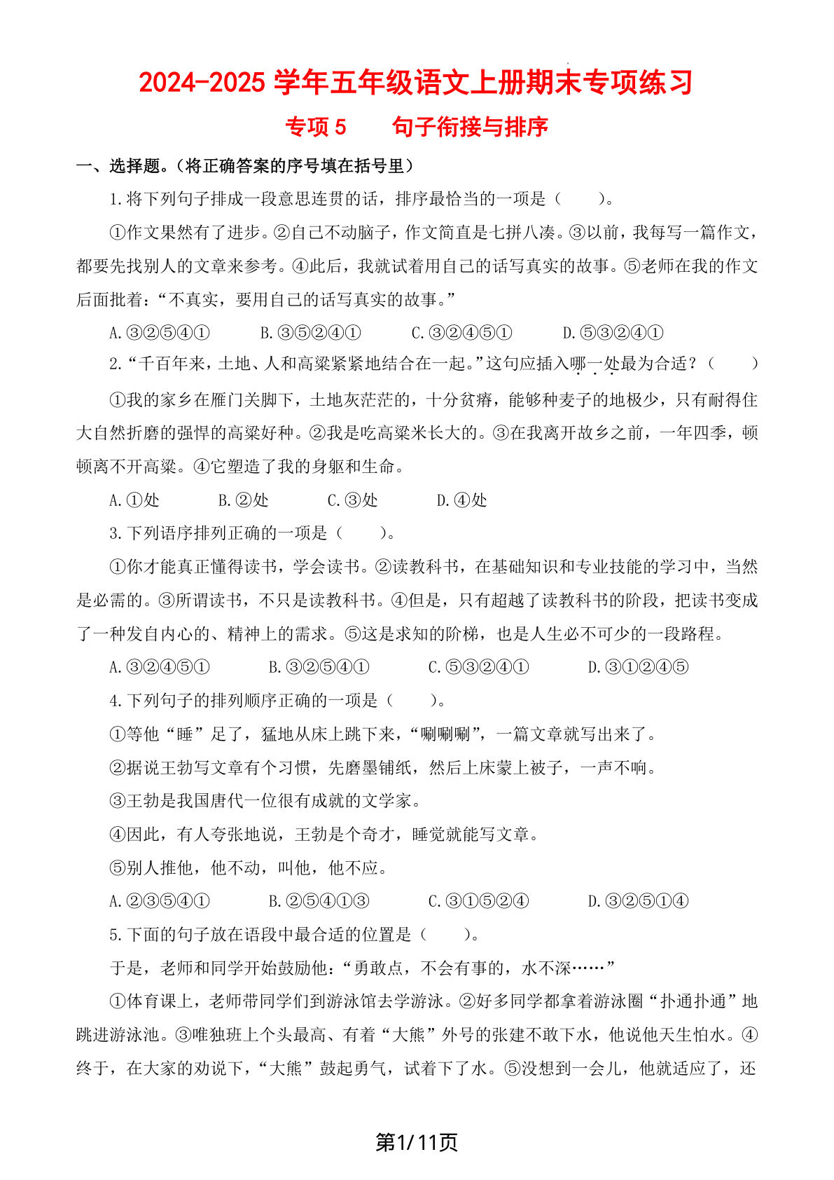
【期末专项练习(专项5+句子衔接与排序)】五年级上册语文
五年级 > 五上语文
2026-01-17
五年级上册语文【1-8单元成语、释义及造句空白+答案12页】
五年级 > 五上语文
2026-01-16
【24新版-识字表+写字表+词语表】五年级上册语文
五年级 > 五上语文
2026-01-17
【必背古诗文及译文】五年级上册语文
五年级 > 五上语文
2026-01-17
首页
上一页
...
38
39
40
下一页
末页
共 40 页
跳转
×