⚠️ 检测到异常访问行为
系统检测到您的访问模式异常,可能触发了安全保护机制
如果您是正常用户,请点击下方按钮继续访问
如需批量获取数据,请联系管理员授权
继续访问网站
首页
视频区
幼小衔接
▼
拼音启蒙
162
数学启蒙
144
学前检测
56
一年级
▼
一上语文
507
一下语文
363
一上数学
691
一下数学
366
二年级
▼
二上语文
271
二下语文
554
二上数学
572
二下数学
739
三年级
▼
三上语文
240
三下语文
539
三上数学
515
三下数学
594
三上英语
292
三下英语
329
四年级
▼
四上语文
763
四下语文
526
四上数学
842
四下数学
534
四上英语
310
四下英语
241
五年级
▼
五上语文
788
五下语文
599
五上数学
849
五下数学
506
五上英语
297
五下英语
325
六年级
▼
六上语文
750
六下语文
510
六上数学
853
六下数学
571
六上英语
397
六下英语
169
搜索
📢
鸡娃题库:永久免费分享小学1-6年级语文、数学、英语等教辅资源!
user_f***0
下载了
六年级下册语文园地词句段解析 (19页)
user_v***c
下载了
四年级上册数学第五单元测试卷2《青岛63版》
member_z***r
下载了
五年级下册湘少版英语【金考100分(46页)】
guest_x***8
下载了
三年级下册语文缩句专项训练
student_y***d
下载了
三年级下册英语第四单元检测卷《人教PEP》
member_m***p
下载了
二年级下册数学【有余数的除法口算题900道】
guest_8***g
下载了
【期末试卷二(附答题卡)】四年级上册语文
member_d***4
下载了
一年级上册语文彩色一课一贴
user_0***2
下载了
四年级下册青岛63制数学【第三单元测试卷.2】
member_m***6
下载了
冀教版四年级上册数学电子课本电子书
六上数学 (853条资源)
全部资源
六年级上册苏教版数学【全册测评卷(全套)(附完整答案)】
六年级 > 六上数学
2026-01-18
六年级上册北师版数学【期中达标检测卷(新情景题)(一)】
六年级 > 六上数学
2026-01-18
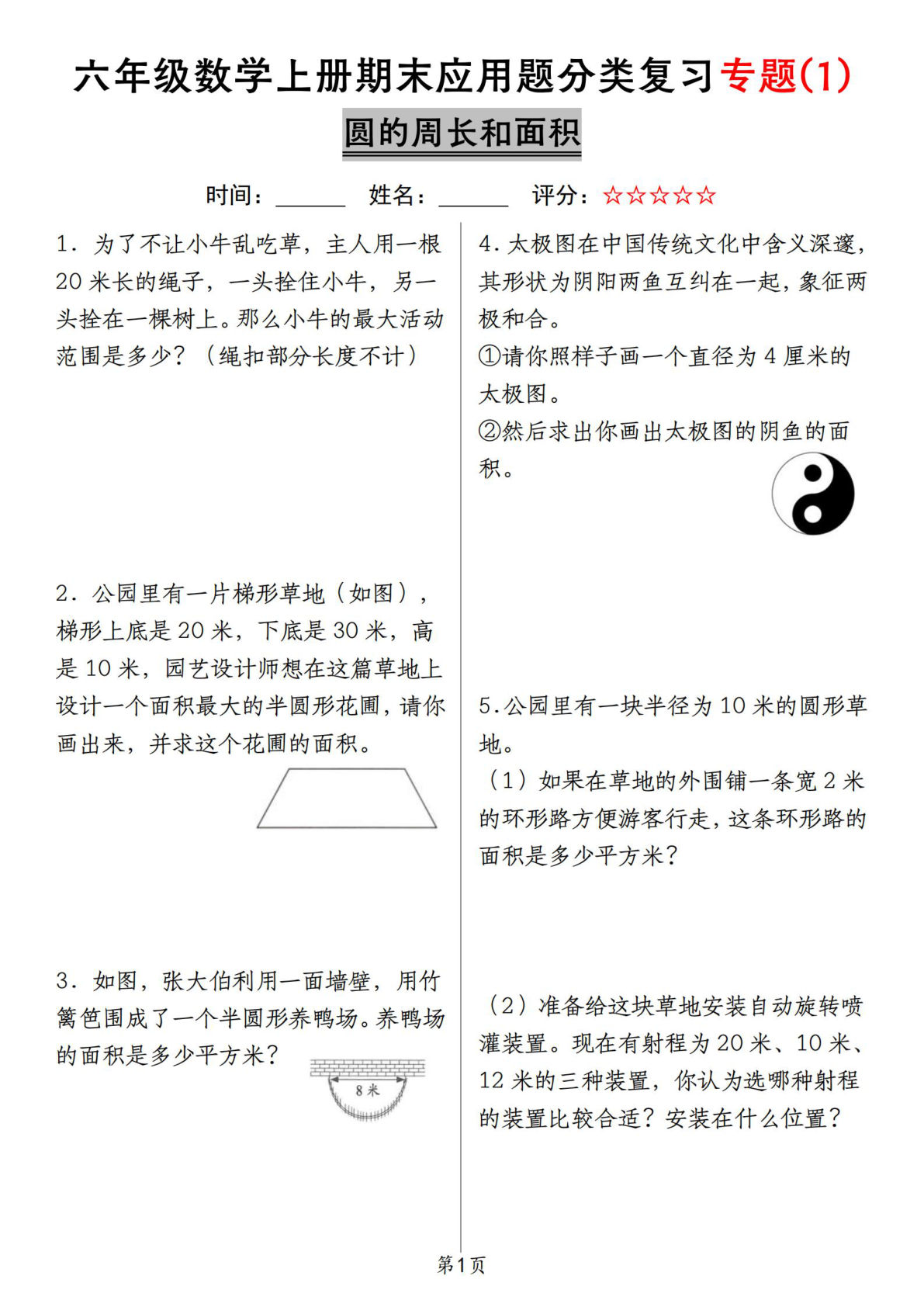
六年级上册北师大版数学【期末应用题分类复习专题(一)(圆的周长和面积)】
六年级 > 六上数学
2026-01-17
六年级上册北师大版数学【2025-2026学年期中试卷2】
六年级 > 六上数学
2026-01-17
六年级上册人教版数学【国庆七天打卡(解析版)】
六年级 > 六上数学
2026-01-17
六年级上册青岛63制数学【期末拔尖测试卷6】 (1)
六年级 > 六上数学
2026-01-17
六年级上册北师版数学第三单元观察物体单元测试B卷
六年级 > 六上数学
2026-01-17
六年级上册青岛版数学【期末测试卷2】
六年级 > 六上数学
2026-01-17
25秋六年级上册数学期末押题模拟测试卷五套(苏教版含答案25页)
六年级 > 六上数学
2026-01-17
六年级上册青岛版数学【第二单元测试卷.2】
六年级 > 六上数学
2026-01-18
六年级上册数学暑假必备知识点汇总9页
六年级 > 六上数学
2026-01-18
六年级上册北师版数学第一单元圆单元测试B卷
六年级 > 六上数学
2026-01-17
六年级上册苏教版数学【期末真题卷.1】
六年级 > 六上数学
2026-01-18
首页
上一页
...
41
42
43
下一页
末页
共 43 页
跳转
×