⚠️ 检测到异常访问行为
系统检测到您的访问模式异常,可能触发了安全保护机制
如果您是正常用户,请点击下方按钮继续访问
如需批量获取数据,请联系管理员授权
继续访问网站
首页
视频区
幼小衔接
▼
拼音启蒙
162
数学启蒙
144
学前检测
56
一年级
▼
一上语文
507
一下语文
363
一上数学
691
一下数学
366
二年级
▼
二上语文
271
二下语文
554
二上数学
572
二下数学
739
三年级
▼
三上语文
240
三下语文
539
三上数学
515
三下数学
594
三上英语
292
三下英语
329
四年级
▼
四上语文
763
四下语文
526
四上数学
842
四下数学
534
四上英语
310
四下英语
241
五年级
▼
五上语文
788
五下语文
599
五上数学
849
五下数学
506
五上英语
297
五下英语
325
六年级
▼
六上语文
750
六下语文
510
六上数学
853
六下数学
571
六上英语
397
六下英语
169
搜索
📢
鸡娃题库:永久免费分享小学1-6年级语文、数学、英语等教辅资源!
student_u***q
下载了
三年级上册青岛63制数学【第二、三单元拔尖测试卷】
student_2***t
下载了
三年级上册语文期中重难点专项训练(标点符号+修改病句)含答案36页
user_z***c
下载了
五年级上册数学期中测试卷《苏教版》
guest_b***d
下载了
六年级上册期末复习·终极压轴版解析(苏教版)
student_9***6
下载了
二年级上册语文【暑假特色作业】 (1)
student_k***t
下载了
【同步精讲字卡(共10页)】三年级下册语文
student_e***f
下载了
三年级上册苏教版数学【第四单元真题测试卷1】
visitor_1***6
下载了
二年级上册数学期末摸底测试卷2《人教版》
visitor_f***h
下载了
幼儿园大班数学期末测试卷
user_7***2
下载了
二年级下册苏教版数学【25春《53全优卷》】
六上语文 (750条资源)
全部资源
2025秋六年级上册语文写字表每日打卡练习
六年级 > 六上语文
2026-01-17
六年级上册语文【期末复习九大专项合集】
六年级 > 六上语文
2026-01-17
【期末复习字词日积月累专项提升】六年级上册语文
六年级 > 六上语文
2026-01-17
【全册作文指导+范文】六年级上册语文
六年级 > 六上语文
2026-01-17
六上册每日晨读童话篇
六年级 > 六上语文
2026-01-17
六年级上册语文第八单元情景卷+答案5页
六年级 > 六上语文
2026-01-17
【期末专项:看拼音写词语】六年级上册语文
六年级 > 六上语文
2026-01-17
六年级上册语文【识字表注音练习】
六年级 > 六上语文
2026-01-17
六年级上册语文全册1-8单元新课标测试卷(含答案111页)
六年级 > 六上语文
2026-01-17
六年级上册语文【25秋国庆假期作业(无答案)】
六年级 > 六上语文
2026-01-17
六年级上册语文【暑假预习知识晨读单35页】
六年级 > 六上语文
2026-01-17
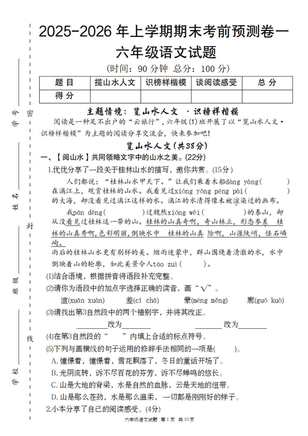
六年级上册语文【2025-2026年期末考前预测卷一】
六年级 > 六上语文
2026-01-17
六年级上册语文【暑假预习词语积累】
六年级 > 六上语文
2026-01-17
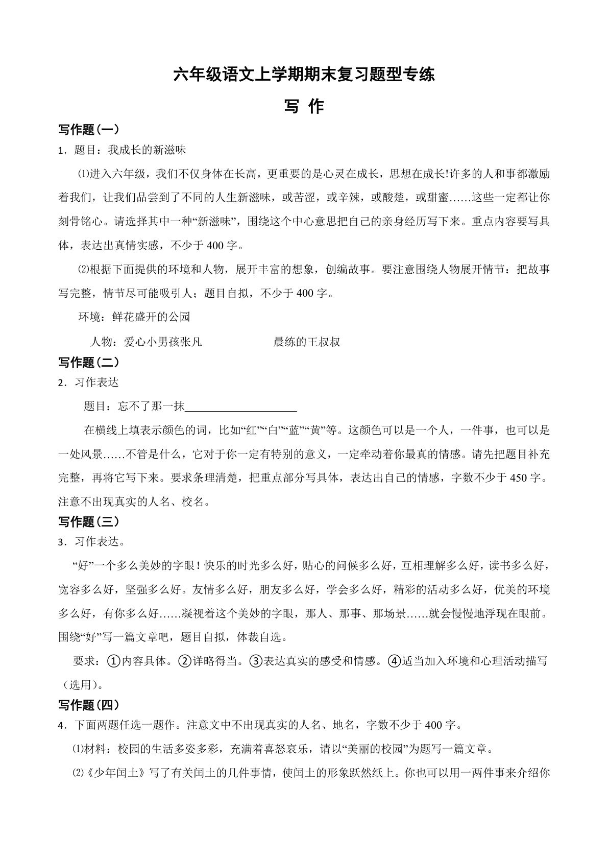
【期末专项:写作】六年级上册语文
六年级 > 六上语文
2026-01-17
【期中综合测试卷(一) (含答案)】六年级上册语文
六年级 > 六上语文
2026-01-17
六年级上册语文课外文言文阅读专项训练20篇19页
六年级 > 六上语文
2026-01-17
【期末专项知识点专题:非连续性文本阅读】六年级上册语文
六年级 > 六上语文
2026-01-17
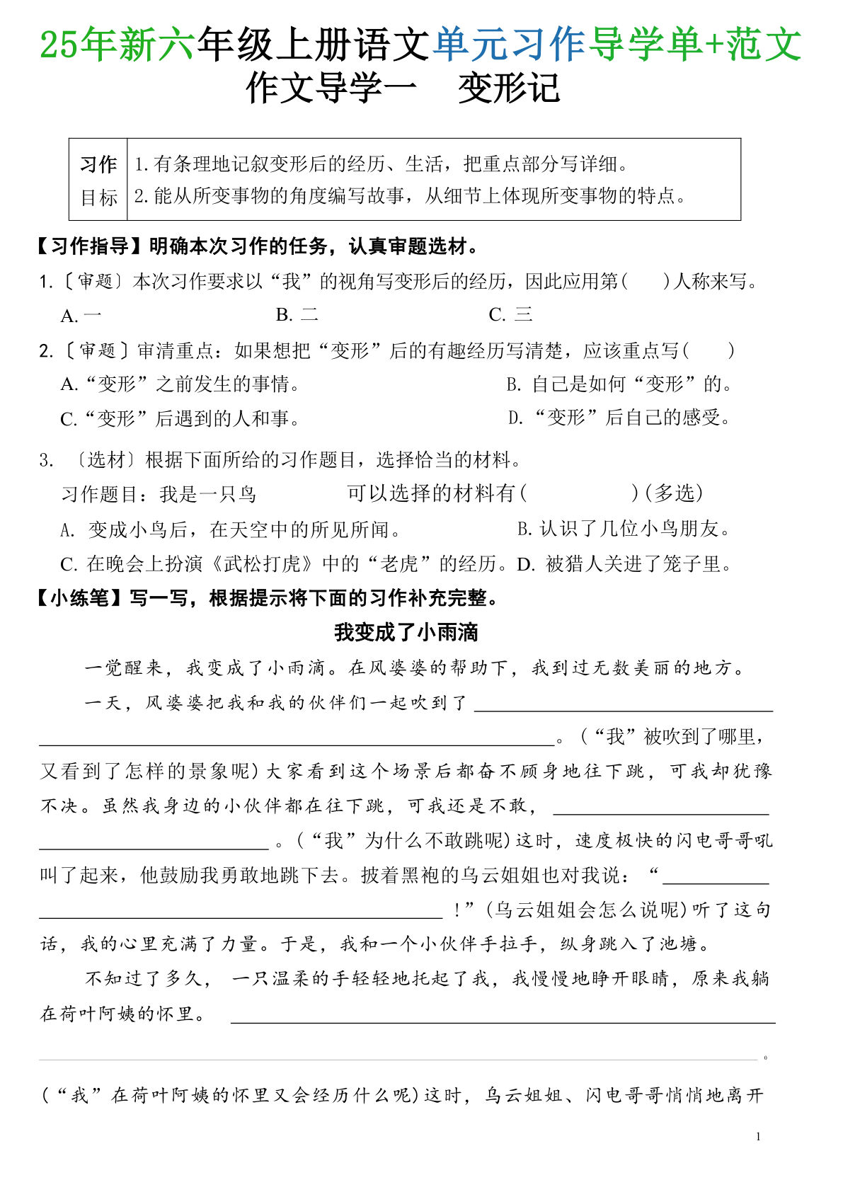
六年级上册语文【25年新-单元习作导学单+范文】
六年级 > 六上语文
2026-01-17
六年级上册语文期末作文押题+范文14页
六年级 > 六上语文
2026-01-18
六年级上册语文课后小练笔全集(写作练习)
六年级 > 六上语文
2026-01-17
首页
上一页
...
3
4
5
6
7
...
下一页
末页
共 38 页
跳转
×