⚠️ 检测到异常访问行为
系统检测到您的访问模式异常,可能触发了安全保护机制
如果您是正常用户,请点击下方按钮继续访问
如需批量获取数据,请联系管理员授权
继续访问网站
首页
视频区
幼小衔接
▼
拼音启蒙
162
数学启蒙
144
学前检测
56
一年级
▼
一上语文
507
一下语文
363
一上数学
691
一下数学
366
二年级
▼
二上语文
271
二下语文
554
二上数学
572
二下数学
739
三年级
▼
三上语文
240
三下语文
539
三上数学
515
三下数学
594
三上英语
292
三下英语
329
四年级
▼
四上语文
763
四下语文
526
四上数学
842
四下数学
534
四上英语
310
四下英语
241
五年级
▼
五上语文
788
五下语文
599
五上数学
849
五下数学
506
五上英语
297
五下英语
325
六年级
▼
六上语文
750
六下语文
510
六上数学
853
六下数学
571
六上英语
397
六下英语
169
搜索
📢
鸡娃题库:永久免费分享小学1-6年级语文、数学、英语等教辅资源!
visitor_e***p
下载了
六下册年级第二学期数学名校期末测试卷 (03)含答案 人教版
user_i***m
下载了
六年级上册通用版数学【期末易错专项2 比的应用】
visitor_z***9
下载了
四上册2025秋 四年级英语 冀教版 第一学期期末摸底诊断卷(一)
visitor_v***0
下载了
一年级上册数学第四单元拔尖测试卷1《青岛54版》
visitor_9***a
下载了
六年级下册湘少版英语【电子课本】
user_k***a
下载了
六年级上册北师版数学【2024-2025学年期末百校联考卷(1-2)】
student_y***u
下载了
第四单元 两位数加一位数、整十数(分层作业):一年级数学下册(西师大版)
student_t***2
下载了
四年级上册语文阅读理解常考题型+答题公式22页
member_7***r
下载了
【25年三年级上册语文期中名校真题综合测试卷(含答题卡+答案7页)
user_1***9
下载了
三年级上册英语第六单元测试卷1《冀教版》
二下数学 (739条资源)
全部资源
二年级下册数学试卷-《黄冈小复习》苏教SJ版(单元期中期末全册)
二年级 > 二下数学
2026-01-14
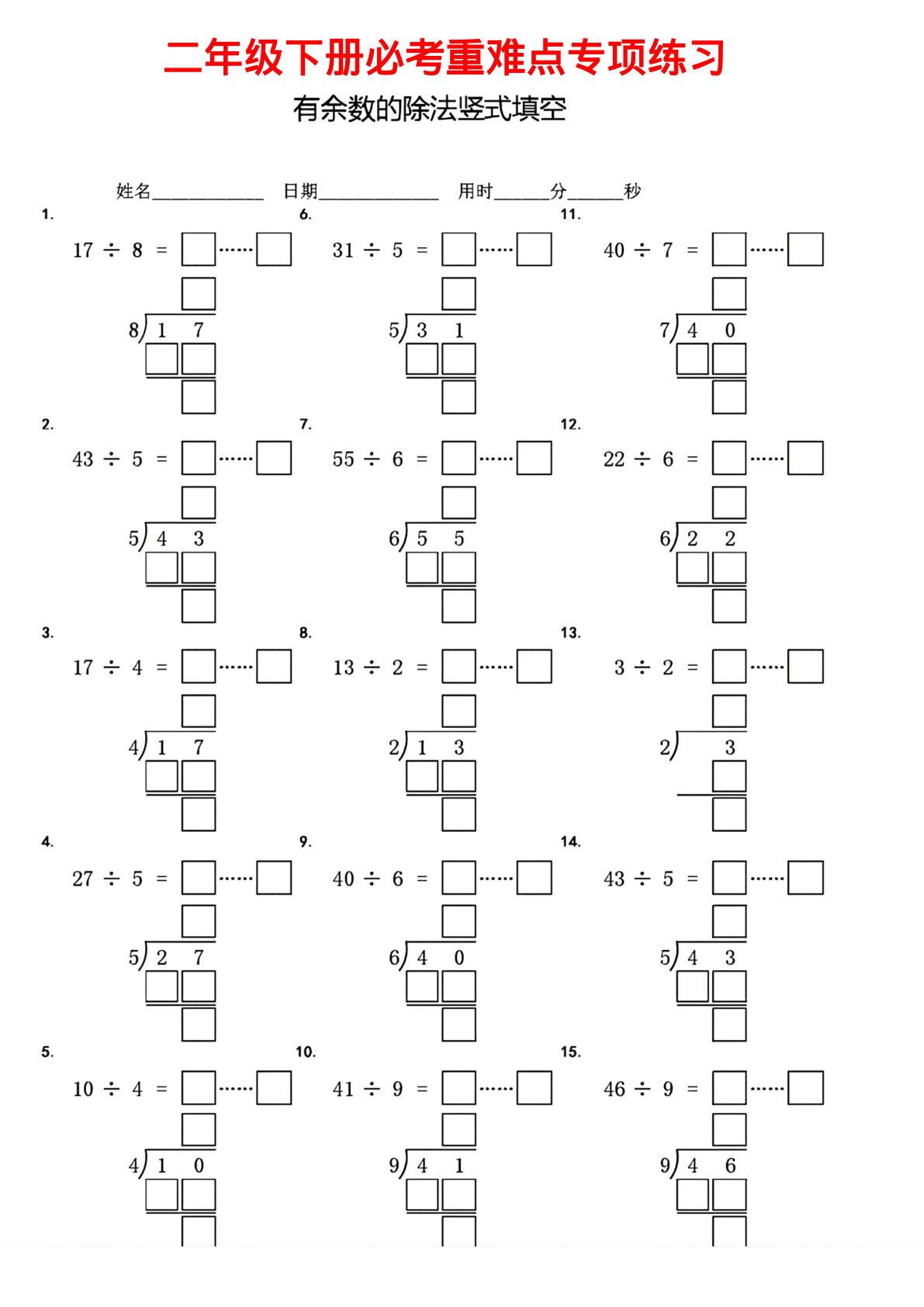
二年级下册数学【有余数的除法竖式填空】
二年级 > 二下数学
2026-01-14
二年级下册数学《极速提分法》苏教SJ版
二年级 > 二下数学
2026-01-14
二年级下册青岛54制数学【第七单元检测卷.2】
二年级 > 二下数学
2026-01-14
二年级下册数学【有余数的除法九大类型应用题解决问题练习题】
二年级 > 二下数学
2026-01-14
二年级下 数学口算竖式脱式应用题每日一练_扫描件
二年级 > 二下数学
2026-03-27
二年级下册数学【重要知识点】(1)
二年级 > 二下数学
2026-01-14
24-25学年二年级下册人教版数学期末试卷五(含答案解析14页)
二年级 > 二下数学
2026-01-14
二下册2.26【时分秒计算】2000题
二年级 > 二下数学
2026-01-14
二年级下册苏教版数学【期中检测卷(含答案)】
二年级 > 二下数学
2026-01-14
二年级下册数学试卷-《状元大考卷》北师大BS版(单元期中期末全册)
二年级 > 二下数学
2026-01-14
二年级下册数学试卷-《期末夺冠总复习》人教RJ版
二年级 > 二下数学
2026-01-14
二年级下册数学【万以内数的认识专项提优】
二年级 > 二下数学
2026-01-14
二年级下册苏教版数学【期末押题密卷.1】
二年级 > 二下数学
2026-01-14
二年级下册数学试卷-苏教SJ版(单元期中期末全册)
二年级 > 二下数学
2026-01-14
人教版二年级下册数学电子书电子课本
二年级 > 二下数学
2026-01-14
二年级下册北师大版数学【53单元提优练习】
二年级 > 二下数学
2026-01-14
二年级下册冀教版数学【预习卡】
二年级 > 二下数学
2026-01-14
二年级下册数学口算-《黄冈名师天天练》青岛63版
二年级 > 二下数学
2026-01-14
二年级下册数学 第一单元达标测评卷
二年级 > 二下数学
2026-01-14
首页
上一页
...
3
4
5
6
7
...
下一页
末页
共 37 页
跳转
×