⚠️ 检测到异常访问行为
系统检测到您的访问模式异常,可能触发了安全保护机制
如果您是正常用户,请点击下方按钮继续访问
如需批量获取数据,请联系管理员授权
继续访问网站
首页
视频区
幼小衔接
▼
拼音启蒙
162
数学启蒙
144
学前检测
56
一年级
▼
一上语文
507
一下语文
363
一上数学
691
一下数学
366
二年级
▼
二上语文
271
二下语文
554
二上数学
572
二下数学
739
三年级
▼
三上语文
240
三下语文
539
三上数学
515
三下数学
594
三上英语
292
三下英语
329
四年级
▼
四上语文
763
四下语文
526
四上数学
842
四下数学
534
四上英语
310
四下英语
241
五年级
▼
五上语文
788
五下语文
599
五上数学
849
五下数学
506
五上英语
297
五下英语
325
六年级
▼
六上语文
750
六下语文
510
六上数学
853
六下数学
571
六上英语
397
六下英语
169
搜索
📢
鸡娃题库:永久免费分享小学1-6年级语文、数学、英语等教辅资源!
visitor_y***y
下载了
苏教三年级下册数学期末
visitor_s***c
下载了
【课文内容梳理(思维导图)】三年级下册语文
user_5***7
下载了
二年级下册人教版数学【快乐通关卷】
guest_w***1
下载了
【修改病句详解及练习】三年级下册语文
guest_e***y
下载了
三年级下册人教版数学【期中达标检测卷】
user_4***6
下载了
【全册必背内容每日早读晚默】四年级下册语文
user_9***f
下载了
25春北师版一年级下册数学《知识点总结》BSD
member_a***5
下载了
五年级上册数学【简易方程·应用篇(十八大考点)(空白)】
student_0***9
下载了
二年级上册北师大版数学【25秋《教材帮-知识点总结》】
student_s***3
下载了
二年级上册冀教版数学思维提升
六下数学 (571条资源)
全部资源
六年级下册苏教版数学【第二单元测试卷.2】
六年级 > 六下数学
2026-01-18
六年级下册人教版数学【真题汇编:填空题】
六年级 > 六下数学
2026-01-18
六年级下册西师版数学【第二单元测试卷 (2)】
六年级 > 六下数学
2026-01-18
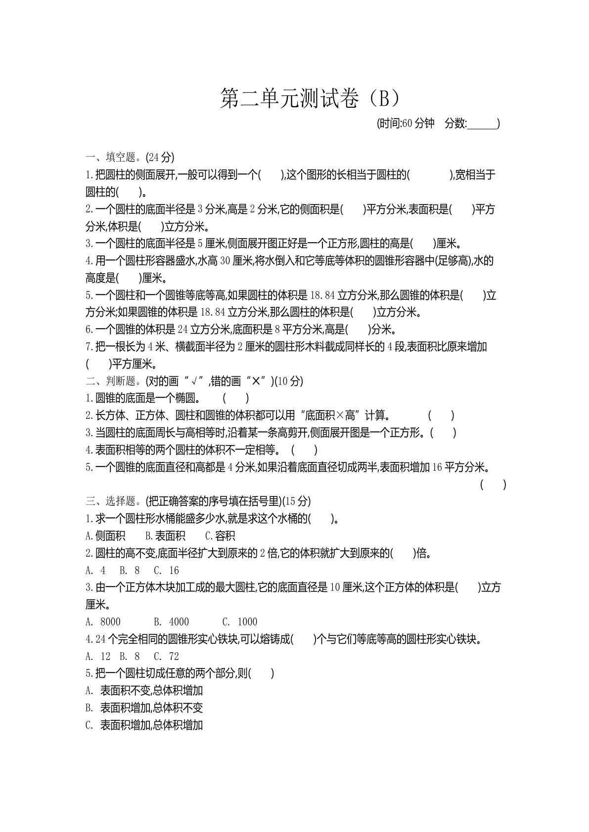
六年级数学下册第三单元圆柱与圆锥检测卷(基础卷)(含答案)人教版
六年级 > 六下数学
2026-01-18
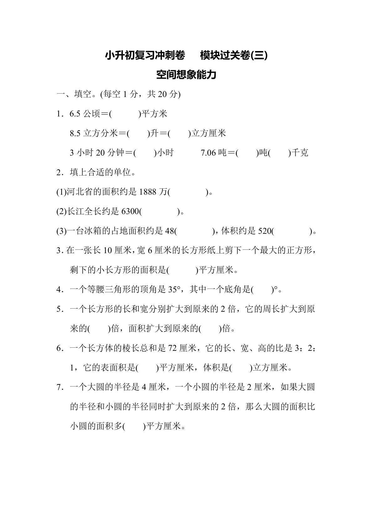
【六年级下册复习冲刺卷】(三) 空间想象能力(冀教版)六年级数学下册(含答案)
六年级 > 六下数学
2026-01-18
六年级下册苏教版数学【第四单元测试卷.2】
六年级 > 六下数学
2026-01-18
六年级下册人教版数学【应用题-第二单元百分数专项(三)】
六年级 > 六下数学
2026-01-18
六年级下册数学【总复习专题:统计4 含答案 5页】
六年级 > 六下数学
2026-01-18
平面图形---六年级数学下册高频考点专项测试(人教版)
六年级 > 六下数学
2026-01-18
六年级下册苏教版专题12 人民币单位(重点突围)
六年级 > 六下数学
2026-01-18
六年级下册苏教【六年级下册培优】模块06《分数的运算及应用》
六年级 > 六下数学
2026-01-18
六年级下册青岛六三制数学【教材习题答案】
六年级 > 六下数学
2026-01-18
六年级下册数学【必背重点知识点汇总】
六年级 > 六下数学
2026-01-18
六年级下册苏教版专题07 小数四则混合运(重点突围)
六年级 > 六下数学
2026-01-18
六年级下册数学【圆柱的表面积配套训练】
六年级 > 六下数学
2026-01-18
六年级下册北师版数学【分数应用题题型理论总结】
六年级 > 六下数学
2026-01-18
六年级下册北师版数学【学霸期末卷】
六年级 > 六下数学
2026-01-18
六年级数学下册第一单元扇形统计图检测卷(基础卷)(含答案)苏教版
六年级 > 六下数学
2026-01-18
六年级下册数学期中复习·终极压轴版(解析版)苏教版
六年级 > 六下数学
2026-01-18
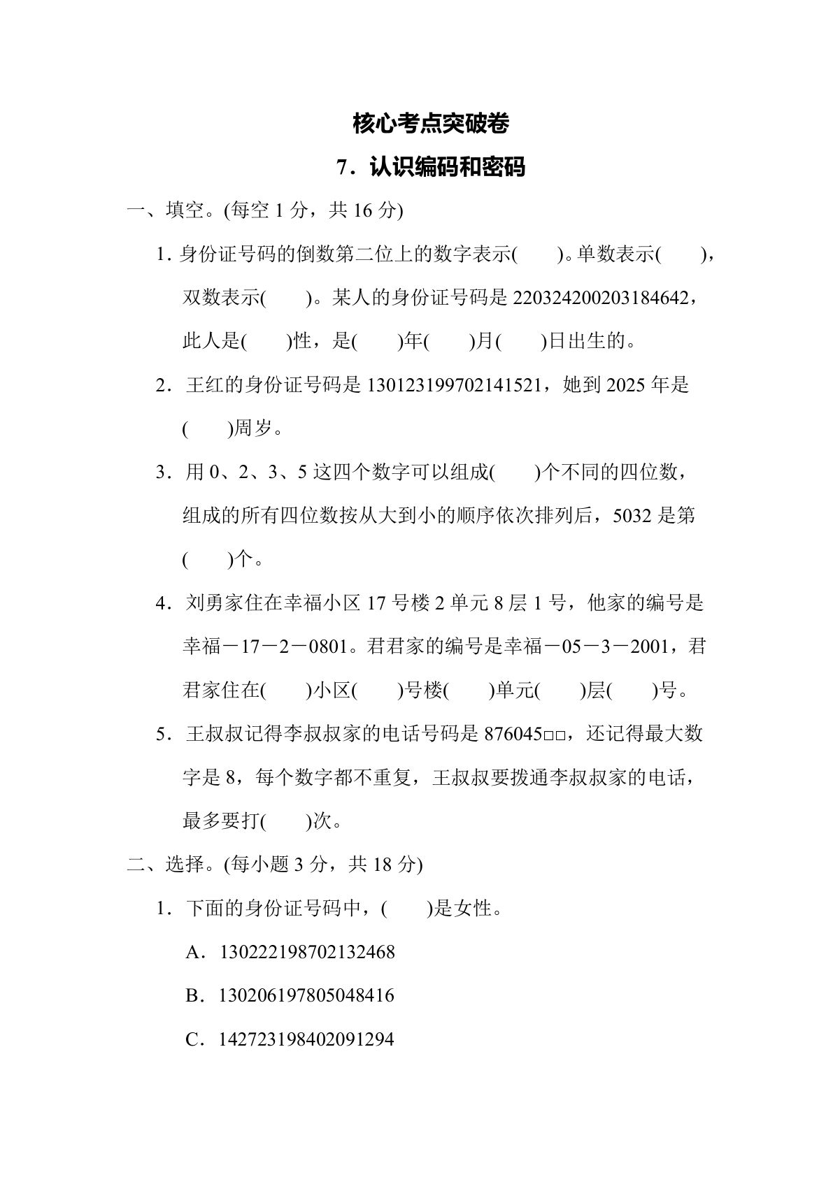
【核心考点】7.认识编码和密码(冀教版)六年级数学下册(含答案)
六年级 > 六下数学
2026-01-18
首页
上一页
...
4
5
6
7
8
...
下一页
末页
共 29 页
跳转
×