⚠️ 检测到异常访问行为
系统检测到您的访问模式异常,可能触发了安全保护机制
如果您是正常用户,请点击下方按钮继续访问
如需批量获取数据,请联系管理员授权
继续访问网站
首页
视频区
幼小衔接
▼
拼音启蒙
162
数学启蒙
144
学前检测
56
一年级
▼
一上语文
507
一下语文
363
一上数学
691
一下数学
366
二年级
▼
二上语文
271
二下语文
554
二上数学
572
二下数学
739
三年级
▼
三上语文
240
三下语文
539
三上数学
515
三下数学
594
三上英语
292
三下英语
329
四年级
▼
四上语文
763
四下语文
526
四上数学
842
四下数学
534
四上英语
310
四下英语
241
五年级
▼
五上语文
788
五下语文
599
五上数学
849
五下数学
506
五上英语
297
五下英语
325
六年级
▼
六上语文
750
六下语文
510
六上数学
853
六下数学
571
六上英语
397
六下英语
169
搜索
📢
鸡娃题库:永久免费分享小学1-6年级语文、数学、英语等教辅资源!
guest_d***b
下载了
一年级上册冀教版数学【第二单元检测卷】
visitor_z***2
下载了
五年级下册数学【应用题汇总】
visitor_1***v
下载了
25年四年级上册数学(人教版)单元拔尖测试卷
member_3***s
下载了
五年级下册数学期中检测卷
guest_n***n
下载了
24年一年级上册语文期末检测卷 (2)
student_4***7
下载了
【25春-词语表看拼音写词语情景题(34页)】三年级下册语文
visitor_9***c
下载了
苏教版三年级下册数学电子书电子课本
guest_v***6
下载了
三年级上册语文【2025秋新每日一练字帖6字】
visitor_6***o
下载了
四年级语文上册人教版《优翼新领程》
visitor_r***4
下载了
四年级上册译林版英语【2025秋-Unit 2 知识清单】
二下语文 (554条资源)
全部资源
【句子专项练习(含答案)】二年级下册语文
二年级 > 二下语文
2026-01-18
【词语搭配练习】二年级下册语文
二年级 > 二下语文
2026-01-18
小学生写日记技巧+范文寒假日记参考
二年级 > 二下语文
2026-01-18
26二年级下册语文寒假作业每日一练复习预习30天(含答案36页)
二年级 > 二下语文
2026-02-07
二年级下册语文期中复习押题六大专项(22页)
二年级 > 二下语文
2026-01-18
2025新二年级下册写字表强化字帖 (1)
二年级 > 二下语文
2026-01-18
二年级语文下册期末古诗词专项训练
二年级 > 二下语文
2026-01-18
二年级下册语文1-8单元基础知识闯关赛(16页)
二年级 > 二下语文
2026-01-18
【知识点书贴】二年级下册语文
二年级 > 二下语文
2026-01-18
二年级下册语文第五单元测试卷 (3)
二年级 > 二下语文
2026-01-18
二年级下册语文第四单元综合素养卷(2套)9页
二年级 > 二下语文
2026-01-18
二年级语文下册1-8单元高频考点通关密卷,按考点归类编排整16页
二年级 > 二下语文
2026-01-18
【《的地得》积累与搭配】二年级下册语文
二年级 > 二下语文
2026-01-18
26二年级语文寒假作业每日一练复习预习30天(30页)
二年级 > 二下语文
2026-01-30
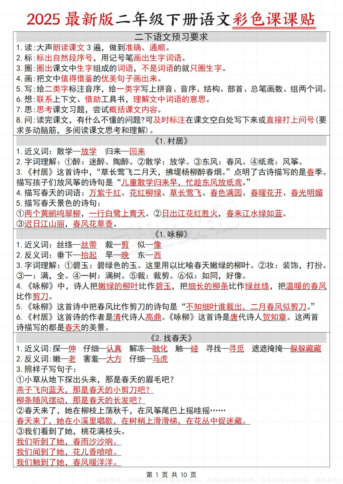
【2025最新版-彩色课课贴】二年级下册语文
二年级 > 二下语文
2026-01-18
人教版二年级下册语文第八单元测试卷1
二年级 > 二下语文
2026-01-18
【每日词语句子默写小单】二年级下册语文
二年级 > 二下语文
2026-01-18
【多音字汇总归纳】二年级下册语文
二年级 > 二下语文
2026-01-18
【每课重点内容汇总】二年级下册语文
二年级 > 二下语文
2026-01-18
二(下)语文2025同步单元检测试卷(全册
二年级 > 二下语文
2026-01-18
首页
上一页
...
4
5
6
7
8
...
下一页
末页
共 28 页
跳转
×