⚠️ 检测到异常访问行为
系统检测到您的访问模式异常,可能触发了安全保护机制
如果您是正常用户,请点击下方按钮继续访问
如需批量获取数据,请联系管理员授权
继续访问网站
首页
视频区
幼小衔接
▼
拼音启蒙
162
数学启蒙
144
学前检测
56
一年级
▼
一上语文
507
一下语文
363
一上数学
691
一下数学
366
二年级
▼
二上语文
271
二下语文
554
二上数学
572
二下数学
739
三年级
▼
三上语文
240
三下语文
539
三上数学
515
三下数学
594
三上英语
292
三下英语
329
四年级
▼
四上语文
763
四下语文
526
四上数学
842
四下数学
534
四上英语
310
四下英语
241
五年级
▼
五上语文
788
五下语文
599
五上数学
849
五下数学
506
五上英语
297
五下英语
325
六年级
▼
六上语文
750
六下语文
510
六上数学
853
六下数学
571
六上英语
397
六下英语
169
搜索
📢
鸡娃题库:永久免费分享小学1-6年级语文、数学、英语等教辅资源!
member_g***x
下载了
【预习单】二年级下册语文
guest_q***7
下载了
【期末综合测试-1-8单元语文园地专项训练(有答案)】四年级上册语文
student_b***9
下载了
二年级上册数学口算计算专项练习
visitor_d***x
下载了
六年级下册青岛六三制数学【25春《53全优卷》】
user_q***2
下载了
每日晨读素材二
visitor_b***b
下载了
四年级下册数学必背知识点默写小纸条22页
guest_b***3
下载了
五年级上册苏教版数学【每日一练】 (1)
visitor_7***6
下载了
【25新定版三年级上册语文写字表练字帖(拼音笔顺组词描红250字)42页
student_8***0
下载了
25年一年级上册语文第二单元达标测试卷
guest_9***o
下载了
【天天小练笔-看图写话100 篇-解析答案 】二年级上册语文
三下数学 (594条资源)
全部资源
三年级下册青岛54制数学【试卷《黄冈名卷周末小作业》】
三年级 > 三下数学
2026-01-15
三年级下册青岛54制数学【试卷《黄冈名卷》】
三年级 > 三下数学
2026-01-15
24-25三年级下册数学(苏教版)期末试卷3
三年级 > 三下数学
2026-01-15
三年级下册苏教版数学【课时《典中点》】
三年级 > 三下数学
2026-01-15
三年级下册人教版数学【期中摸底测试卷】
三年级 > 三下数学
2026-01-15
三年级下册数学【易错思维应用题专项(空白)】
三年级 > 三下数学
2026-01-15
三年级下册青岛54制数学【第一单元检测.2】
三年级 > 三下数学
2026-01-15
三年级下册数学通用版除法竖式计算
三年级 > 三下数学
2026-02-07
三年级下册西师版数学【期末冲刺试卷(3)】
三年级 > 三下数学
2026-01-15
三年级下册数学第三单元测试卷1《西师版》
三年级 > 三下数学
2026-01-15
三年级下册数学【面积周长应用题每日一练12天】
三年级 > 三下数学
2026-01-15
三年级下册数学【25春《精选100题》】
三年级 > 三下数学
2026-01-15
三年级下册人教版数学【期中考试试卷.5】
三年级 > 三下数学
2026-01-15
三下册25春三年级数学下第二单元(人教版)测试卷----320是8的
三年级 > 三下数学
2026-01-15
24-25三年级下册数学(冀教版)期末试卷4
三年级 > 三下数学
2026-01-15
三年级下册苏教版数学【星级口算】
三年级 > 三下数学
2026-01-15
三年级下册数学第一次月考测试卷1《苏教版》
三年级 > 三下数学
2026-01-15
三年级下册苏教版数学【期中测试卷1】
三年级 > 三下数学
2026-01-15
三年级下册苏教版数学【期末专项+期末押题卷】 (1)
三年级 > 三下数学
2026-01-15
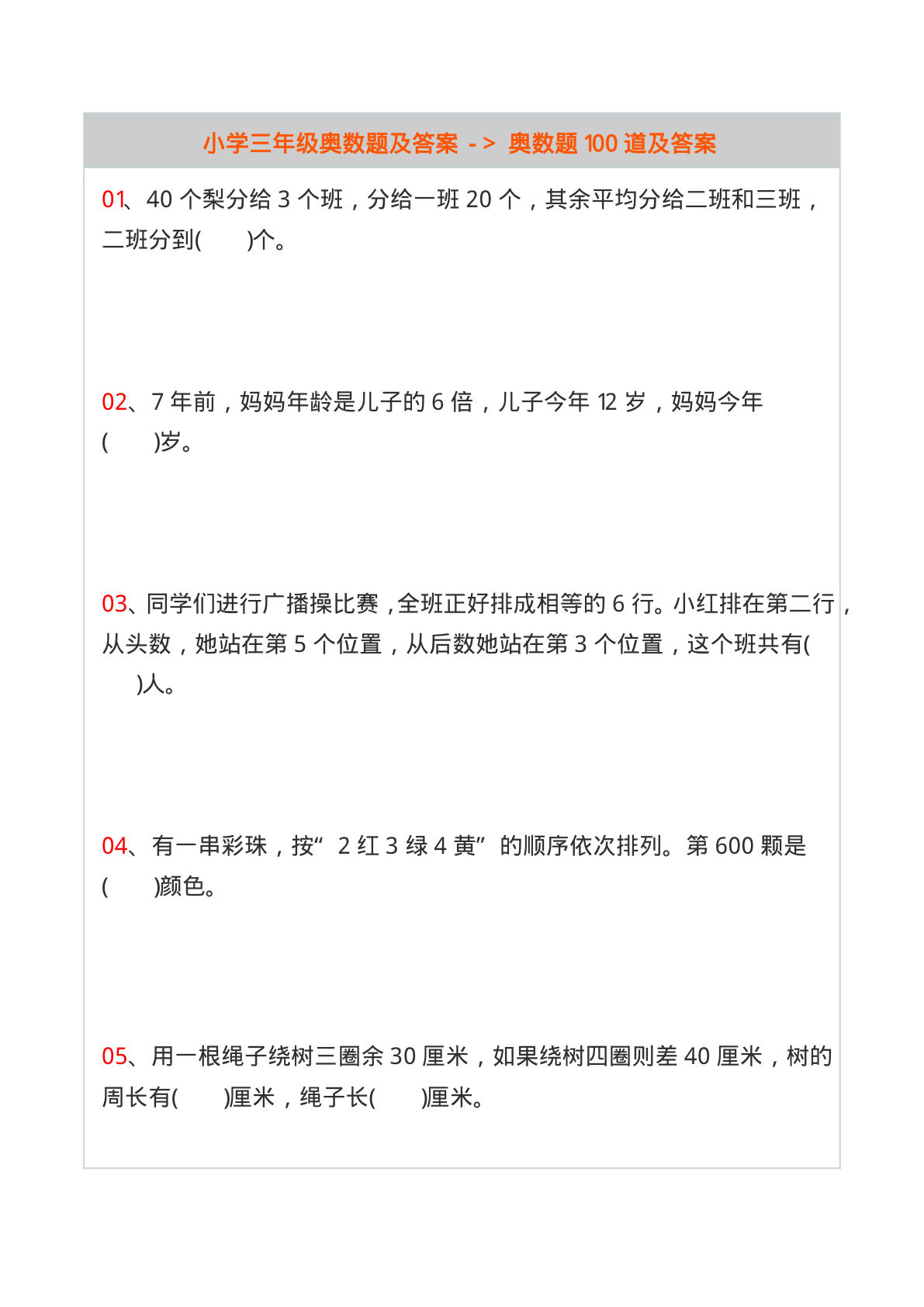
三下册年级数学【奥数题100道及答案】
三年级 > 三下数学
2026-01-15
首页
上一页
...
5
6
7
8
9
...
下一页
末页
共 30 页
跳转
×