⚠️ 检测到异常访问行为
系统检测到您的访问模式异常,可能触发了安全保护机制
如果您是正常用户,请点击下方按钮继续访问
如需批量获取数据,请联系管理员授权
继续访问网站
首页
视频区
幼小衔接
▼
拼音启蒙
162
数学启蒙
144
学前检测
56
一年级
▼
一上语文
507
一下语文
363
一上数学
691
一下数学
366
二年级
▼
二上语文
271
二下语文
554
二上数学
572
二下数学
739
三年级
▼
三上语文
240
三下语文
539
三上数学
515
三下数学
594
三上英语
292
三下英语
329
四年级
▼
四上语文
763
四下语文
526
四上数学
842
四下数学
534
四上英语
310
四下英语
241
五年级
▼
五上语文
788
五下语文
599
五上数学
849
五下数学
506
五上英语
297
五下英语
325
六年级
▼
六上语文
750
六下语文
510
六上数学
853
六下数学
571
六上英语
397
六下英语
169
搜索
📢
鸡娃题库:永久免费分享小学1-6年级语文、数学、英语等教辅资源!
visitor_6***3
下载了
【全册必背内容每日早读晚默】四年级下册语文
guest_k***n
下载了
一年级上册10以内加减法口算15套15页
student_r***9
下载了
三年级下册英语期末测试卷《人教PEP版》
user_k***9
下载了
2026春人教版英语四年级下册单词讲解-unit 5
visitor_2***a
下载了
五年级上册北师版数学【课堂练习】
student_2***h
下载了
【期末必考四大专题考点精炼(专题二:课文内容与日积月累)】五年级下册语文
member_d***3
下载了
四年级上册苏教版数学【第七单元测试卷1】
student_t***c
下载了
五年级上册人教PEP版英语【复习考点全练】
guest_6***b
下载了
【第六单元课堂活页作业】六年级上册语文
guest_e***q
下载了
一年级下册语文第三单元测试卷 (1)
六下语文 (510条资源)
全部资源
【期末复习21天冲刺计划】六年级下册语文
六年级 > 六下语文
2026-01-17
【期中复习默写表】六年级下册语文
六年级 > 六下语文
2026-01-17
【期中复习专题05:字音字形标点符号】六年级下册语文
六年级 > 六下语文
2026-01-17
六年级下册语文:第二单元 习作范文(10篇)
六年级 > 六下语文
2026-03-05
【期末复习:文言文阅读专项训练(四)(含答案)】六年级下册语文
六年级 > 六下语文
2026-01-17
【每日打卡-字帖】六年级下册语文
六年级 > 六下语文
2026-01-17
【第二单元-主题阅读技巧:小说之描写篇】六年级下册语文
六年级 > 六下语文
2026-01-17
六年级下册丨语文 小升初常考易错题-文言文阅读检测卷(1)
六年级 > 六下语文
2026-01-26
【2025春-课课贴】六年级下册语文
六年级 > 六下语文
2026-01-17
【第四单元习作:心愿】六年级下册语文
六年级 > 六下语文
2026-01-17
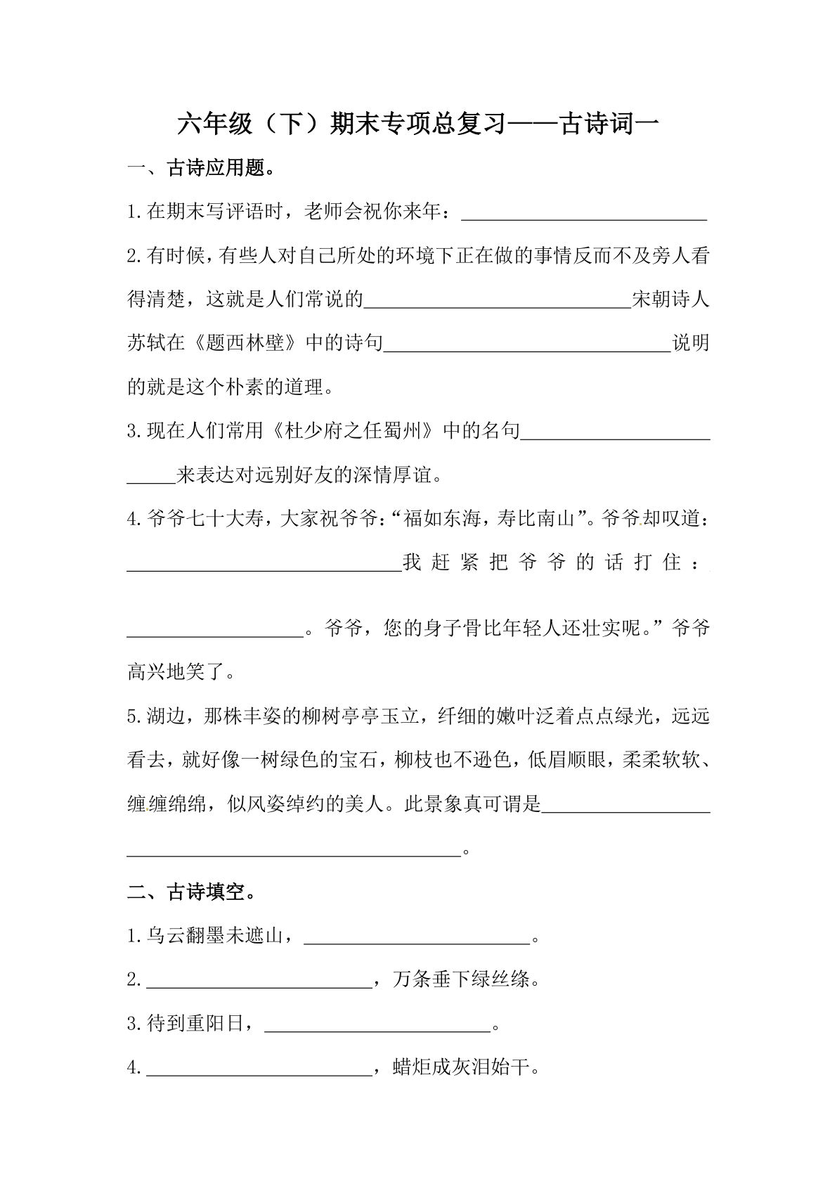
【期末复习:古诗词专项训练(一)(含答案)】六年级下册语文
六年级 > 六下语文
2026-01-17
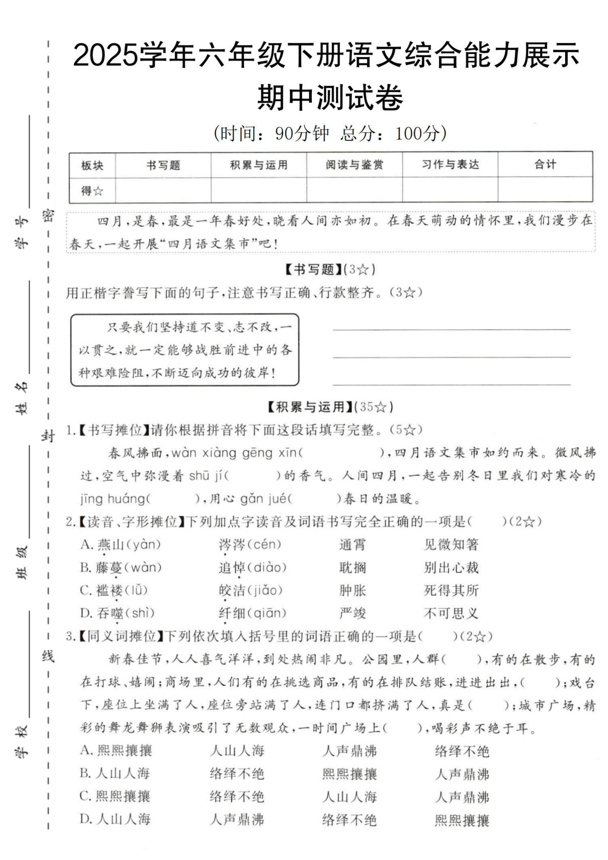
【2025学年-期中综合能力展示卷】六年级下册语文
六年级 > 六下语文
2026-01-18
【每课生字预习表】六年级下册语文
六年级 > 六下语文
2026-01-17
26春六年级下册语文课文必背内容汇总15页
六年级 > 六下语文
2026-01-18
【古诗词专题训练】六年级下册语文
六年级 > 六下语文
2026-01-17
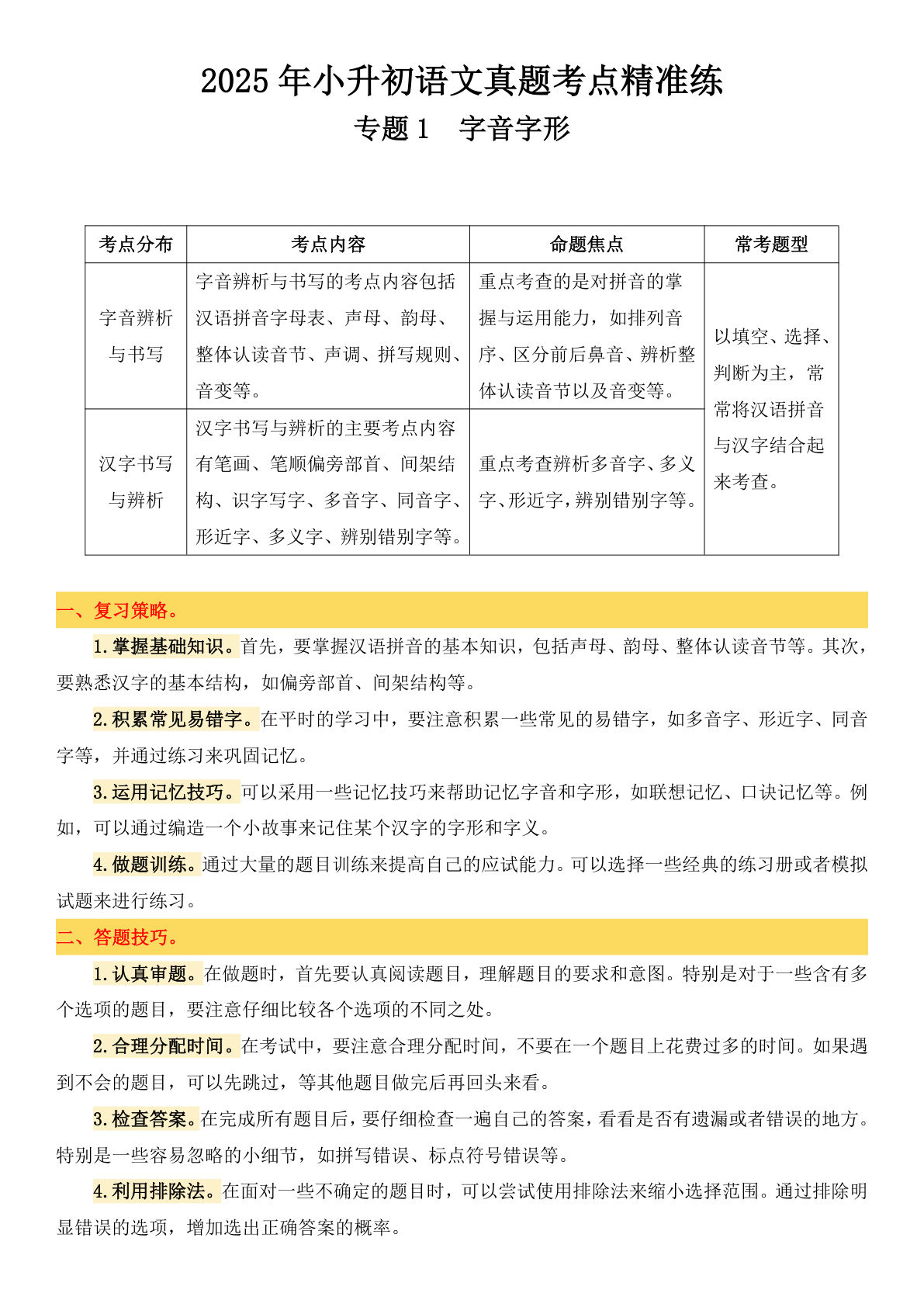
六年级下册语文备考真题分类汇编专题1字音字形
六年级 > 六下语文
2026-01-17
【冲刺100分试卷】六年级下册语文
六年级 > 六下语文
2026-01-17
【25春《53积累与默写》】六年级下册语文
六年级 > 六下语文
2026-01-17
【六年级下册常考易错题-现代文阅读检测卷(2)】六年级下册语文
六年级 > 六下语文
2026-01-17
六年级下册语文之谚语、名言警句填空题
六年级 > 六下语文
2026-01-17
首页
上一页
...
7
8
9
10
11
...
下一页
末页
共 26 页
跳转
×