⚠️ 检测到异常访问行为
系统检测到您的访问模式异常,可能触发了安全保护机制
如果您是正常用户,请点击下方按钮继续访问
如需批量获取数据,请联系管理员授权
继续访问网站
首页
视频区
幼小衔接
▼
拼音启蒙
162
数学启蒙
144
学前检测
56
一年级
▼
一上语文
507
一下语文
369
一上数学
691
一下数学
366
二年级
▼
二上语文
271
二下语文
554
二上数学
572
二下数学
739
三年级
▼
三上语文
240
三下语文
540
三上数学
515
三下数学
594
三上英语
292
三下英语
329
四年级
▼
四上语文
763
四下语文
526
四上数学
842
四下数学
534
四上英语
310
四下英语
241
五年级
▼
五上语文
788
五下语文
599
五上数学
849
五下数学
506
五上英语
297
五下英语
325
六年级
▼
六上语文
750
六下语文
510
六上数学
853
六下数学
571
六上英语
397
六下英语
169
搜索
📢
鸡娃题库:永久免费分享小学1-6年级语文、数学、英语等教辅资源!
guest_6***h
下载了
【黄冈小复习】六年级下册语文
member_g***n
下载了
五年级上册冀教版英语【期中测试卷】
guest_x***g
下载了
三下册??学3-6年级语文阅读理解35个答题技巧
visitor_7***0
下载了
一年级上册苏教版数学【第一单元测试卷1】
student_h***1
下载了
六年级下册语文:第五单元 习作范文(11篇)
user_u***1
下载了
六上册?材积累|描写“春天”
guest_6***t
下载了
六年级上册人教PEP版英语【期末综合质量检测卷】
member_o***7
下载了
五年级上册通用版数学【暑假多边形的面积图形计算专项训练】
student_4***k
下载了
五年级上册冀教版英语【英汉互译小纸条】
guest_x***n
下载了
三年级下册数学【竖式计算题大全】
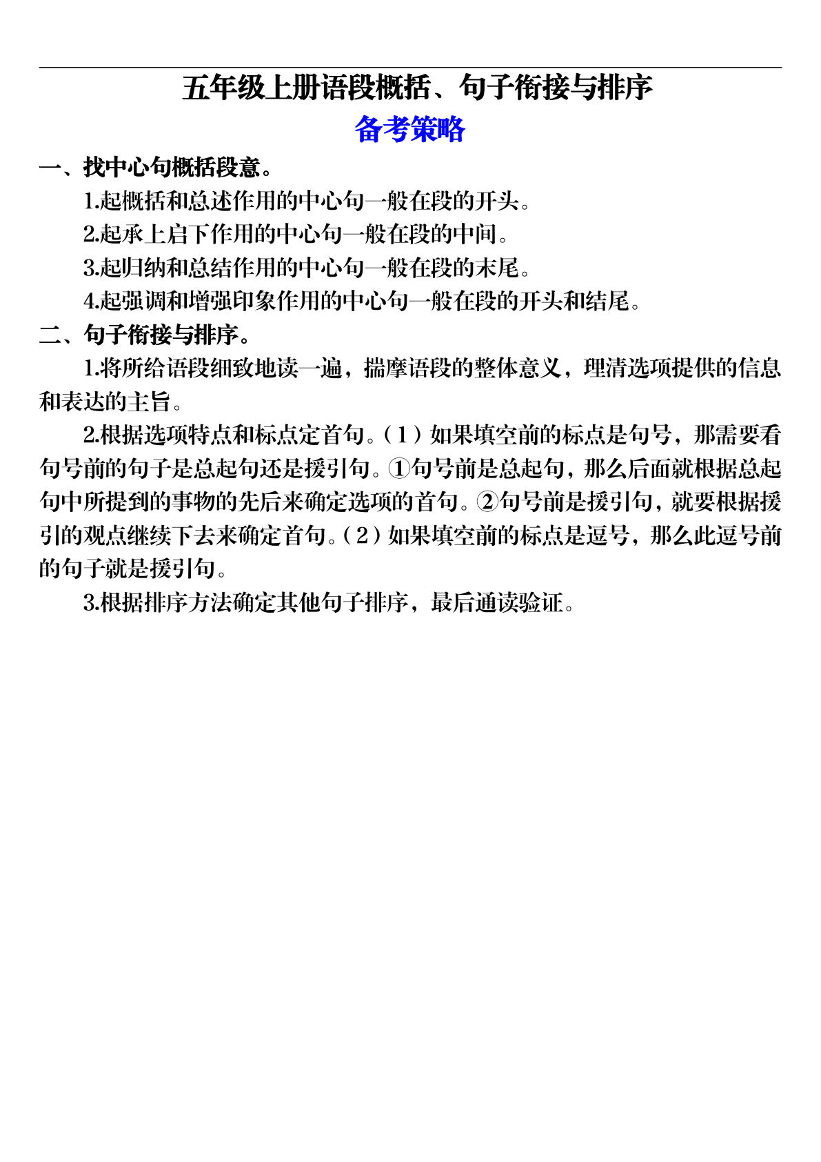
五上语文 (788条资源)
全部资源
五上册100篇每日积累好句好段
五年级 > 五上语文
2026-01-17
【期末复习选择题专项训练】五年级上册语文
五年级 > 五上语文
2026-01-17
五上册??字版-300首古诗(目录,记忆曲线,一页一首大字)
五年级 > 五上语文
2026-01-17
五年级上册语文第五单元情景卷+答案8页
五年级 > 五上语文
2026-01-16
2025秋五年级上册语文1-8单元写字表笔画练习
五年级 > 五上语文
2026-01-16
【全册高频考点知识汇总】五年级上册语文
五年级 > 五上语文
2026-01-17
【第2-3单元学习单】五年级上册语文
五年级 > 五上语文
2026-01-17
五年级上册语文课内阅读理解小纸条(含答案14页)
五年级 > 五上语文
2026-01-16
五年级上册语文每日默写单含答案17页
五年级 > 五上语文
2026-01-16
【期末句子专项训练】五年级上册语文
五年级 > 五上语文
2026-01-17
【新写字表字帖】五年级上册语文
五年级 > 五上语文
2026-01-17
五年级上册语文【1-8单元知识点汇总(共16页)】
五年级 > 五上语文
2026-01-16
【2024年新版教材-课后词语默写表】五年级上册语文
五年级 > 五上语文
2026-01-17
五年级上册语文【语文园地考点词句段运用汇总】
五年级 > 五上语文
2026-01-16
五年级上册语文常考《一词多义》专项汇总5页
五年级 > 五上语文
2026-01-16
【学习单(完整版)】五年级上册语文
五年级 > 五上语文
2026-01-17
【期末复习默写表(古诗、古文、日积月累、成语)】五年级上册语文
五年级 > 五上语文
2026-01-17
【期末情景拼音默写专项练习(空白)】五年级上册语文
五年级 > 五上语文
2026-01-17
【期末字音字形专项训练(14页)】五年级上册语文
五年级 > 五上语文
2026-01-17
【卷面书写练习】五年级上册语文
五年级 > 五上语文
2026-01-17
首页
上一页
...
12
13
14
15
16
...
下一页
末页
共 40 页
跳转
×