⚠️ 检测到异常访问行为
系统检测到您的访问模式异常,可能触发了安全保护机制
如果您是正常用户,请点击下方按钮继续访问
如需批量获取数据,请联系管理员授权
继续访问网站
首页
视频区
幼小衔接
▼
拼音启蒙
162
数学启蒙
144
学前检测
56
一年级
▼
一上语文
507
一下语文
369
一上数学
691
一下数学
366
二年级
▼
二上语文
271
二下语文
554
二上数学
572
二下数学
739
三年级
▼
三上语文
240
三下语文
540
三上数学
515
三下数学
594
三上英语
292
三下英语
329
四年级
▼
四上语文
763
四下语文
526
四上数学
842
四下数学
534
四上英语
310
四下英语
241
五年级
▼
五上语文
788
五下语文
599
五上数学
849
五下数学
506
五上英语
297
五下英语
325
六年级
▼
六上语文
750
六下语文
510
六上数学
853
六下数学
571
六上英语
397
六下英语
169
搜索
📢
鸡娃题库:永久免费分享小学1-6年级语文、数学、英语等教辅资源!
visitor_7***7
下载了
四年级上册数学第五单元测试卷2《冀教版》
user_9***6
下载了
四年级上册数学【角的度量考点专项】
guest_9***t
下载了
人教版26春二年级数学下册思维通关《小学学霸作业本》
user_8***u
下载了
一年级下册语文+《识字表》每日打卡
student_p***2
下载了
五年级下册人教版数学【期中专项复习(11大专项)(答案)】
user_3***8
下载了
六年级上册西师版数学【知识点汇总】
user_5***4
下载了
三年级下册人教PEP版英语【25春-课时《典中点》46-84页】
member_1***r
下载了
五年级上册冀教版数学【预习卡】
user_3***8
下载了
五年级下册冀教版数学【知识清单】
user_0***e
下载了
一年级上册苏教版数学【期中测试卷1】
四上语文 (763条资源)
全部资源
【每日词语默写单】四年级上册语文
四年级 > 四上语文
2026-01-16
四年级上册语文【25年新版暑假练习(识字表)字帖46页】
四年级 > 四上语文
2026-01-15
【同步精讲字卡(共10页)】四年级上册语文
四年级 > 四上语文
2026-01-16
【阅读专项提升-专题07.理解词语的含义】四年级上册语文
四年级 > 四上语文
2026-01-16
【25秋四年级上册语文1-8单元基础知识默写单(含答案18页)
四年级 > 四上语文
2026-01-15
四年级上册语文第18课《牛和鹅》重点及主题归纳
四年级 > 四上语文
2026-01-16
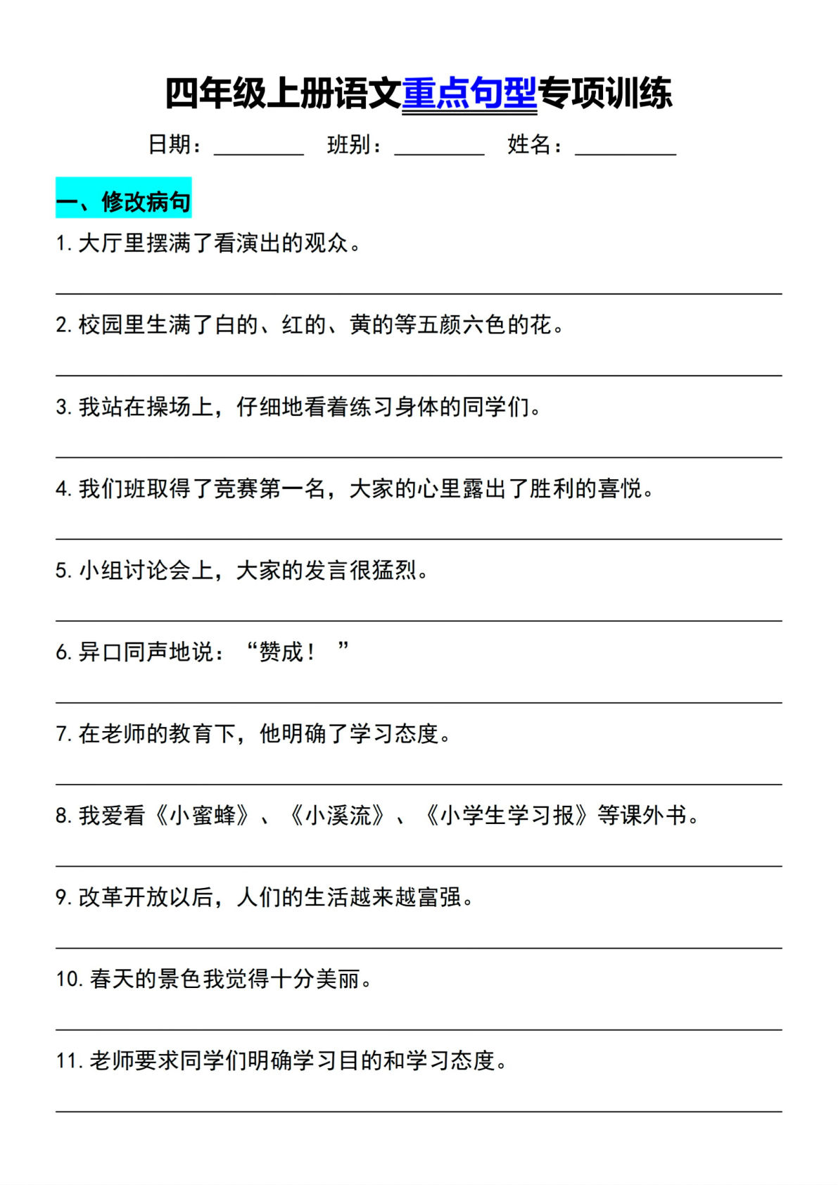
四年级上册语文重点句型专项训练
四年级 > 四上语文
2026-01-15
四年级上册语文【25秋-期中主题情境卷】
四年级 > 四上语文
2026-01-15
【期末古诗文及名言谚语情境默写(50题)】四年级上册语文
四年级 > 四上语文
2026-01-16
【木头马阅读小卷】四年级上册语文
四年级 > 四上语文
2026-01-16
【1-8单元词语闯关表】四年级上册语文
四年级 > 四上语文
2026-01-16
【期末复习资料】四年级上册语文
四年级 > 四上语文
2026-01-16
【培优小状元快乐读书吧阅读测试】四年级上册语文
四年级 > 四上语文
2026-01-16
四年级上册语文【期末复习1-8单元考点总结(答案)】
四年级 > 四上语文
2026-01-15
四上册【阅读理解35个答题技巧】3-6年级语文
四年级 > 四上语文
2026-01-16
四上册每日晨读童话篇
四年级 > 四上语文
2026-01-16
四年级上册语文【字帖(生字 词语)】
四年级 > 四上语文
2026-01-15
【第一单元基础知识巩固提升(含答案)】四年级上册语文
四年级 > 四上语文
2026-01-16
四年级上册语文第6课《夜间飞行的秘密》课文详解知识
四年级 > 四上语文
2026-01-16
四年级上册语文【实用书写字帖(15页)】
四年级 > 四上语文
2026-01-15
首页
上一页
...
14
15
16
17
18
...
下一页
末页
共 39 页
跳转
×