⚠️ 检测到异常访问行为
系统检测到您的访问模式异常,可能触发了安全保护机制
如果您是正常用户,请点击下方按钮继续访问
如需批量获取数据,请联系管理员授权
继续访问网站
首页
视频区
幼小衔接
▼
拼音启蒙
162
数学启蒙
144
学前检测
56
一年级
▼
一上语文
507
一下语文
369
一上数学
691
一下数学
366
二年级
▼
二上语文
271
二下语文
554
二上数学
572
二下数学
739
三年级
▼
三上语文
240
三下语文
540
三上数学
515
三下数学
594
三上英语
292
三下英语
329
四年级
▼
四上语文
763
四下语文
526
四上数学
842
四下数学
534
四上英语
310
四下英语
241
五年级
▼
五上语文
788
五下语文
599
五上数学
849
五下数学
506
五上英语
297
五下英语
325
六年级
▼
六上语文
750
六下语文
510
六上数学
853
六下数学
571
六上英语
397
六下英语
169
搜索
📢
鸡娃题库:永久免费分享小学1-6年级语文、数学、英语等教辅资源!
user_0***x
下载了
六年级下册冀教版数学【七彩口算题卡】
visitor_9***9
下载了
五年级下册译林版英语【Unit3课时2】
student_c***z
下载了
四年级上册苏教版数学【随堂口算】
user_4***x
下载了
三年级上册外研版三起点英语【24秋-单元基础过关】
visitor_e***q
下载了
一年级上册数学第一单元测试卷《冀教版》
student_8***h
下载了
四年级上册数学【角度测量复习小纸条】
member_f***7
下载了
三年级下册语文1-8单元课后小练笔范文(37页)
student_7***7
下载了
【期末复习:情景默写专项练习(根据语境写词语)(70道)】五年级上册语文
member_2***4
下载了
四年级上册PEP版英语期中语法专项复习
student_9***3
下载了
24-25学年一年级下册语文期末试卷三(含答案9页)
四上语文 (763条资源)
全部资源
四年级上册语文★第五单元知识点梳理总结7页
四年级 > 四上语文
2026-01-15
【句子练习专项卷】四年级上册语文
四年级 > 四上语文
2026-01-16
四年级上册语文课内成语词语汇总清单
四年级 > 四上语文
2026-01-15
四年级上册语文交流平台及口语交际专题训练21页
四年级 > 四上语文
2026-01-15
【期中专项复习专题01-字音辨析(考点+试题)】四年级上册语文
四年级 > 四上语文
2026-01-16
【期末全册考点梳理】四年级上册语文
四年级 > 四上语文
2026-01-16
【全册知识点总结测试题】四年级上册语文
四年级 > 四上语文
2026-01-16
【必背内容打卡表+填空表】四年级上册语文
四年级 > 四上语文
2026-01-16
【单元考点清单】四年级上册语文
四年级 > 四上语文
2026-01-16
【句式转换每日一练小纸条】四年级上册语文
四年级 > 四上语文
2026-01-16
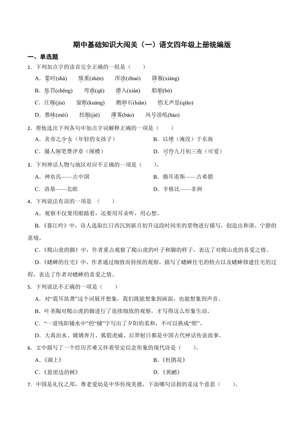
【期中基础知识大闯关(一)(含答案)】四年级上册语文
四年级 > 四上语文
2026-01-16
【2024秋-彩色课课贴】四年级上册语文
四年级 > 四上语文
2026-01-16
四年级上册语文《课内阅读》每日一篇专练(15页)
四年级 > 四上语文
2026-01-15
【期末试卷(01)】四年级上册语文
四年级 > 四上语文
2026-01-16
四年级上册语文生字汇总内容(拼音音序部首笔画结构组词)
四年级 > 四上语文
2026-01-15
四上册【阅读理解每日一练(修辞手法篇)】小学语文
四年级 > 四上语文
2026-01-16
【修改病句每日一练小纸条(含答案)】四年级上册语文
四年级 > 四上语文
2026-01-16
四年级上册语文【每日10分钟默写小纸条68天(含答案47页)】
四年级 > 四上语文
2026-01-15
四年级上册语文第19课《一只窝囊的大老虎》重点及主题归纳
四年级 > 四上语文
2026-01-16
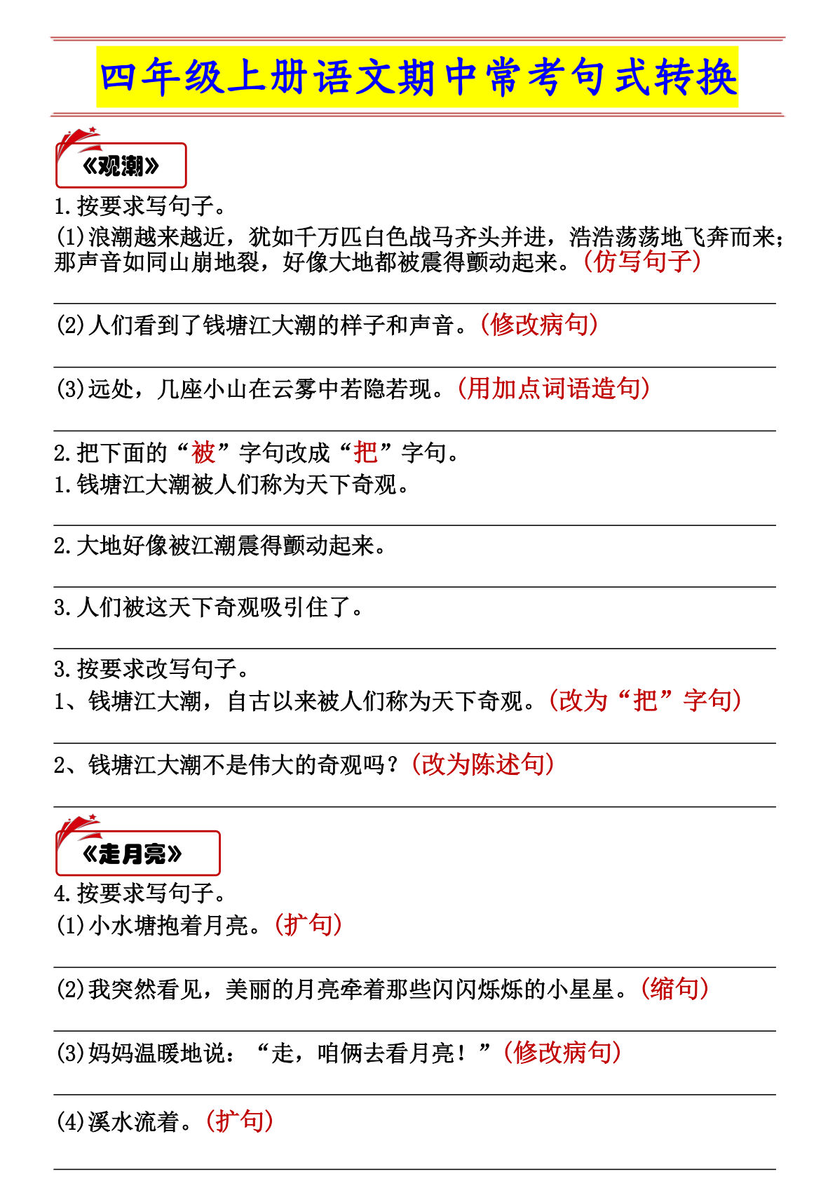
【期中常考句式转换】四年级上册语文
四年级 > 四上语文
2026-01-16
首页
上一页
...
12
13
14
15
16
...
下一页
末页
共 39 页
跳转
×