⚠️ 检测到异常访问行为
系统检测到您的访问模式异常,可能触发了安全保护机制
如果您是正常用户,请点击下方按钮继续访问
如需批量获取数据,请联系管理员授权
继续访问网站
首页
视频区
幼小衔接
▼
拼音启蒙
162
数学启蒙
144
学前检测
56
一年级
▼
一上语文
507
一下语文
363
一上数学
691
一下数学
366
二年级
▼
二上语文
271
二下语文
554
二上数学
572
二下数学
739
三年级
▼
三上语文
240
三下语文
539
三上数学
515
三下数学
594
三上英语
292
三下英语
329
四年级
▼
四上语文
763
四下语文
526
四上数学
842
四下数学
534
四上英语
310
四下英语
241
五年级
▼
五上语文
788
五下语文
599
五上数学
849
五下数学
506
五上英语
297
五下英语
325
六年级
▼
六上语文
750
六下语文
510
六上数学
853
六下数学
571
六上英语
397
六下英语
169
搜索
📢
鸡娃题库:永久免费分享小学1-6年级语文、数学、英语等教辅资源!
visitor_1***4
下载了
25年一年级上册语文第二单元达标测试卷
visitor_2***y
下载了
三年级上册数学三位数乘除一位数计算综合练习30套
user_k***t
下载了
六年级上册人教版数学【期末复习·终极压轴版(原卷版)】
user_c***z
下载了
二年级下册北师大版数学【53单元提优练习】
member_1***t
下载了
24秋青岛54版一年级上册数学第二单元课时练2.4+10的认识(分层作业)
visitor_9***9
下载了
24-25四年级下册数学(北师版)期末试卷5
guest_1***2
下载了
三年级下册数学【期末复习21天冲刺计划】
student_9***d
下载了
25春一年级下册人教数学期末测评卷(一遍过)含答案
visitor_9***3
下载了
2025年一年级下册语文识字表注音练习
guest_0***5
下载了
一年级下册数学【认识人民币(精讲+练习)】
五下数学 (506条资源)
全部资源
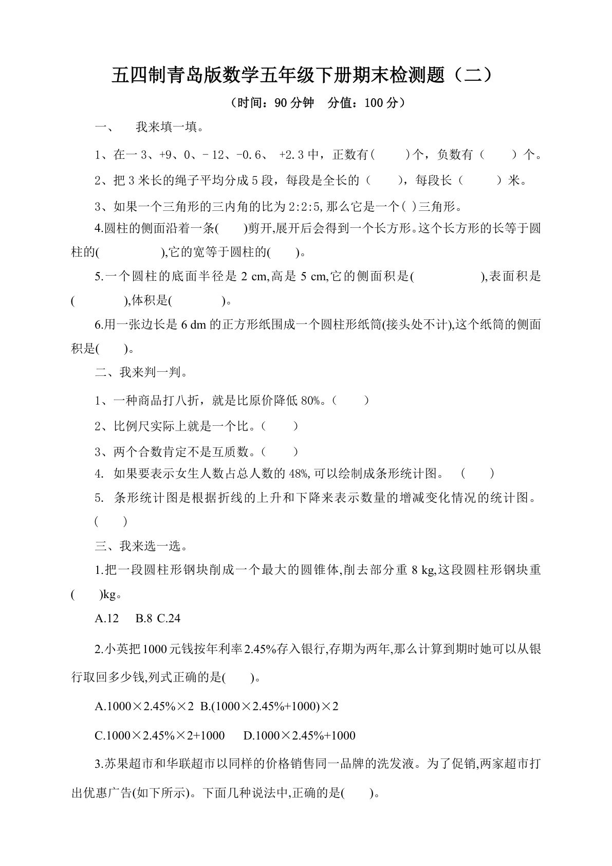
【精品推荐】54制青岛版数学五年级下册期末检测题附答案(二)
五年级 > 五下数学
2026-01-17
五年级下册数学【概念及公式】
五年级 > 五下数学
2026-01-17
五年级下册苏教版数学【第二单元:折线统计图·单元复习篇(解析版)】
五年级 > 五下数学
2026-01-17
五年级下册数学【分数通分约分专项训练】
五年级 > 五下数学
2026-01-17
五年级下册《数学火车行驶问题》
五年级 > 五下数学
2026-01-17
五年级下册苏教版数学【期末复习·终极压轴版(解析版)】
五年级 > 五下数学
2026-01-17
五年级下册青岛63制数学【53单元提优练习】
五年级 > 五下数学
2026-01-17
五年级下册数学【单元知识点及概念填空卷】
五年级 > 五下数学
2026-01-17
五年级下册数学【思维提升十大类应用题汇总】
五年级 > 五下数学
2026-01-17
五年级下册人教版数学1-8单元知识点汇总(共37页)
五年级 > 五下数学
2026-01-17
五年级下册西师版数学【25版-练习帮】
五年级 > 五下数学
2026-01-17
五年级下册数学【期末七大必考专项】
五年级 > 五下数学
2026-01-17
五年级下册苏教版数学【期中考试真题分类汇编填空题二】
五年级 > 五下数学
2026-01-17
五年级下册冀教版数学【第三单元测试卷.1】
五年级 > 五下数学
2026-01-17
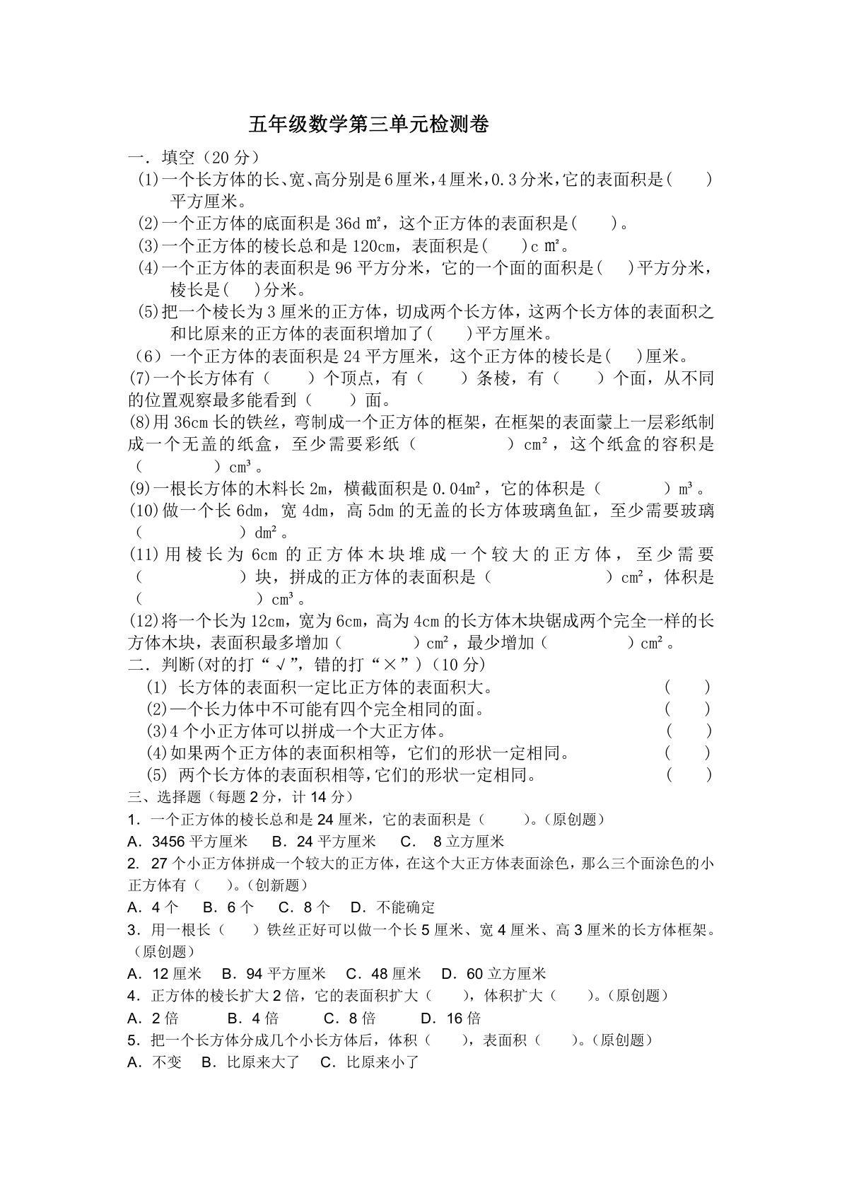
五年级下册人教版数学【第三单元:长方体和正方体专项练习】
五年级 > 五下数学
2026-01-17
五年级下册西师数学期末测试卷(答案
五年级 > 五下数学
2026-01-17
五年级下册冀教版数学【单元跟踪测试卷】
五年级 > 五下数学
2026-01-17
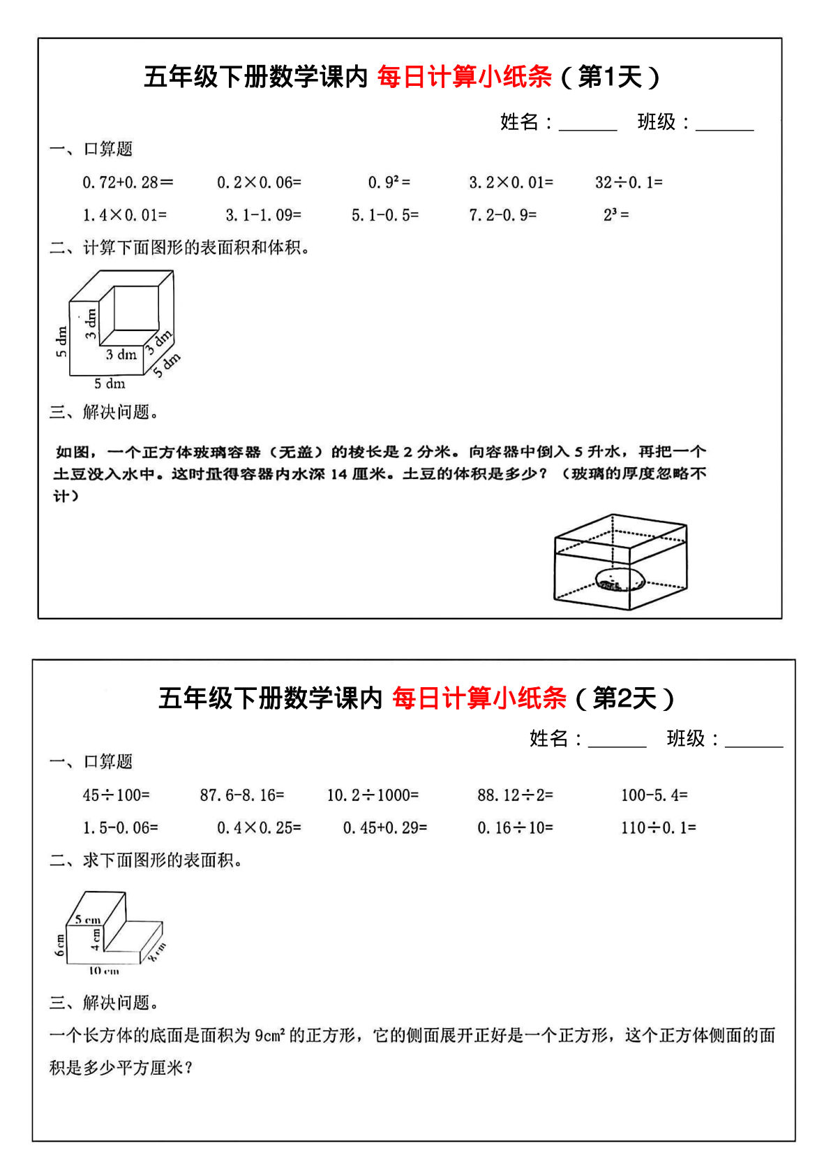
五年级下册数学【课内每日计算小纸条(6天)】
五年级 > 五下数学
2026-01-17
五年级下册苏教版数学【第一单元:简易方程·单元复习篇(解析版)】
五年级 > 五下数学
2026-01-17
五年级下册西师版数学期中测试卷.1
五年级 > 五下数学
2026-01-17
首页
上一页
1
2
3
4
...
下一页
末页
共 26 页
跳转
×