⚠️ 检测到异常访问行为
系统检测到您的访问模式异常,可能触发了安全保护机制
如果您是正常用户,请点击下方按钮继续访问
如需批量获取数据,请联系管理员授权
继续访问网站
首页
视频区
幼小衔接
▼
拼音启蒙
162
数学启蒙
144
学前检测
56
一年级
▼
一上语文
507
一下语文
363
一上数学
691
一下数学
366
二年级
▼
二上语文
271
二下语文
554
二上数学
572
二下数学
739
三年级
▼
三上语文
240
三下语文
539
三上数学
515
三下数学
594
三上英语
292
三下英语
329
四年级
▼
四上语文
763
四下语文
526
四上数学
842
四下数学
534
四上英语
310
四下英语
241
五年级
▼
五上语文
788
五下语文
599
五上数学
849
五下数学
506
五上英语
297
五下英语
325
六年级
▼
六上语文
750
六下语文
510
六上数学
853
六下数学
571
六上英语
397
六下英语
169
搜索
📢
鸡娃题库:永久免费分享小学1-6年级语文、数学、英语等教辅资源!
student_8***w
下载了
四年级上册数学第六单元测试卷3《冀教版》
member_l***7
下载了
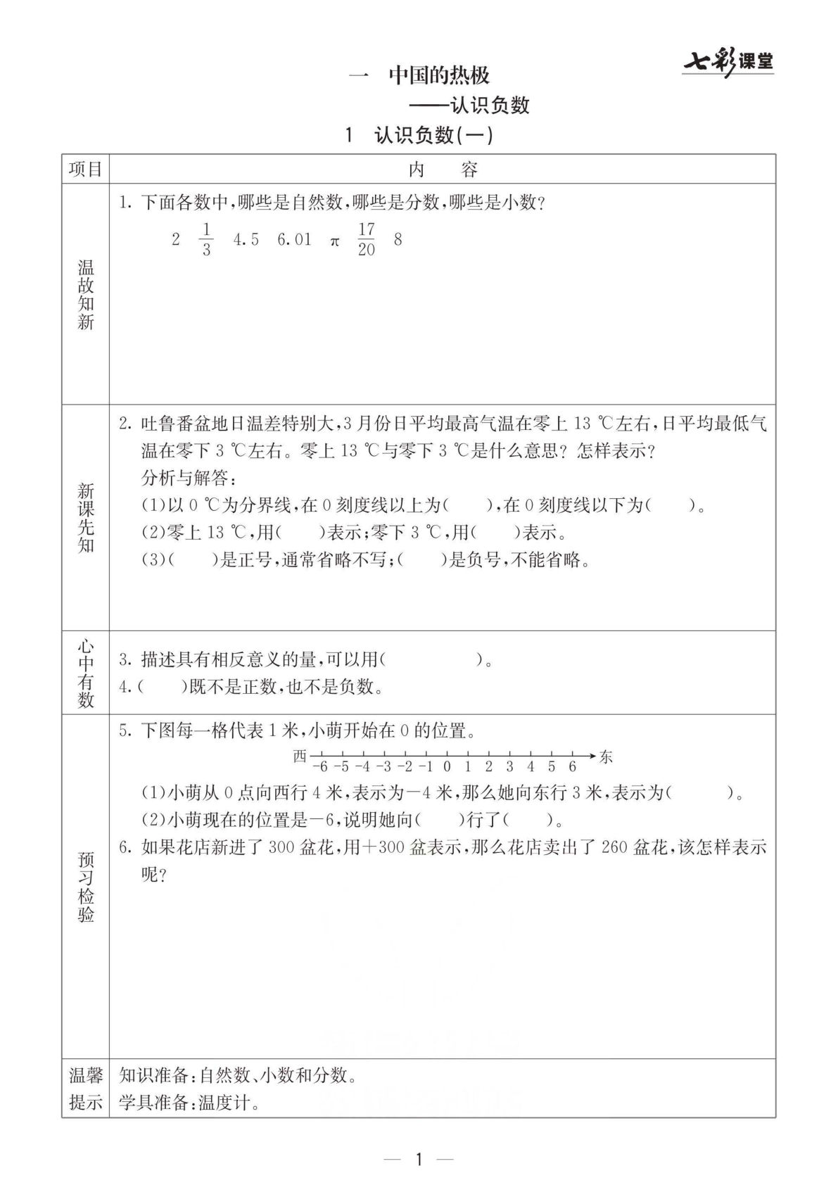
五年级下册数学(北师大)预习-练习帮
member_3***6
下载了
一下册2024-2025学年度第二学期一年级语文第六单元综合素养测评
user_v***9
下载了
四年级上册英语第二单元测试卷1《冀教版》
member_1***8
下载了
【2024-2025年第一学期期末名校真题检测卷】四年级上册语文
member_n***p
下载了
25秋二年级上册数学期末押题模拟测试卷五套(苏教版含答案25页)
visitor_s***6
下载了
二年级上册数学【应用题(178题)】
visitor_n***5
下载了
六年级下册数学【必背重点知识点汇总】
user_z***h
下载了
四年级下册人教PEP版英语【试卷-教育世家状元卷】
member_8***7
下载了
五年级下册冀教版数学【黄冈小复习】
五下数学 (506条资源)
全部资源
五年级下册苏教版数学【第二单元检测卷.1】
五年级 > 五下数学
2026-01-17
五年级下册冀教版数学【期中检测卷3】
五年级 > 五下数学
2026-01-17
五年级下册西师版数学【名校百分卷】
五年级 > 五下数学
2026-01-17
五年级下册苏教版数学【期末综合测试卷】
五年级 > 五下数学
2026-01-17
五年级下册青岛63制数学【预习卡】
五年级 > 五下数学
2026-01-17
五年级下册册数学预习卡.《西师版》
五年级 > 五下数学
2026-01-17
五年级下册数学【常考重难点易错题专项练习】
五年级 > 五下数学
2026-01-17
五年级下册人教版数学【期末复习大综合-解答题-分数的加法和减法(专项突破)】
五年级 > 五下数学
2026-01-17
五年级下册数学期末测试卷《西师版》.2
五年级 > 五下数学
2026-01-17
24-25五年级下册西师版数学期末试卷一(含答案18页)
五年级 > 五下数学
2026-01-17
五年级下册冀教版数学【期末计算日日清】
五年级 > 五下数学
2026-01-17
五年级下册数学荣兴德口算(BS)
五年级 > 五下数学
2026-02-11
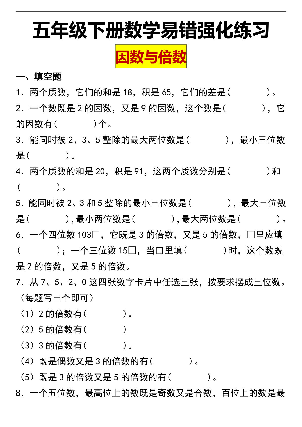
五年级下册数学【因数与倍数易错题专项强化练习】
五年级 > 五下数学
2026-01-17
西师版五年级数学下(XS版)测试卷 典中点
五年级 > 五下数学
2026-03-27
五年级下册数学《寒假作业》每日一练(30天)
五年级 > 五下数学
2026-02-01
五年级下册人教版数学【2025学年-第一次月考质量精编卷】
五年级 > 五下数学
2026-01-17
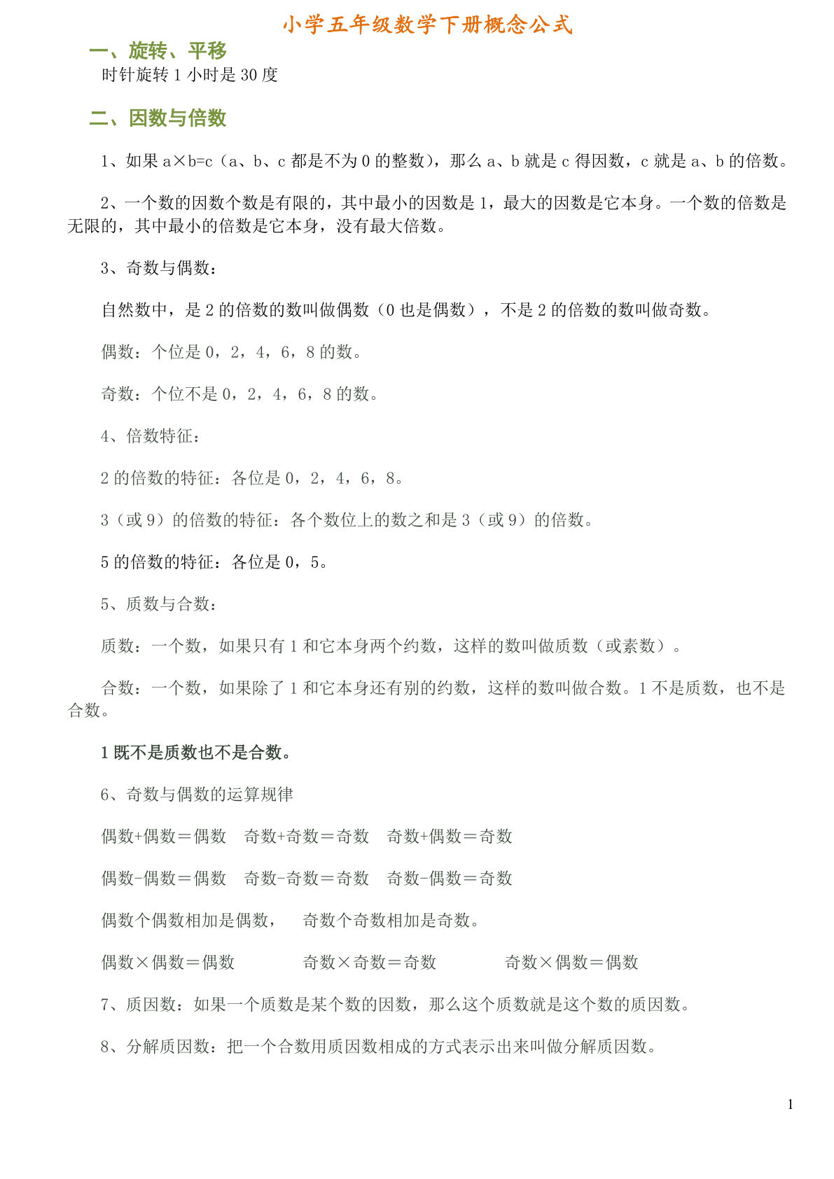
五年级下册数学【概念及公式】
五年级 > 五下数学
2026-01-17
五年级下册数学【常考重点分数除法计算题专项训练】
五年级 > 五下数学
2026-01-17
五年级下册数学【专题满分特训练习卷】pdf
五年级 > 五下数学
2026-01-17
五年级下册数学【重难点分数加减法专项练习】
五年级 > 五下数学
2026-01-17
首页
上一页
1
2
3
4
5
...
下一页
末页
共 26 页
跳转
×