⚠️ 检测到异常访问行为
系统检测到您的访问模式异常,可能触发了安全保护机制
如果您是正常用户,请点击下方按钮继续访问
如需批量获取数据,请联系管理员授权
继续访问网站
首页
视频区
幼小衔接
▼
拼音启蒙
162
数学启蒙
144
学前检测
56
一年级
▼
一上语文
507
一下语文
363
一上数学
691
一下数学
366
二年级
▼
二上语文
271
二下语文
554
二上数学
572
二下数学
739
三年级
▼
三上语文
240
三下语文
539
三上数学
515
三下数学
594
三上英语
292
三下英语
329
四年级
▼
四上语文
763
四下语文
526
四上数学
842
四下数学
534
四上英语
310
四下英语
241
五年级
▼
五上语文
788
五下语文
599
五上数学
849
五下数学
506
五上英语
297
五下英语
325
六年级
▼
六上语文
750
六下语文
510
六上数学
853
六下数学
571
六上英语
397
六下英语
169
搜索
📢
鸡娃题库:永久免费分享小学1-6年级语文、数学、英语等教辅资源!
member_f***1
下载了
四年级上册北师版数学周末小练习
student_l***3
下载了
【25三年级下册数学第三单元复式统计表四大考点(人教版8页)
user_9***d
下载了
五下册【人教版】2025年五年级数学第三单元夺冠金卷
member_p***k
下载了
【精选】三年级上册数学《万以内的加法和减法(一)》测试卷(人教版含答案)
member_a***u
下载了
五年级上册数学图形与几何专项测试卷《青岛54版》
user_4***7
下载了
三年级上册数学【期末应用题训练-拔高卷】
guest_c***6
下载了
【期中复习:单元必背知识点】一年级上册语文
guest_0***9
下载了
三年级上册英语第三单元测试卷2《外研版》
visitor_2***1
下载了
三年级下册数学第二单元测试卷01《西师版》
guest_7***1
下载了
第一单元 退位减法的实际问题(分层作业):一年级数学下册(西师大版)
四下数学 (534条资源)
全部资源
四年级下册数学【口算题】
四年级 > 四下数学
2026-01-16
四年级下册青岛63制数学【第二单元检测卷.1】
四年级 > 四下数学
2026-01-16
四年级下册数学期中测试卷2
四年级 > 四下数学
2026-01-16
四年级下册北师版数学【25春-期中测试卷(5套)】
四年级 > 四下数学
2026-01-16
4.3【满分必刷应用题《三角形》专项训练】四年级下册数学(1)
四年级 > 四下数学
2026-01-16
四年级下册数学人教版综合素质达标试卷
四年级 > 四下数学
2026-02-22
四年级下册青岛63制数学【第三单元测试卷.1】
四年级 > 四下数学
2026-01-16
四年级下册北师版数学【第三单元小数乘法(空白)】
四年级 > 四下数学
2026-01-16
四年级下册人教版数学【期中综合能力提升测试卷(附参考答案)】
四年级 > 四下数学
2026-01-16
四年级下册北师版数学【课前预习单】
四年级 > 四下数学
2026-01-16
四年级下册数学【口算题(1200道)】
四年级 > 四下数学
2026-01-16
四年级下册数学期末测试卷.1《苏教版》
四年级 > 四下数学
2026-01-16
四年级下册苏教版数学【期中复习·终极压轴版(解析版)23页】
四年级 > 四下数学
2026-01-16
第17讲 数数图形—四年级下册奥数
四年级 > 四下数学
2026-01-16
四年级下册数学【列式计算专项练习】
四年级 > 四下数学
2026-01-16
四年级下册冀教版数学【课时练-作业帮】
四年级 > 四下数学
2026-01-16
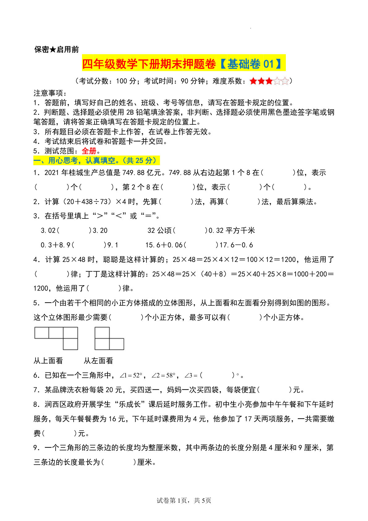
四年级数学下册期末押题卷【基础卷01】
四年级 > 四下数学
2026-01-16
四年级下册数学【和差倍、行程及面积问题专项练习】
四年级 > 四下数学
2026-01-16
四年级下册苏教版数学【第二单元认识多位数·提高篇【八大考点】(解析版)】
四年级 > 四下数学
2026-01-16
四年级下册人教版数学【答案-七彩练霸课课练】
四年级 > 四下数学
2026-01-16
首页
上一页
...
19
20
21
22
23
...
下一页
末页
共 27 页
跳转
×