⚠️ 检测到异常访问行为
系统检测到您的访问模式异常,可能触发了安全保护机制
如果您是正常用户,请点击下方按钮继续访问
如需批量获取数据,请联系管理员授权
继续访问网站
首页
视频区
幼小衔接
▼
拼音启蒙
162
数学启蒙
144
学前检测
56
一年级
▼
一上语文
507
一下语文
363
一上数学
691
一下数学
366
二年级
▼
二上语文
271
二下语文
554
二上数学
572
二下数学
739
三年级
▼
三上语文
240
三下语文
539
三上数学
515
三下数学
594
三上英语
292
三下英语
329
四年级
▼
四上语文
763
四下语文
526
四上数学
842
四下数学
534
四上英语
310
四下英语
241
五年级
▼
五上语文
788
五下语文
599
五上数学
849
五下数学
506
五上英语
297
五下英语
325
六年级
▼
六上语文
750
六下语文
510
六上数学
853
六下数学
571
六上英语
397
六下英语
169
搜索
📢
鸡娃题库:永久免费分享小学1-6年级语文、数学、英语等教辅资源!
guest_3***j
下载了
六年级下册人教精通版英语【课时练-七彩练霸】
user_8***8
下载了
六年级上册北师版数学【2024秋《53单元归类复习》】
member_h***9
下载了
一年级下册数学【100以内混合加减第81~100篇】
guest_k***g
下载了
五年级上册数学【期中复习:高频易错计算题精选五套试题(考查1-4单元)】
student_9***q
下载了
【期中质量调研试卷02】一年级下册语文
visitor_6***0
下载了
五年级上册英语【期末专项复习-24年书面表达专项】
visitor_2***0
下载了
四年级上册人教PEP版英语阅读每日一练小纸条
member_3***a
下载了
四年级下册译林版英语【单词晨读晚默】
member_7***1
下载了
六年级上册数学【期末复习专项提升:盈亏问题】
user_1***4
下载了
25年三年级上册语文第二单元拔尖检测卷
四下语文 (526条资源)
全部资源
四年级下册语文预习一类字组词造句22页
四年级 > 四下语文
2026-01-16
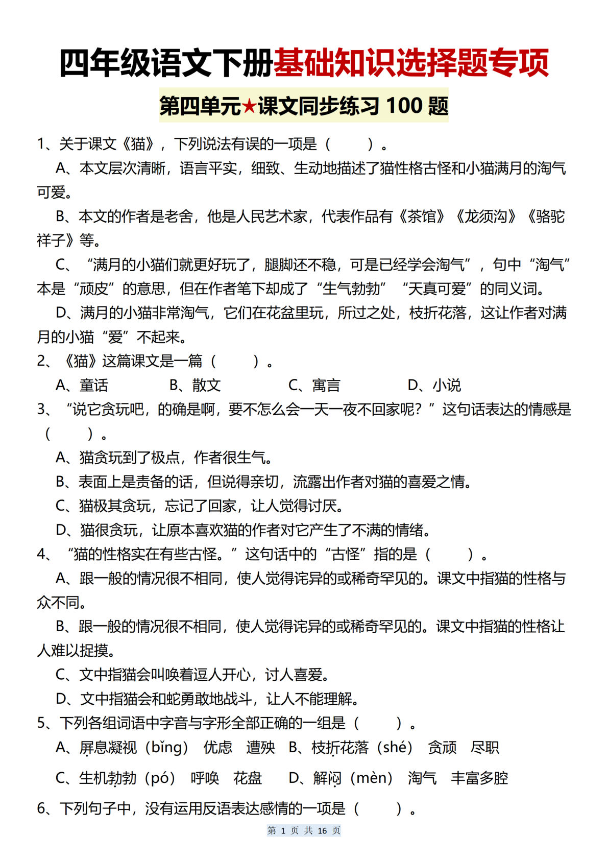
【第四单元基础知识选择题专项(100题)】四年级下册语文
四年级 > 四下语文
2026-01-16
【课本必背内容汇总】四年级下册语文
四年级 > 四下语文
2026-01-16
【词句段运用专项训练】四年级下册语文
四年级 > 四下语文
2026-01-16
【句子专项练习.2】四年级下册语文
四年级 > 四下语文
2026-01-16
四年级下册语文1-8单元习作精选范文集
四年级 > 四下语文
2026-01-16
【1-4单元基础默写检查-含答案】四年级下册语文
四年级 > 四下语文
2026-01-16
【必背知识点汇总】四年级下册语文
四年级 > 四下语文
2026-01-16
【课后生字组词(可剪裁贴书)】四年级下册语文
四年级 > 四下语文
2026-01-16
【1-8单元重点知识梳理】四年级下册语文
四年级 > 四下语文
2026-01-16
【期中1-4单元选择题专练(空白)】四年级下册语文
四年级 > 四下语文
2026-01-16
【第一单元检测试卷(三)】四年级下册语文
四年级 > 四下语文
2026-01-16
25年人教版四年级下册语文第四单元测试卷 (2)
四年级 > 四下语文
2026-01-16
【期末专项复习小测按要求写句子专项(共38组)-含答案】四年级下册语文
四年级 > 四下语文
2026-01-16
【1-8单元基础知识默写单】四年级下册语文
四年级 > 四下语文
2026-01-16
【预习单】四年级下册语文
四年级 > 四下语文
2026-01-16
【期末《课内阅读理解》押题篇目(空白)】四年级下册语文
四年级 > 四下语文
2026-01-16
【期中常考七大重点题型专项训练】四年级下册语文
四年级 > 四下语文
2026-01-16
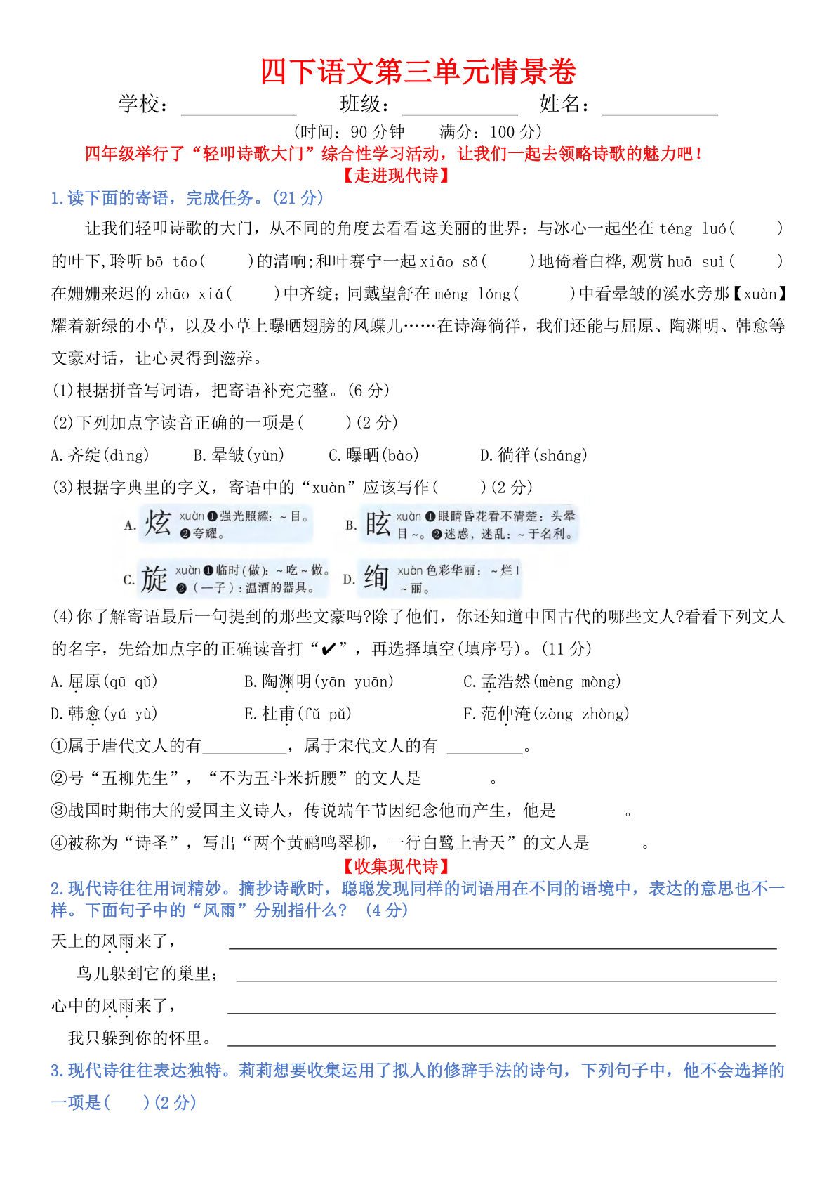
【第三单元情景卷+答案】四年级下册语文
四年级 > 四下语文
2026-01-16
四下册??学3-6年级语文阅读理解35个答题技巧
四年级 > 四下语文
2026-01-16
首页
上一页
...
2
3
4
5
6
...
下一页
末页
共 27 页
跳转
×