⚠️ 检测到异常访问行为
系统检测到您的访问模式异常,可能触发了安全保护机制
如果您是正常用户,请点击下方按钮继续访问
如需批量获取数据,请联系管理员授权
继续访问网站
首页
视频区
幼小衔接
▼
拼音启蒙
162
数学启蒙
144
学前检测
56
一年级
▼
一上语文
507
一下语文
363
一上数学
691
一下数学
366
二年级
▼
二上语文
271
二下语文
554
二上数学
572
二下数学
739
三年级
▼
三上语文
240
三下语文
539
三上数学
515
三下数学
594
三上英语
292
三下英语
329
四年级
▼
四上语文
763
四下语文
526
四上数学
842
四下数学
534
四上英语
310
四下英语
241
五年级
▼
五上语文
788
五下语文
599
五上数学
849
五下数学
506
五上英语
297
五下英语
325
六年级
▼
六上语文
750
六下语文
510
六上数学
853
六下数学
571
六上英语
397
六下英语
169
搜索
📢
鸡娃题库:永久免费分享小学1-6年级语文、数学、英语等教辅资源!
user_d***6
下载了
【快乐读书吧知识整理】四年级下册语文
guest_u***7
下载了
25三年级上册数学【母题解题技巧】(共27类)
user_8***l
下载了
三年级下册人教版数学【第一单元检测卷②】
visitor_2***4
下载了
【25一年级下册数学期中复习八大专项合集(20页)
user_s***j
下载了
六年级上册人教版数学【单元课课贴】
user_4***2
下载了
二年级下册数学试卷-《跟踪检测卷》西师XS版(单元期中期末全册)
guest_g***2
下载了
【海豚试卷】一年级(上)数学期末复习八大专项合集(上)
user_4***n
下载了
二年级下册数学【25春-期中拔尖测试卷(含答案5页)】
student_k***7
下载了
五上册年级语文成语情境填空专项练习(空白+答案)26页
guest_6***2
下载了
六年级上册数学【同步课本每日一练小纸条(带答案)】
四下数学 (534条资源)
全部资源
四年级下册人教版数学【期中测试卷.2】
四年级 > 四下数学
2026-01-16
第19讲 应用题(二)—四年级下册奥数
四年级 > 四下数学
2026-01-16
四年级下册冀教版数学【黄冈密卷5-9单元和期末专项】
四年级 > 四下数学
2026-01-16
四年级下册数学期末测试卷.3《北师版》
四年级 > 四下数学
2026-01-16
四年级下册数学人教版每日计算73天
四年级 > 四下数学
2026-02-22
四年级下册人教版数学【三角形的度数专项】
四年级 > 四下数学
2026-01-16
四年级下册北师版数学【2025春-王朝霞活页计算】
四年级 > 四下数学
2026-01-16
四年级下册人教版数学【黄冈名卷】
四年级 > 四下数学
2026-01-16
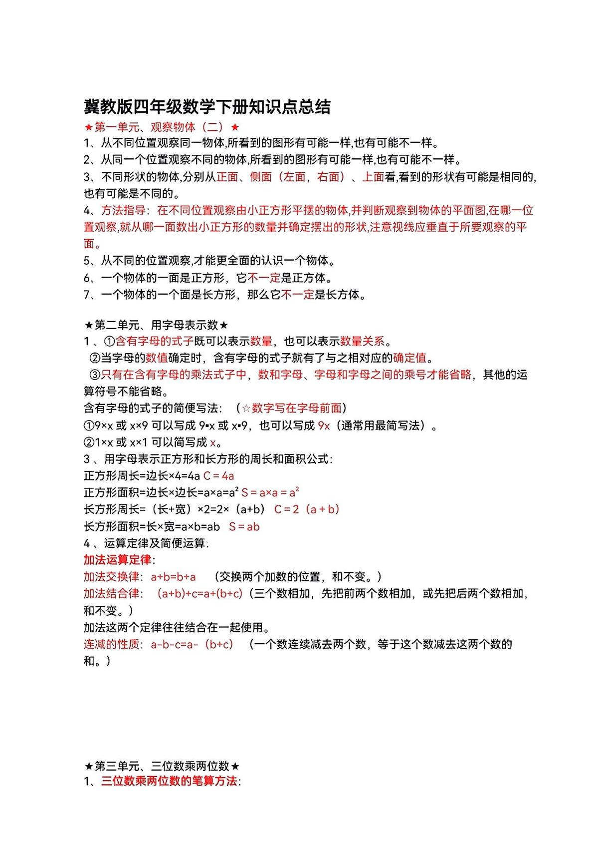
四年级下册冀教版数学【知识点总结】
四年级 > 四下数学
2026-01-16
第35讲 容斥原理—四年级下册奥数
四年级 > 四下数学
2026-01-16
四年级下册青岛63制数学【第二单元检测卷.1】
四年级 > 四下数学
2026-01-16
四年级下册数学【和差倍、行程及面积问题专项练习】
四年级 > 四下数学
2026-01-16
青岛63版四年级下册数学电子课本电子书
四年级 > 四下数学
2026-01-16
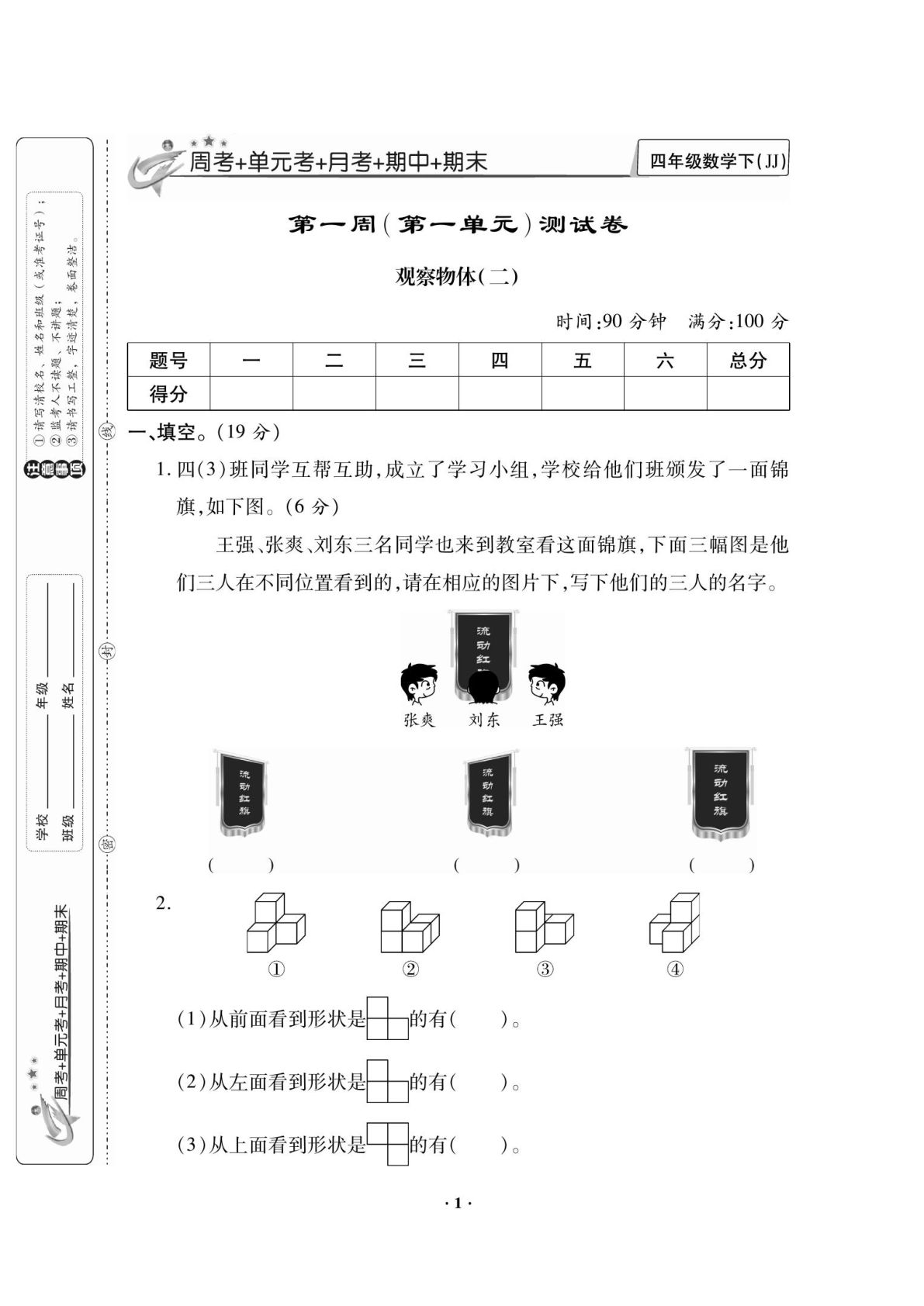
四年级下册冀教版数学【周考+单元考+月考+期中+期末】
四年级 > 四下数学
2026-01-16
四年级下册人教版数学【寒假预习1-8单元知识点总结】
四年级 > 四下数学
2026-01-16
四年级下册数学【跟课每日计算完整版50页】
四年级 > 四下数学
2026-01-16
26春四年级下册人教版数学《寒假预习全册知识点汇总》
四年级 > 四下数学
2026-02-11
24-25四年级下册数学(北师版)期末试卷1
四年级 > 四下数学
2026-01-16
四年级下册数学寒假预习晨读晚默知识点+公式总结
四年级 > 四下数学
2026-02-25
四年级下册北师版数学【课前预习单】
四年级 > 四下数学
2026-01-16
首页
上一页
...
3
4
5
6
7
...
下一页
末页
共 27 页
跳转
×