⚠️ 检测到异常访问行为
系统检测到您的访问模式异常,可能触发了安全保护机制
如果您是正常用户,请点击下方按钮继续访问
如需批量获取数据,请联系管理员授权
继续访问网站
首页
视频区
幼小衔接
▼
拼音启蒙
162
数学启蒙
144
学前检测
56
一年级
▼
一上语文
507
一下语文
363
一上数学
691
一下数学
366
二年级
▼
二上语文
271
二下语文
554
二上数学
572
二下数学
739
三年级
▼
三上语文
240
三下语文
539
三上数学
515
三下数学
594
三上英语
292
三下英语
329
四年级
▼
四上语文
763
四下语文
526
四上数学
842
四下数学
534
四上英语
310
四下英语
241
五年级
▼
五上语文
788
五下语文
599
五上数学
849
五下数学
506
五上英语
297
五下英语
325
六年级
▼
六上语文
750
六下语文
510
六上数学
853
六下数学
571
六上英语
397
六下英语
169
搜索
📢
鸡娃题库:永久免费分享小学1-6年级语文、数学、英语等教辅资源!
member_z***3
下载了
四年级下册语文1-8单元课文仿写小练笔40篇+优秀范文87页
student_d***7
下载了
二年级下册数学【必考50道经典应用题】
member_x***v
下载了
一年级下册数学【期末专项1-7单元练习】
member_c***s
下载了
【2024-2025学年期末素养测评基础卷一(试卷+答题卡+答案解析20页)】一年级上册语文
user_s***k
下载了
六年级上册青岛63制数学【期末拔尖测试卷2】
member_7***0
下载了
25版青岛63版二年级上册数学课时练第1-3单元(典中点)答案
user_t***6
下载了
【《红楼梦》导读单(答案版)】五年级下册语文
guest_p***w
下载了
五年级上册数学【易错应用题专项训练(答案)】
guest_v***c
下载了
【第五单元检测卷(三)】五年级上册语文
guest_3***l
下载了
【2024最新版-跟练】六年级上册语文
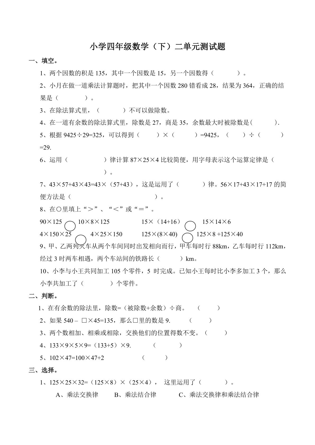
四下数学 (534条资源)
全部资源
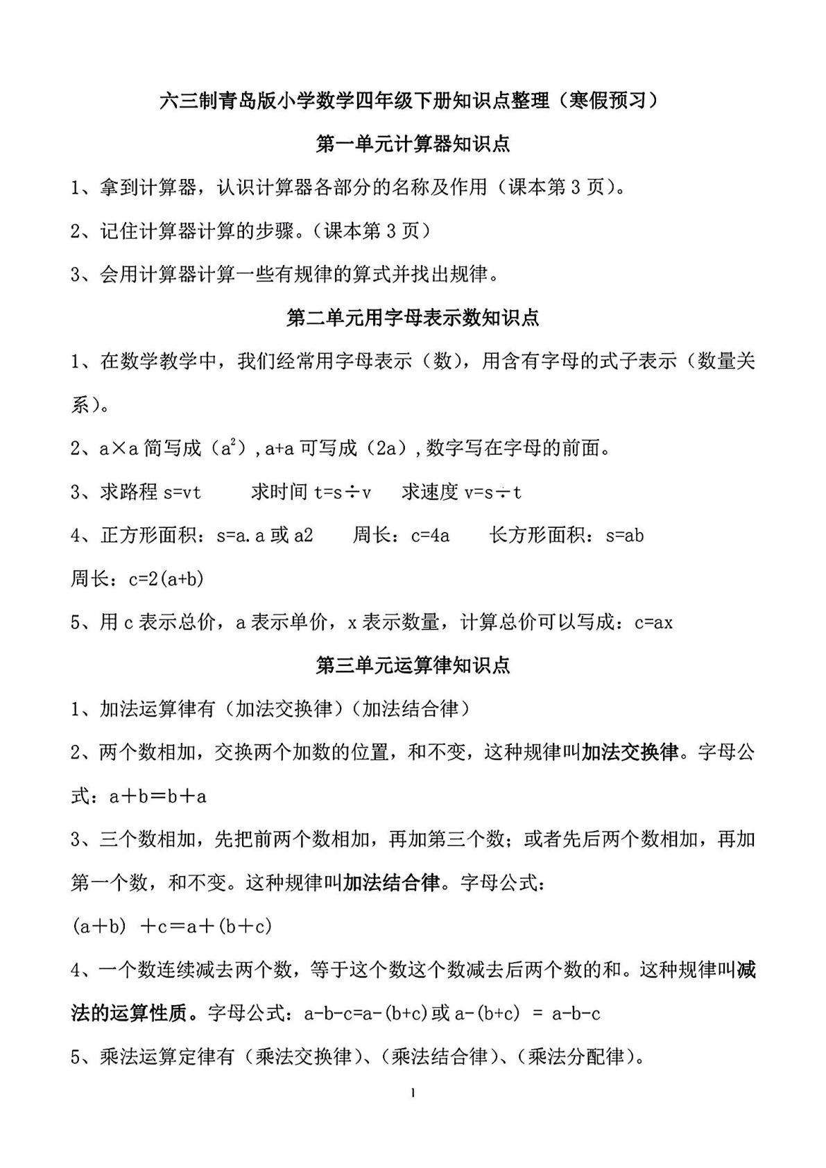
四年级下册青岛63版数学【知识点总结】
四年级 > 四下数学
2026-01-16
四年级下册冀教版数学【期中测试卷.1】
四年级 > 四下数学
2026-01-16
第11讲 错中求解—四年级下册奥数
四年级 > 四下数学
2026-01-16
四年级下册人教版数学【学霸-课时练】
四年级 > 四下数学
2026-01-16
四年级下册人教版数学第三单元检测卷.1
四年级 > 四下数学
2026-01-16
四年级下册西师版数学【第二单元检测卷.1】
四年级 > 四下数学
2026-01-16
四年级下册人教数学开学前必背十大考点总结
四年级 > 四下数学
2026-02-20
四年级下册人教版数学【做对题核心素养卷】
四年级 > 四下数学
2026-01-16
四年级下册数学《单位换算》每日计算小纸条
四年级 > 四下数学
2026-01-16
苏教四年级下册数学期末
四年级 > 四下数学
2026-01-16
四年级下册西师版数学【名校百分卷】
四年级 > 四下数学
2026-01-16
四年级下册冀教版数学【第一单元测试卷.2】
四年级 > 四下数学
2026-01-16
四年级下册数学【期末每日小纸条】
四年级 > 四下数学
2026-01-16
四年级下册青岛63制数学【53单元提优练习】
四年级 > 四下数学
2026-01-16
四年级下册数学【八大专项重点资料合集】
四年级 > 四下数学
2026-01-16
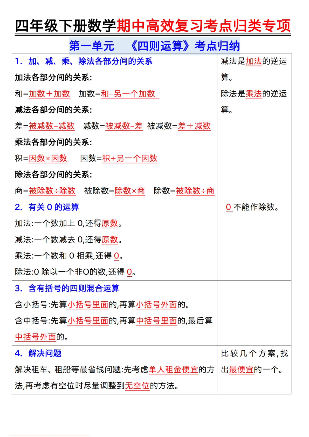
四年级下册数学【期中高效复习考点归类专项(答案)】
四年级 > 四下数学
2026-01-16
四年级下册青岛63制数学【第一单元达标测试卷】
四年级 > 四下数学
2026-01-16
四年级下册冀教版数学【黄冈小复习】
四年级 > 四下数学
2026-01-16
四年级下册 数学期中测试卷.-RJ
四年级 > 四下数学
2026-01-16
四年级数学下册期末押题卷【提高卷02】
四年级 > 四下数学
2026-01-16
首页
上一页
...
7
8
9
10
11
...
下一页
末页
共 27 页
跳转
×