⚠️ 检测到异常访问行为
系统检测到您的访问模式异常,可能触发了安全保护机制
如果您是正常用户,请点击下方按钮继续访问
如需批量获取数据,请联系管理员授权
继续访问网站
首页
视频区
幼小衔接
▼
拼音启蒙
162
数学启蒙
144
学前检测
56
一年级
▼
一上语文
507
一下语文
363
一上数学
691
一下数学
366
二年级
▼
二上语文
271
二下语文
554
二上数学
572
二下数学
739
三年级
▼
三上语文
240
三下语文
539
三上数学
515
三下数学
594
三上英语
292
三下英语
329
四年级
▼
四上语文
763
四下语文
526
四上数学
842
四下数学
534
四上英语
310
四下英语
241
五年级
▼
五上语文
788
五下语文
599
五上数学
849
五下数学
506
五上英语
297
五下英语
325
六年级
▼
六上语文
750
六下语文
510
六上数学
853
六下数学
571
六上英语
397
六下英语
169
搜索
📢
鸡娃题库:永久免费分享小学1-6年级语文、数学、英语等教辅资源!
guest_0***4
下载了
一年级上册数学第五单元拔尖测试卷1《青岛54版》
guest_d***x
下载了
25春青岛54一年级下册数学期中模拟测试卷4页1
student_n***9
下载了
五年级下册人教PEP版英语【重点单词句子音标】
user_f***b
下载了
【第四单元检测试卷(三)】四年级下册语文
guest_4***6
下载了
【1-8单元常考句子仿写汇总(14页)】三年级下册语文
user_v***q
下载了
六年级上册数学【比的应用常考题】
member_s***p
下载了
二年级上册青岛五四制数学【第一单元拔尖测试卷2】
visitor_4***z
下载了
四年级上册语文期末综合测试卷(含答案8页)
guest_p***7
下载了
五年级下册冀教版英语【做对题-周周练考卷93页】
student_v***2
下载了
六年级上册语文课时练:9 竹节人
六上数学 (853条资源)
全部资源
六年级上册数学【列方程解应用题专项训练】
六年级 > 六上数学
2026-01-17
六年级上册数学【圆与组合图形的面积-计算训练】
六年级 > 六上数学
2026-01-18
六年级上册数学分数乘法四大题型专项训练
六年级 > 六上数学
2026-01-17
六年级上册数学北师版知识要点
六年级 > 六上数学
2026-01-17
六年级上册人教版数学【第一单元分数乘法·应用篇(十五大考点)典型例题系列(原卷版)】
六年级 > 六上数学
2026-01-17
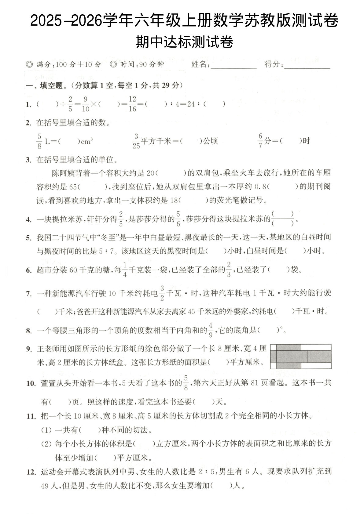
六年级上册人教版数学【期中综合冲刺卷】
六年级 > 六上数学
2026-01-18
六年级上册西师版数学【期中考试卷5(含答案)】
六年级 > 六上数学
2026-01-18
六年级上册人教版数学【名校密卷-期末测试卷(十)及答案】
六年级 > 六上数学
2026-01-18
六年级上册人教版数学【第三单元测试卷】
六年级 > 六上数学
2026-01-17
六年级上册苏教版数学【期末专项复习卷3】
六年级 > 六上数学
2026-01-18
六年级上册数学【分数乘除法应用题拔尖特训(易错专项)】
六年级 > 六上数学
2026-01-17
六年级上册数学【找准单位“1”习题】
六年级 > 六上数学
2026-01-18
六上册升六暑期数学计算题(1000题)
六年级 > 六上数学
2026-01-18
六年级数学上册预习必背公式梳理汇总(新)
六年级 > 六上数学
2026-01-17
25年六年级上册人教数学课本原题+核心母题
六年级 > 六上数学
2026-01-17
六年级上册苏教版数学【2025-2026学年期中试卷2】
六年级 > 六上数学
2026-01-17
六年级上册数学苏教版知识要点
六年级 > 六上数学
2026-01-17
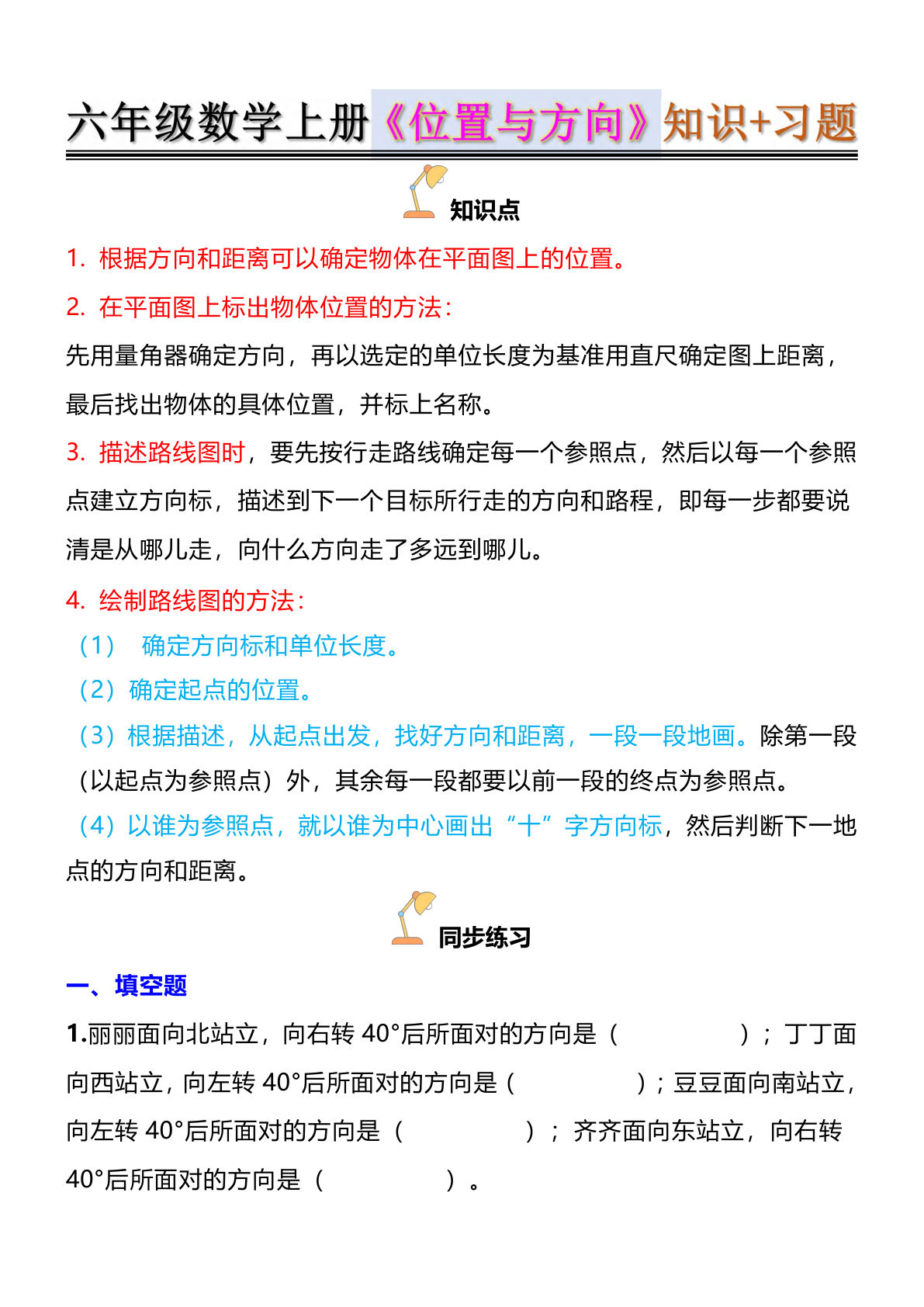
六年级上册人教版数学【位置与方向知识点+练习题(空白)】
六年级 > 六上数学
2026-01-17
六年级上册数学第二单元综合素养评价
六年级 > 六上数学
2026-01-17
2025秋六年级上册数学期末试卷人教版
六年级 > 六上数学
2026-01-17
首页
上一页
...
7
8
9
10
11
...
下一页
末页
共 43 页
跳转
×