⚠️ 检测到异常访问行为
系统检测到您的访问模式异常,可能触发了安全保护机制
如果您是正常用户,请点击下方按钮继续访问
如需批量获取数据,请联系管理员授权
继续访问网站
首页
视频区
幼小衔接
▼
拼音启蒙
162
数学启蒙
144
学前检测
56
一年级
▼
一上语文
507
一下语文
363
一上数学
691
一下数学
366
二年级
▼
二上语文
271
二下语文
554
二上数学
572
二下数学
739
三年级
▼
三上语文
240
三下语文
539
三上数学
515
三下数学
594
三上英语
292
三下英语
329
四年级
▼
四上语文
763
四下语文
526
四上数学
842
四下数学
534
四上英语
310
四下英语
241
五年级
▼
五上语文
788
五下语文
599
五上数学
849
五下数学
506
五上英语
297
五下英语
325
六年级
▼
六上语文
750
六下语文
510
六上数学
853
六下数学
571
六上英语
397
六下英语
169
搜索
📢
鸡娃题库:永久免费分享小学1-6年级语文、数学、英语等教辅资源!
visitor_3***m
下载了
幼升小新一年级语文测试卷
student_p***c
下载了
六年级下册人教PEP版英语【默写《英语天天练》】
guest_0***6
下载了
二年级下册青岛54制数学【第九单元检测卷.2】
student_0***y
下载了
【生字练字字帖】五年级上册语文
guest_f***p
下载了
二年级上册通用版数学【长度单位《米和厘米》专项练习(含答案18页)】
guest_s***t
下载了
五年级上册人教版数学【第四单元测试卷1】
guest_m***3
下载了
四年级上册北师大版数学【期中测试卷1】 (1)
member_2***1
下载了
四年级下册青岛63制数学【教材过关卷(7)】
user_6***q
下载了
【1-8单元学习单-含答案】三年级下册语文
visitor_n***1
下载了
四年级上册语文第9课《古诗词三首》重点及主题归纳
六下数学 (571条资源)
全部资源
六年级下册数学【期末必考的五种典型应用题】
六年级 > 六下数学
2026-01-18
六年级下册冀教版数学【第二单元测试卷.2】
六年级 > 六下数学
2026-01-18
【归类培优】计算(冀教版)六年级数学下册(含答案)
六年级 > 六下数学
2026-01-18
六年级数学下册第三单元解决问题的策略检测卷(拓展卷)(含答案)苏教版
六年级 > 六下数学
2026-01-18
六年级下册数学【经典例题专练:促销问题“基础版”】
六年级 > 六下数学
2026-01-18
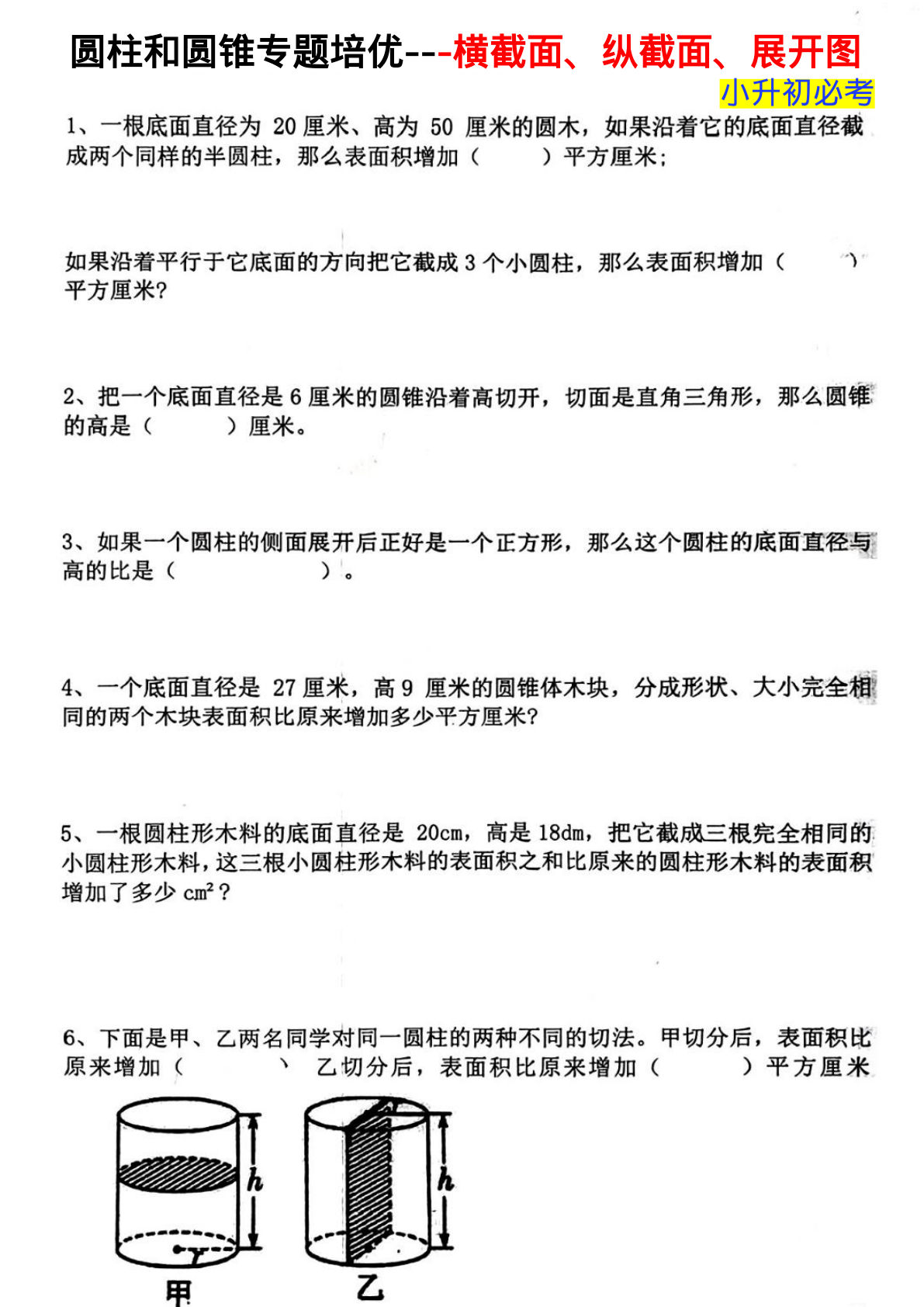
六年级下册数学【圆柱和圆锥专题培优---横截面、纵截面、展开图】
六年级 > 六下数学
2026-01-18
六年级下册苏教版专题09 因数和倍数(重点突围)
六年级 > 六下数学
2026-01-18
六年级数学下册第四单元比例检测卷(提高卷)(卷一)(含答案)人教版
六年级 > 六下数学
2026-01-18
期末综合测试卷(02)青岛63版六年级数学下册(含答案)
六年级 > 六下数学
2026-01-18
六年级下册数学【期末冲刺2天计划】
六年级 > 六下数学
2026-01-18
六年级下册数学【口算10000题】
六年级 > 六下数学
2026-01-18
六年级下册数学真题易错题--六年级下册考前冲刺培优卷1(人教版 含答案)
六年级 > 六下数学
2026-01-18
北师大版六年级下册数学电子课本电子书
六年级 > 六下数学
2026-01-18
【六年级下册复习冲刺卷】(三) 空间想象能力(冀教版)六年级数学下册(含答案)
六年级 > 六下数学
2026-01-18
六年级下册数学真题易错题--六年级下册考前冲刺提升卷 (人教版 含答案)
六年级 > 六下数学
2026-01-18
六年级下册苏教【六年级下册培优】模块25《图形与几何(培优)》
六年级 > 六下数学
2026-01-18
六年级下册西师版数学期中测试卷.
六年级 > 六下数学
2026-01-18
专题01-数的运算(专项突破)-小学数学六年级下册人教版
六年级 > 六下数学
2026-01-18
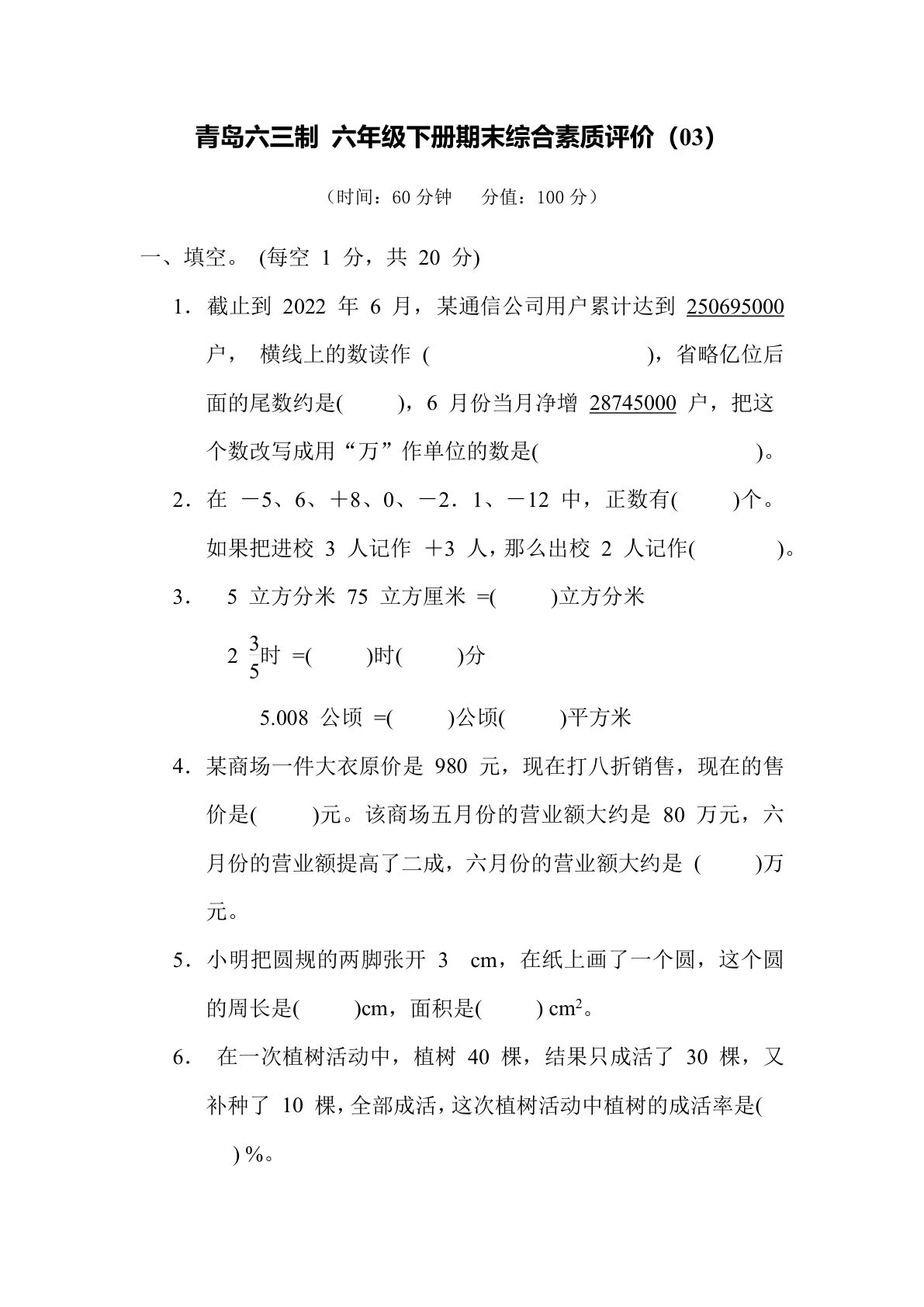
期末综合测试卷(03)青岛63版六年级数学下册(含答案)
六年级 > 六下数学
2026-01-18
六年级下册苏教版专题11 时间单位(重点突围)
六年级 > 六下数学
2026-01-18
首页
上一页
...
8
9
10
11
12
...
下一页
末页
共 29 页
跳转
×