⚠️ 检测到异常访问行为
系统检测到您的访问模式异常,可能触发了安全保护机制
如果您是正常用户,请点击下方按钮继续访问
如需批量获取数据,请联系管理员授权
继续访问网站
首页
视频区
幼小衔接
▼
拼音启蒙
162
数学启蒙
144
学前检测
56
一年级
▼
一上语文
507
一下语文
363
一上数学
691
一下数学
366
二年级
▼
二上语文
271
二下语文
554
二上数学
572
二下数学
739
三年级
▼
三上语文
240
三下语文
539
三上数学
515
三下数学
594
三上英语
292
三下英语
329
四年级
▼
四上语文
763
四下语文
526
四上数学
842
四下数学
534
四上英语
310
四下英语
241
五年级
▼
五上语文
788
五下语文
599
五上数学
849
五下数学
506
五上英语
297
五下英语
325
六年级
▼
六上语文
750
六下语文
510
六上数学
853
六下数学
571
六上英语
397
六下英语
169
搜索
📢
鸡娃题库:永久免费分享小学1-6年级语文、数学、英语等教辅资源!
user_q***5
下载了
六年级上册语文期末口语交际专题训练(答案版)
user_6***s
下载了
一年级上册青岛63数学第五单元拔高测试卷--6+5
user_0***f
下载了
一年级上册语文【期末复习各专项练习题】
member_9***2
下载了
五年级上册外研版三起点英语【知识梳理与课文翻译】
visitor_2***3
下载了
三年级上册外研版三起点英语【期中测试卷5】
member_6***l
下载了
一年级上册青岛五四制数学【25秋-53天天练】
student_8***t
下载了
四年级上册角的度量拔高专项(答案)
guest_t***k
下载了
【期中知识点复习小卡片】六年级上册语文
member_4***4
下载了
二年级上册北师版数学阶段性测试卷
member_6***v
下载了
三年级下册苏教版数学【期中测试卷8】
六下数学 (571条资源)
全部资源
【精选】人教版六年级下册数学第三单元《圆柱与圆锥》测试卷(含答案)
六年级 > 六下数学
2026-02-20
六年级下册数学第二次月考 青岛版(含答案)
六年级 > 六下数学
2026-01-18
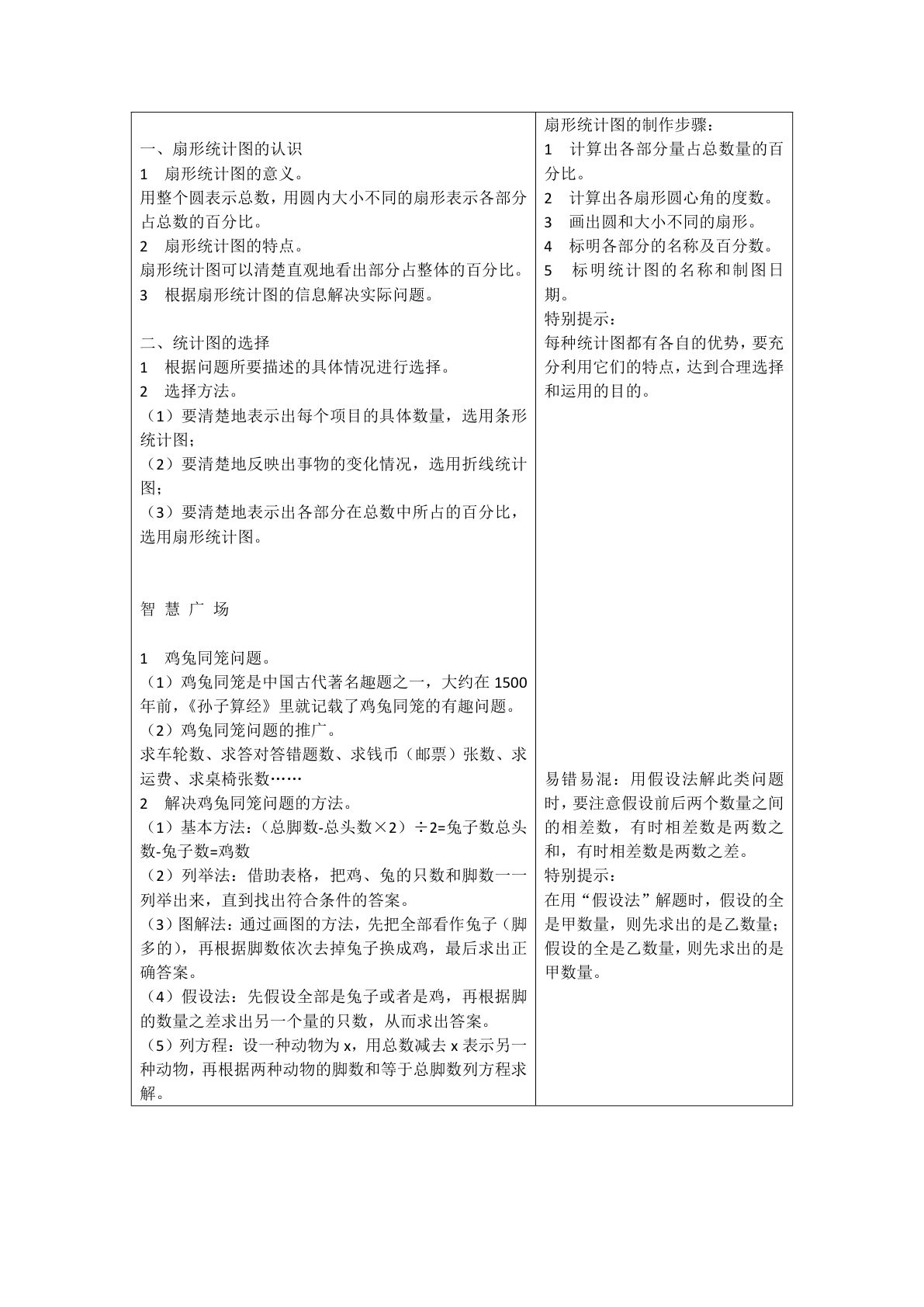
六下册??一单元:扇形统计图——课后打卡空白(苏教版)
六年级 > 六下数学
2026-01-18
冀教版六年级下册数学电子课本电子书
六年级 > 六下数学
2026-01-18
【精品优选】冀教版六年级下册数学期中质量检测试卷(5)(含答案)
六年级 > 六下数学
2026-01-18
六年级下册数学【圆柱和圆锥的计算专题特训】
六年级 > 六下数学
2026-01-18
六年级下册青岛六三制数学【第四单元重点】
六年级 > 六下数学
2026-01-18
六年级下册数学【圆柱与圆锥六大题型+解题技巧】
六年级 > 六下数学
2026-01-18
【圆柱与圆锥专项练习(30道)】六年级下册数学
六年级 > 六下数学
2026-02-06
六年级下册数学【计算专题突破:解方程或比例】
六年级 > 六下数学
2026-01-18
六年级下册数学【公式每日默写小纸条】
六年级 > 六下数学
2026-01-18
立体图形---六年级数学下册高频考点专项测试(人教版)
六年级 > 六下数学
2026-01-18
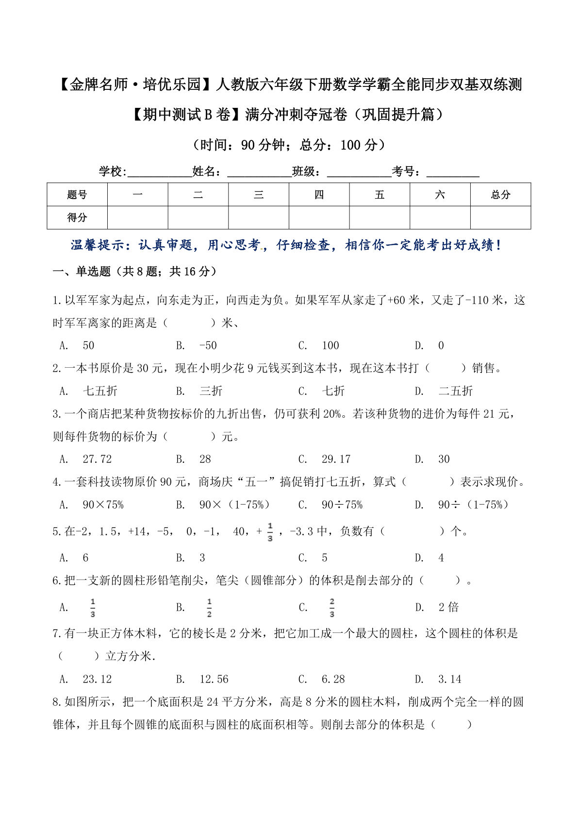
卷】满分冲刺夺冠卷(巩固提升篇)六年级下册数学学霸全能同步双基双练测 人教版(含答案)
六年级 > 六下数学
2026-01-18
第三四单元月考综合试卷(月考)六年级下册数学常考易错题(人教版)
六年级 > 六下数学
2026-01-18
六年级下册苏教版专题09 因数和倍数(重点突围)
六年级 > 六下数学
2026-01-18
六年级下册青岛六三制数学【第二单元重点】
六年级 > 六下数学
2026-01-18
《金考100》金考100学用人教版数学六年级下册
六年级 > 六下数学
2026-02-21
六下册??一单元圆柱与圆锥——课后打卡(空白)北师大
六年级 > 六下数学
2026-01-18
六年级下册苏教【六年级下册培优】模块18《平均数》
六年级 > 六下数学
2026-01-18
六年级下册青岛六三制数学【第五单元重点】
六年级 > 六下数学
2026-01-18
首页
上一页
...
7
8
9
10
11
...
下一页
末页
共 29 页
跳转
×