⚠️ 检测到异常访问行为
系统检测到您的访问模式异常,可能触发了安全保护机制
如果您是正常用户,请点击下方按钮继续访问
如需批量获取数据,请联系管理员授权
继续访问网站
首页
视频区
幼小衔接
▼
拼音启蒙
162
数学启蒙
144
学前检测
56
一年级
▼
一上语文
507
一下语文
363
一上数学
691
一下数学
366
二年级
▼
二上语文
271
二下语文
554
二上数学
572
二下数学
739
三年级
▼
三上语文
240
三下语文
539
三上数学
515
三下数学
594
三上英语
292
三下英语
329
四年级
▼
四上语文
763
四下语文
526
四上数学
842
四下数学
534
四上英语
310
四下英语
241
五年级
▼
五上语文
788
五下语文
599
五上数学
849
五下数学
506
五上英语
297
五下英语
325
六年级
▼
六上语文
750
六下语文
510
六上数学
853
六下数学
571
六上英语
397
六下英语
169
搜索
📢
鸡娃题库:永久免费分享小学1-6年级语文、数学、英语等教辅资源!
visitor_n***k
下载了
四年级上册北师版数学【期中素养评价卷.1】
student_6***7
下载了
【快乐读书吧背记手】四年级上册语文
student_6***j
下载了
六年级上册外研版三起点英语【试卷《全品小复习》】
visitor_5***p
下载了
三年级下册青岛54制数学【第六单元检测.2】
visitor_8***w
下载了
2025秋新版三年级上册人教数学电子课本电子书
user_i***x
下载了
【期末复习根据课文内容填空62道】六年级上册语文
visitor_1***7
下载了
三年级下册苏教版数学【混合运算期中必考专题】
member_g***7
下载了
三年级下册人教PEP版英语【寒假作业-黄冈小状元词汇打卡】
visitor_1***7
下载了
【5-6单元学习单(有答案)】四年级上册语文
user_u***j
下载了
二年级上册数学第七单元质量测试卷1《青岛54版》
四下语文 (526条资源)
全部资源
【预习单(空白)】四年级下册语文
四年级 > 四下语文
2026-01-16
【1-8单元词语默写通关训练】四年级下册语文
四年级 > 四下语文
2026-01-16
四年级下册语文课课练
四年级 > 四下语文
2026-01-16
【阅读要素知识考点汇总】四年级下册语文
四年级 > 四下语文
2026-01-16
四年级下册语文全册1-28课预习单(答案版29页)
四年级 > 四下语文
2026-03-08
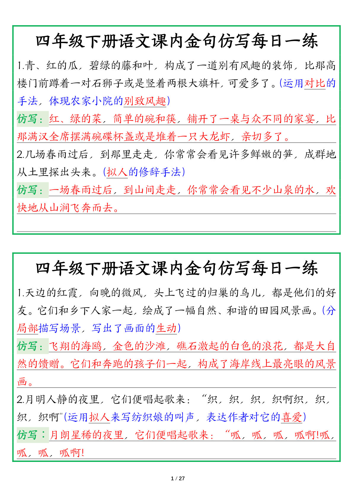
【课内金句仿写每日一练】四年级下册语文
四年级 > 四下语文
2026-01-16
四年级下册语文同步作文分句仿写 36页
四年级 > 四下语文
2026-02-11
【第六单元情境精编自测卷(含答案)】四年级下册语文
四年级 > 四下语文
2026-01-16
【重难点考点整理】四年级下册语文
四年级 > 四下语文
2026-01-16
四年级下册语文单元通关训练
四年级 > 四下语文
2026-03-24
四年级下册语文寒假预习全册学习单1-28课(35页)
四年级 > 四下语文
2026-01-30
【识字表字帖】四年级下册语文
四年级 > 四下语文
2026-01-16
【课内金句仿写每日一练(答案)】四年级下册语文
四年级 > 四下语文
2026-01-16
【期末课文、古诗情景默写专练(空白)】四年级下册语文
四年级 > 四下语文
2026-01-16
【1-8单元习作详解】四年级下册语文
四年级 > 四下语文
2026-01-16
【词语表晨读晚默小纸条每日一练】四年级下册语文
四年级 > 四下语文
2026-01-16
【期中复习1-4单元课内核心知识点梳理】四年级下册语文
四年级 > 四下语文
2026-01-16
【期末复习专项练习语文园地与口语交际-含答案】四年级下册语文
四年级 > 四下语文
2026-01-16
【写字表字帖2】四年级下册语文
四年级 > 四下语文
2026-01-16
【1-4单元重点仿写小练笔】四年级下册语文
四年级 > 四下语文
2026-01-16
首页
上一页
...
22
23
24
25
26
...
下一页
末页
共 27 页
跳转
×