⚠️ 检测到异常访问行为
系统检测到您的访问模式异常,可能触发了安全保护机制
如果您是正常用户,请点击下方按钮继续访问
如需批量获取数据,请联系管理员授权
继续访问网站
首页
视频区
幼小衔接
▼
拼音启蒙
162
数学启蒙
144
学前检测
56
一年级
▼
一上语文
507
一下语文
363
一上数学
691
一下数学
366
二年级
▼
二上语文
271
二下语文
554
二上数学
572
二下数学
739
三年级
▼
三上语文
240
三下语文
539
三上数学
515
三下数学
594
三上英语
292
三下英语
329
四年级
▼
四上语文
763
四下语文
526
四上数学
842
四下数学
534
四上英语
310
四下英语
241
五年级
▼
五上语文
788
五下语文
599
五上数学
849
五下数学
506
五上英语
297
五下英语
325
六年级
▼
六上语文
750
六下语文
510
六上数学
853
六下数学
571
六上英语
397
六下英语
169
搜索
📢
鸡娃题库:永久免费分享小学1-6年级语文、数学、英语等教辅资源!
visitor_f***4
下载了
四年级上册数学(冀教版)单元知识梳理(全易通)1
guest_o***8
下载了
四年级下册数学【1-8单元高频考点易错真题专项训练(答案)】
visitor_4***f
下载了
二上册每日晨读【注音】(精选好词好句摘抄)100句1-2年级【17页】
user_5***4
下载了
一年级上册数学口算10000题
member_7***4
下载了
五年级上册冀教版数学【期中阶段素养测试卷1】
guest_5***7
下载了
【1-4单元同步教材课内阅读专项练习(共8页,含答案)】三年级下册语文
member_5***1
下载了
四年级上册语文期中复习12大高频考点汇总23页
guest_w***m
下载了
青岛54一年级上册数学24-25学年一年级数学上学期期末全真模拟卷提高卷2(含答案6页)
visitor_7***3
下载了
25秋三年级上册苏教版数学课时作业本核心考点精练
visitor_9***m
下载了
五年级上册数学【特色作业】
四下语文 (526条资源)
全部资源
【金考100分】四年级下册语文
四年级 > 四下语文
2026-01-16
【期末真题模拟测试卷7】四年级下册语文
四年级 > 四下语文
2026-01-16
【每日小练笔字帖打卡】四年级下册语文
四年级 > 四下语文
2026-01-16
【1-8单元语文园地重点内容总结】四年级下册语文
四年级 > 四下语文
2026-01-16
【五一假期练习】四年级下册语文
四年级 > 四下语文
2026-01-16
【第一单元基础知识选择题专项(100题)】四年级下册语文
四年级 > 四下语文
2026-01-16
【1-8单元每日词语默写单】四年级下册语文
四年级 > 四下语文
2026-01-16
【阅读要素知识考点汇总】四年级下册语文
四年级 > 四下语文
2026-01-16
【阳光训练活页1+1单元测试卷】四年级下册语文
四年级 > 四下语文
2026-01-16
【期中1-4单元语文园地练习】四年级下册语文
四年级 > 四下语文
2026-01-16
【课文内容中心思想】四年级下册语文
四年级 > 四下语文
2026-01-16
【1-4单元学习单】四年级下册语文
四年级 > 四下语文
2026-01-16
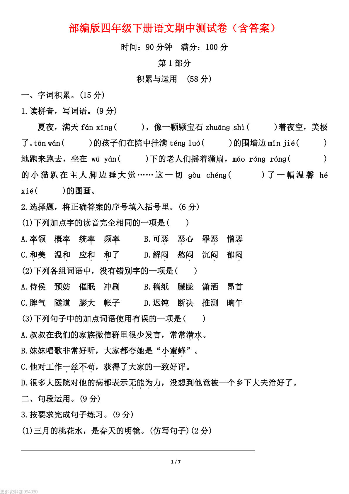
部编版四年级下册语文期中测试卷(含答案)
四年级 > 四下语文
2026-01-16
【课外阅读-中级阅读高手】四年级下册语文
四年级 > 四下语文
2026-01-16
26春四年级下册语文寒假作业30天每日一练打卡(含答案38页)
四年级 > 四下语文
2026-02-11
【每日词语默写小单】四年级下册语文
四年级 > 四下语文
2026-01-16
【词句段期末考点】四年级下册语文
四年级 > 四下语文
2026-01-16
【每课问答题汇总(第5单元)】四年级下册语文
四年级 > 四下语文
2026-01-16
【期中学业水平抽测试卷】四年级下册语文
四年级 > 四下语文
2026-01-16
【阅读理解与答题技巧(22考点+课文同类阅读)】四年级下册语文
四年级 > 四下语文
2026-01-16
首页
上一页
...
24
25
26
27
下一页
末页
共 27 页
跳转
×