⚠️ 检测到异常访问行为
系统检测到您的访问模式异常,可能触发了安全保护机制
如果您是正常用户,请点击下方按钮继续访问
如需批量获取数据,请联系管理员授权
继续访问网站
首页
视频区
幼小衔接
▼
拼音启蒙
162
数学启蒙
144
学前检测
56
一年级
▼
一上语文
507
一下语文
363
一上数学
691
一下数学
366
二年级
▼
二上语文
271
二下语文
554
二上数学
572
二下数学
739
三年级
▼
三上语文
240
三下语文
539
三上数学
515
三下数学
594
三上英语
292
三下英语
329
四年级
▼
四上语文
763
四下语文
526
四上数学
842
四下数学
534
四上英语
310
四下英语
241
五年级
▼
五上语文
788
五下语文
599
五上数学
849
五下数学
506
五上英语
297
五下英语
325
六年级
▼
六上语文
750
六下语文
510
六上数学
853
六下数学
571
六上英语
397
六下英语
169
搜索
📢
鸡娃题库:永久免费分享小学1-6年级语文、数学、英语等教辅资源!
user_9***2
下载了
【第6单元检测卷 二】二年级下册语文
user_n***1
下载了
24-25五年级下册青岛63版数学期末试卷二(含答案14页)
guest_2***9
下载了
25青岛63版一年级下册数学期中真题测试卷(4页)
member_4***5
下载了
二年级下册人教版数学【课前预习单】
user_e***g
下载了
三下册年级苏教版数学【25春-实验班寒假衔接】
visitor_8***g
下载了
一年级下册数学【100以内加减法口算天天练(3300道)】
visitor_m***0
下载了
【期末常考七大重点题型专项训练】三年级下册语文
guest_s***i
下载了
五年级上册数学【小数除法竖式汇总】
member_g***c
下载了
期中测试卷-六年级数学下册人教版(拔高卷)(含解析)
student_o***d
下载了
冀教版三年级下册数学电子书电子课本
六上数学 (853条资源)
全部资源
六年级上册数学【分数乘除法应用题拔尖特训(易错专项)】
六年级 > 六上数学
2026-01-17
六上册升六数学【暑假思维应用题训练100题(答案)】
六年级 > 六上数学
2026-01-18
六年级上册数学期中模拟考试《西师版》
六年级 > 六上数学
2026-01-17
六年级上册人教版数学月考测试卷1
六年级 > 六上数学
2026-01-17
六年级上册北师版数学第五单元数据处理单元测试B卷
六年级 > 六上数学
2026-01-17
六年级上册数学期末复习7大专项突破(35页)
六年级 > 六上数学
2026-01-18
六年级上册数学【圆阴影部分面积和周长(空白)】
六年级 > 六上数学
2026-01-18
六年级上册青岛版数学【第二、三单元测试卷】
六年级 > 六上数学
2026-01-17
六年级上册北师版数学第一单元圆单元测试B卷
六年级 > 六上数学
2026-01-17
六年级上册苏教版数学【第一单元测试卷2】
六年级 > 六上数学
2026-01-17
六年级上册数学(青岛63)《全册预习卡》
六年级 > 六上数学
2026-01-17
六年级上册青岛63版数学第一单元测试卷2
六年级 > 六上数学
2026-01-17
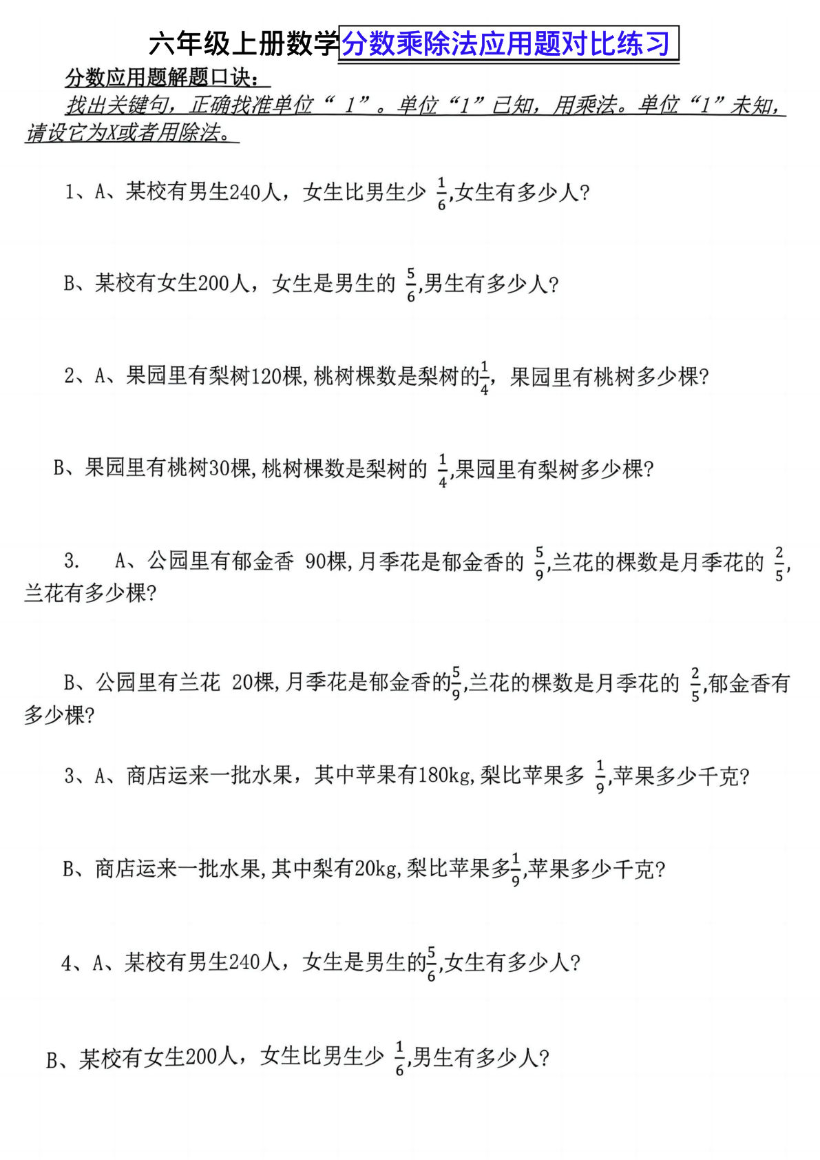
六年级上册数学【分数乘除法应用题对比练习】
六年级 > 六上数学
2026-01-17
六年级上册西师版数学【试卷《优佳好卷》】
六年级 > 六上数学
2026-01-17
六年级上册苏教版数学第一单元测试卷
六年级 > 六上数学
2026-01-17
六年级上册数学(青岛63)课时-一起练习
六年级 > 六上数学
2026-01-17
六年级上册数学【阴影面积七种类型】
六年级 > 六上数学
2026-01-18
六上册2025秋 六年级数学 冀教版 第一学期期末摸底诊断卷(二)
六年级 > 六上数学
2026-01-17
六年级上册数学【期末复习30类黄金母题汇总】
六年级 > 六上数学
2026-01-18
六年级上册数学期中测评卷2答案《西师版》
六年级 > 六上数学
2026-01-17
首页
上一页
1
2
3
4
5
...
下一页
末页
共 43 页
跳转
×