⚠️ 检测到异常访问行为
系统检测到您的访问模式异常,可能触发了安全保护机制
如果您是正常用户,请点击下方按钮继续访问
如需批量获取数据,请联系管理员授权
继续访问网站
首页
视频区
幼小衔接
▼
拼音启蒙
162
数学启蒙
144
学前检测
56
一年级
▼
一上语文
507
一下语文
363
一上数学
691
一下数学
366
二年级
▼
二上语文
271
二下语文
554
二上数学
572
二下数学
739
三年级
▼
三上语文
240
三下语文
539
三上数学
515
三下数学
594
三上英语
292
三下英语
329
四年级
▼
四上语文
763
四下语文
526
四上数学
842
四下数学
534
四上英语
310
四下英语
241
五年级
▼
五上语文
788
五下语文
599
五上数学
849
五下数学
506
五上英语
297
五下英语
325
六年级
▼
六上语文
750
六下语文
510
六上数学
853
六下数学
571
六上英语
397
六下英语
169
搜索
📢
鸡娃题库:永久免费分享小学1-6年级语文、数学、英语等教辅资源!
user_3***7
下载了
【期中情景卷】六年级下册语文
member_6***2
下载了
三年级下册冀教版数学【第七单元检测卷.1】
member_f***x
下载了
五年级数学《寒假作业》每天一练15页
user_n***f
下载了
六年级上册语文【第一次月考情境主题卷】
user_o***5
下载了
三年级上册人教版数学【2025-2026学年期中试卷2】
member_9***k
下载了
六年级上册苏教版数学【试卷《期末大冲刺》全能金卷】
student_0***p
下载了
【海豚试卷】三年级上册语文期末课文内容填空专项训练
visitor_7***r
下载了
新版三年级语文下册义务教育教科书电子书电子课本
guest_x***p
下载了
25年四年级上册语文期末培优检测卷
guest_d***7
下载了
二年级上册阅读理解每日一练
六上数学 (853条资源)
全部资源
六年级上册数学期末质量检测卷
六年级 > 六上数学
2026-01-17
六年级上册苏教版数学【期末专项复习卷5】
六年级 > 六上数学
2026-01-18
六年级上册北师大版数学【期末应用题分类复习专题(4)百分率及其相关问题解决问题】
六年级 > 六上数学
2026-01-17
六年级上册青岛版数学【2024-2025学年第一学期期末测试卷】
六年级 > 六上数学
2026-01-18
六年级上册冀教版数学【第七单元测试卷】
六年级 > 六上数学
2026-01-17
六年级上册北师大版数学【期末复习·终极压轴版·预测命题(解析版)】
六年级 > 六上数学
2026-01-17
六年级上册数学【环形跑道问题(提高卷)】
六年级 > 六上数学
2026-01-18
六年级上册人教版数学【期末必考易错选择题30道】
六年级 > 六上数学
2026-01-17
六年级上册西师版数学【第三单元测试卷.1】
六年级 > 六上数学
2026-01-18
六年级上册人教版数学【第一单元分数乘法·计算基础篇(八大考点)典型例题系列(原卷版)】
六年级 > 六上数学
2026-01-17
六年级上册数学【高频易错精选30道填空题(考查1-4单元)】
六年级 > 六上数学
2026-01-18
六年级上册青岛63制数学【期末拔尖测试卷3】
六年级 > 六上数学
2026-01-17
六年级上册北师大版数学【1-5单元必背知识点】
六年级 > 六上数学
2026-01-17
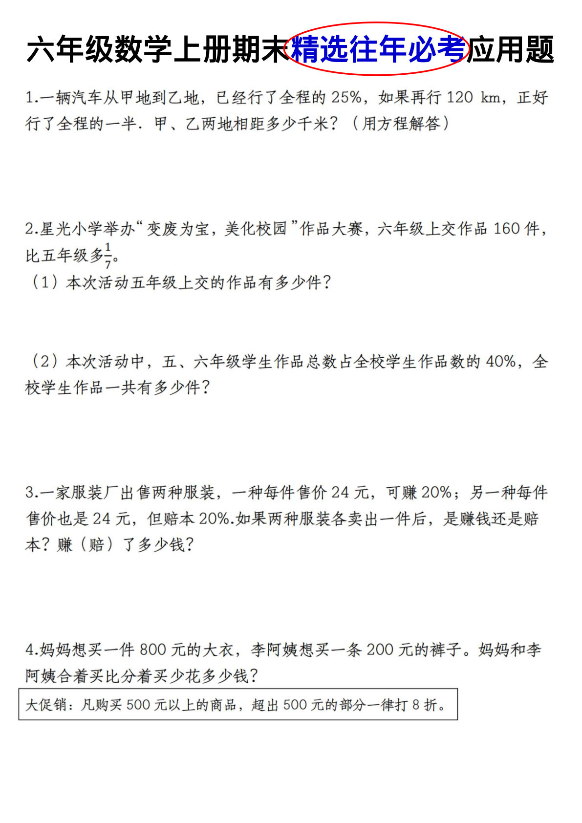
六年级上册北师版数学【期末精选往年必考应用题】
六年级 > 六上数学
2026-01-18
六年级上册北师版数学第一单元圆单元测试A卷
六年级 > 六上数学
2026-01-17
六年级上册数学【期末1.巧用运算定律进行分数乘除法计算】
六年级 > 六上数学
2026-01-18
六年级上册数学【期末应用题特训】
六年级 > 六上数学
2026-01-17
六年级上册青岛版数学【期末测试卷.4】
六年级 > 六上数学
2026-01-18
六年级上册数学【期末必考重点应用题(54题)】
六年级 > 六上数学
2026-01-17
六年级上册人教版数学【第三单元:分数除法四则混合运算和简便计算“基础型”专项练习-典型例题系列(原卷版)】
六年级 > 六上数学
2026-01-17
首页
上一页
...
2
3
4
5
6
...
下一页
末页
共 43 页
跳转
×